About   Help   FAQ
Gene Expression Data
Assay Details
Assay
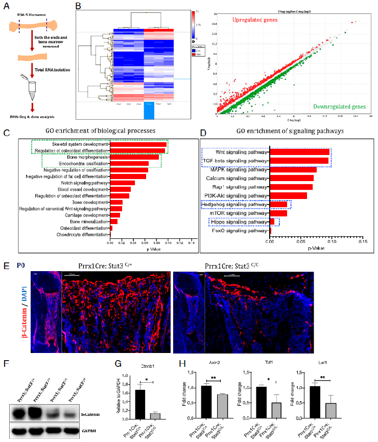
Reference: J:307192 Yadav PS, et al., Stat3 loss in mesenchymal progenitors causes Job syndrome-like skeletal defects by reducing Wnt/beta-catenin signaling. Proc Natl Acad Sci U S A. 2021 Jun 29;118(26):e2020100118
Assay type: RT-PCR
MGI Accession ID: MGI:6831089
Gene symbol: Lef1
Gene name: lymphoid enhancer binding factor 1
Probe: Lef1-pW, Lef1-pX
Probe preparation: labelled with SYBR green
Assay notes: Quantitative RT-PCR. Relative expression was normalized to beta-actin or Gapdh.
Results
Image: 4H Lef1 ©

 Sample Information Bands Other Sample Information
Lane AgeStructure Size Not Specified Amount Genetic BackgroundMutant Allele(s)Sex Note
Prrx1Cre;Stat3C/+ P0 TS27: humerus Present 1.5 µg; total RNA involves: C57BL/6 * SJL/J Stat3tm1Flv/Stat3+, Tg(Prrx1-cre)1Cjt/0Not Specified Conditional mutant. Bone marrow and cartilage were removed.
Prrx1Cre;Stat3C/C P0 TS27: humerus Present (a) 1.5 µg; total RNA involves: C57BL/6 * SJL/J Stat3tm1Flv/Stat3tm1Flv, Tg(Prrx1-cre)1Cjt/0Not Specified Conditional mutant. Bone marrow and cartilage were removed.
Notes:
(a) There was a significant reduction in expression in this mutant compared to controls.

Contributing Projects:
Mouse Genome Database (MGD), Gene Expression Database (GXD), Mouse Models of Human Cancer database (MMHCdb) (formerly Mouse Tumor Biology (MTB)), Gene Ontology (GO)
Citing These Resources
Funding Information
Warranty Disclaimer, Privacy Notice, Licensing, & Copyright
Send questions and comments to User Support.
last database update
12/30/2025
MGI 6.24
The Jackson Laboratory