About   Help   FAQ
Gene Expression Data
Assay Details
Assay
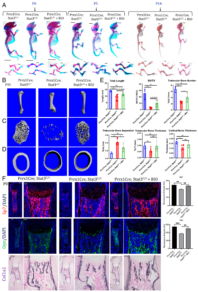
Reference: J:307192 Yadav PS, et al., Stat3 loss in mesenchymal progenitors causes Job syndrome-like skeletal defects by reducing Wnt/beta-catenin signaling. Proc Natl Acad Sci U S A. 2021 Jun 29;118(26):e2020100118
Assay type: Immunohistochemistry
MGI Accession ID: MGI:6830989
Gene symbol: Sp7
Gene name: Sp7 transcription factor 7
Antibody: Anti-Sp7/Osterix antibody (ab22552)
Detection system: Secondary antibody coupled to Alexa Fluor 568
Results
Specimen 2A E16.5 Prrx1Cre;Stat3C/+: embryonic day 16.5; Stat3tm1Flv/Stat3+, Tg(Prrx1-cre)1Cjt/0 (more )
Note: Conditional mutant.
Structure Level Pattern Image Note
TS24: humerus Present 2A E16.5 Prrx1Cre;Stat3C/+

Specimen 2A E16.5 Prrx1Cre;Stat3C/C: embryonic day 16.5; Stat3tm1Flv/Stat3tm1Flv, Tg(Prrx1-cre)1Cjt/0 (more )
Note: Conditional mutant.
Structure Level Pattern Image Note
TS24: humerus Weak 2A E16.5 Prrx1Cre;Stat3C/C

Specimen 2A P0 Prrx1Cre; Stat3C/+: postnatal day 0; Stat3tm1Flv/Stat3+, Tg(Prrx1-cre)1Cjt/0 (more )
Note: Conditional mutant.
Structure Level Pattern Image Note
TS27: humerus Present 2A P0 Prrx1Cre;Stat3C/+

Specimen 2A P0 Prrx1Cre; Stat3C/C: postnatal day 0; Stat3tm1Flv/Stat3tm1Flv, Tg(Prrx1-cre)1Cjt/0 (more )
Note: Conditional mutant.
Structure Level Pattern Image Note
TS27: humerus Weak 2A P0 Prrx1Cre;Stat3C/C

Specimen 5F Prrx1Cre;Stat3C/+: postnatal day 0; Stat3tm1Flv/Stat3+, Tg(Prrx1-cre)1Cjt/0 (more )
Note: Conditional mutant.
Structure Level Pattern Image Note
TS27: humerus Present 5F Sp7 Prrx1Cre;Stat3C/+

Specimen 5F Prrx1Cre;Stat3C/C: postnatal day 0; Stat3tm1Flv/Stat3tm1Flv, Tg(Prrx1-cre)1Cjt/0 (more )
Note: Conditional mutant.
Structure Level Pattern Image Note
TS27: humerus Weak 5F Sp7 Prrx1Cre;Stat3C/C


Contributing Projects:
Mouse Genome Database (MGD), Gene Expression Database (GXD), Mouse Models of Human Cancer database (MMHCdb) (formerly Mouse Tumor Biology (MTB)), Gene Ontology (GO)
Citing These Resources
Funding Information
Warranty Disclaimer, Privacy Notice, Licensing, & Copyright
Send questions and comments to User Support.
last database update
12/30/2025
MGI 6.24
The Jackson Laboratory