About   Help   FAQ
Gene Expression Data
Assay Details
Assay
Reference: J:221408 Garriock RJ, et al., Lineage tracing of neuromesodermal progenitors reveals novel Wnt-dependent roles in trunk progenitor cell maintenance and differentiation. Development. 2015 May 1;142(9):1628-38
Assay type: Immunohistochemistry
MGI Accession ID: MGI:6790453
Gene symbol: T
Gene name: brachyury, T-box transcription factor T
Results
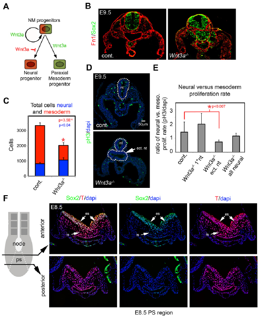
Specimen 1F anterior: embryonic day 8.5 (more )
Note: Double labeled: red - T; green - Sox2 (assay MGI:6790448).
Structure Level Pattern Image Note
TS13: primitive streak Strong Regionally restricted 1F Sox2/T anterior , 1F T anterior Expression is in the epithelial and the ingressed regions of the primitive streak along the anterior-posterior extent of the streak.

Specimen 1F posterior: embryonic day 8.5 (more )
Note: Double labeled: red - T; green - Sox2 (assay MGI:6790448).
Structure Level Pattern Image Note
TS13: primitive streak Strong 1F Sox2/T posterior , 1F T posterior Expression is in the epithelial and the ingressed regions of the primitive streak along the anterior-posterior extent of the streak.

Specimen 7A control: embryonic day 8.5 (more )
Structure Level Pattern Image Note
TS13: primitive streak Present 7A control T

Specimen 7A Wnt3a-/-: embryonic day 8.5; Wnt3atm1Amc/Wnt3atm1Amc (more )
Structure Level Pattern Image Note
TS13: primitive streak Absent 7A Wnt3-/- T Expression is absent in the anterior primitive streak (shown) in epithelialized streak and ingressed streak.

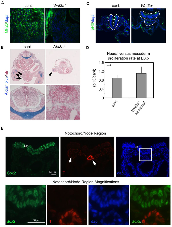
Specimen S1E: embryonic day 8.5 (more )
Note: Double labeled: red - T; green - Sox2 (assay MGI:6790448). Section is anterior to the primitive streak.
Structure Level Pattern Image Note
TS13: node Present S1E T top , S1E T bottom , S1E Merge
TS13: notochord Present S1E T top , S1E T bottom , S1E Merge
TS13: paraxial mesenchyme Present S1E T top , S1E T bottom , S1E Merge


Contributing Projects:
Mouse Genome Database (MGD), Gene Expression Database (GXD), Mouse Models of Human Cancer database (MMHCdb) (formerly Mouse Tumor Biology (MTB)), Gene Ontology (GO)
Citing These Resources
Funding Information
Warranty Disclaimer, Privacy Notice, Licensing, & Copyright
Send questions and comments to User Support.
last database update
12/30/2025
MGI 6.24
The Jackson Laboratory