About   Help   FAQ
Gene Expression Data
Assay Details
Assay
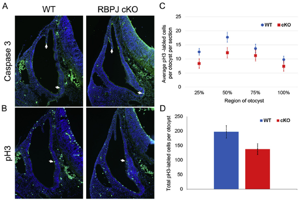
Reference: J:289914 Brown RM 2nd, et al., Notch-mediated lateral induction is necessary to maintain vestibular prosensory identity during inner ear development. Dev Biol. 2020 Jun 1;462(1):74-84
Assay type: Immunohistochemistry
MGI Accession ID: MGI:6761854
Gene symbol: Casp3
Gene name: caspase 3
Antibody: anti-activated Caspase 3 (AF835)
Detection system: Secondary antibody coupled to Alexa Fluor 488
Results
Specimen 5A WT: embryonic day 10.5 (more )
Structure Level Pattern Image Note
TS17: otocyst epithelium Present 5A WT

Specimen 5A cKO: embryonic day 10.5; Rbpjtm1.1Hon/Rbpjtm1Hon, Tg(Pax2-cre)1Akg/0 (more )
Note: Conditional mutant.
Structure Level Pattern Image Note
TS17: otocyst epithelium Present 5A cKO Similar as in the control.


Contributing Projects:
Mouse Genome Database (MGD), Gene Expression Database (GXD), Mouse Models of Human Cancer database (MMHCdb) (formerly Mouse Tumor Biology (MTB)), Gene Ontology (GO)
Citing These Resources
Funding Information
Warranty Disclaimer, Privacy Notice, Licensing, & Copyright
Send questions and comments to User Support.
last database update
03/24/2026
MGI 6.24
The Jackson Laboratory