About   Help   FAQ
Gene Expression Data
Assay Details
Assay
Reference: J:284772 DiStasio A, et al., Nubp2 is required for cranial neural crest survival in the mouse. Dev Biol. 2020 Feb 15;458(2):189-199
Assay type: Immunohistochemistry
MGI Accession ID: MGI:6450961
Gene symbol: Casp3
Gene name: caspase 3
Antibody: anti-cleaved Caspase-3 (Asp175) (#9661)
Detection system: Secondary antibody coupled to Alexa Fluor 594
Results
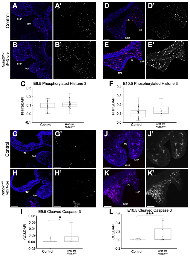
Specimen 6G/G': embryonic day 9.5 (more )
Note: Littermate control; exact genotype not specified.
Structure Level Pattern Image Note
TS15: head mesenchyme derived from neural crest Present 6G/G'

Specimen 6H/H': embryonic day 9.5; Nubp2tm1c(EUCOMM)Hmgu/Nubp2tm1c(EUCOMM)Hmgu, H2az2Tg(Wnt1-cre)11Rth/H2az2+, Tg(Wnt1-GAL4)11Rth/0 (more )
Note: Conditional mutant. Conditional knockout; genotype might be flox/-; Cre.
Structure Level Pattern Image Note
TS15: head mesenchyme derived from neural crest Present 6H/H' Increased apoptosis compared with the control.

Specimen 6J/J': embryonic day 10.5 (more )
Note: Littermate control; exact genotype not specified.
Structure Level Pattern Image Note
TS17: head mesenchyme derived from neural crest Present 6J/J'

Specimen 6K/K': embryonic day 10.5; Nubp2tm1c(EUCOMM)Hmgu/Nubp2tm1c(EUCOMM)Hmgu, H2az2Tg(Wnt1-cre)11Rth/H2az2+, Tg(Wnt1-GAL4)11Rth/0 (more )
Note: Conditional mutant. Conditional knockout; genotype might be flox/-; Cre.
Structure Level Pattern Image Note
TS17: head mesenchyme derived from neural crest Present 6K/K' A drastic increase compared with the control.


Contributing Projects:
Mouse Genome Database (MGD), Gene Expression Database (GXD), Mouse Models of Human Cancer database (MMHCdb) (formerly Mouse Tumor Biology (MTB)), Gene Ontology (GO)
Citing These Resources
Funding Information
Warranty Disclaimer, Privacy Notice, Licensing, & Copyright
Send questions and comments to User Support.
last database update
03/24/2026
MGI 6.24
The Jackson Laboratory