About   Help   FAQ
Gene Expression Data
Assay Details
Assay
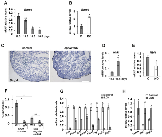
Reference: J:284147 Velecela V, et al., Epicardial cell shape and maturation are regulated by Wt1 via transcriptional control of Bmp4. Development. 2019 Oct 17;146(20):dev178723
Assay type: RNA in situ
MGI Accession ID: MGI:6401374
Gene symbol: Bmp4
Gene name: bone morphogenetic protein 4
Probe: Mm-Bmp4 (401308)
Probe preparation: Antisense
Visualized with: Chromogenic
Assay notes: RNAscope assay.
Results
Specimen 5C control: embryonic day 13.5; Wt1tm1.1Ndha/? (more )
Note: Littermate control; exact genotype not reported.
Structure Level Pattern Image Note
TS21: visceral pericardium Present 5C Control Expression is seen in the epicardium.

Specimen 5C epiWt1KO: embryonic day 13.5; Wt1tm1.1Ndha/Wt1tm1Nhsn, Tg(GATA5-cre)1Krc/0 (more )
Note: Conditional mutant.
Structure Level Pattern Image Note
TS21: visceral pericardium Present 5C epiWt1KO Expression is seen in the epicardium; levels are increased in the mutants relative to those seen in wild type.


Contributing Projects:
Mouse Genome Database (MGD), Gene Expression Database (GXD), Mouse Models of Human Cancer database (MMHCdb) (formerly Mouse Tumor Biology (MTB)), Gene Ontology (GO)
Citing These Resources
Funding Information
Warranty Disclaimer, Privacy Notice, Licensing, & Copyright
Send questions and comments to User Support.
last database update
01/28/2026
MGI 6.24
The Jackson Laboratory