About   Help   FAQ
Gene Expression Data
Assay Details
Assay
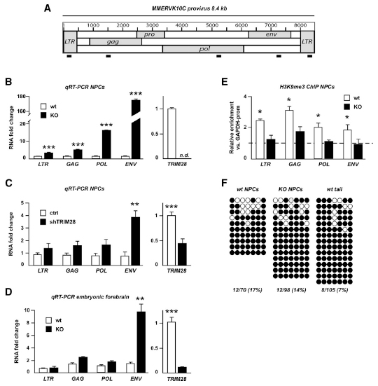
Reference: J:268296 Fasching L, et al., TRIM28 represses transcription of endogenous retroviruses in neural progenitor cells. Cell Rep. 2015 Jan 6;10(1):20-8
Assay type: RT-PCR
MGI Accession ID: MGI:6315901
Gene symbol: Trim28
Gene name: tripartite motif-containing 28
Probe: Trim28-pA, Trim28-pB
Probe preparation: labelled with SYBR green
Results
 Sample Information Bands Other Sample Information
Lane AgeStructure Size Not Specified Amount Genetic BackgroundMutant Allele(s)Sex Note
wt E13.5 TS21: forebrain Present 1.5 µg; total RNA involves: 129S2/SvPas * C57BL/6 * SJL Trim28tm1.1Ipc/?Not Specified littermate control; genotype was fl/fl or fl/+
KO E13.5 TS21: forebrain Weak (a) 1.5 µg; total RNA involves: 129S2/SvPas * C57BL/6 * SJL Trim28tm1.1Ipc/Trim28tm1.1Ipc, Tg(Nes-cre)1Kln/0Not Specified Conditional mutant.
Lane 3 Other lane(s) in blot use different probe(s)
Notes:
(a) Significantly reduced expression compare with the wild-type control.

Contributing Projects:
Mouse Genome Database (MGD), Gene Expression Database (GXD), Mouse Models of Human Cancer database (MMHCdb) (formerly Mouse Tumor Biology (MTB)), Gene Ontology (GO)
Citing These Resources
Funding Information
Warranty Disclaimer, Privacy Notice, Licensing, & Copyright
Send questions and comments to User Support.
last database update
01/20/2026
MGI 6.24
The Jackson Laboratory