About   Help   FAQ
Gene Expression Data
Assay Details
Assay
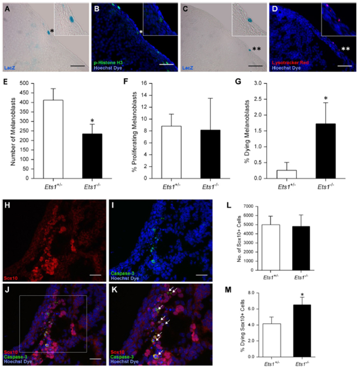
Reference: J:226957 Saldana-Caboverde A, et al., The transcription factors Ets1 and Sox10 interact during murine melanocyte development. Dev Biol. 2015 Nov 15;407(2):300-12
Assay type: Immunohistochemistry
MGI Accession ID: MGI:6285510
Gene symbol: Sox10
Gene name: SRY (sex determining region Y)-box 10
Antibody: anti-Sox10 (N-20, sc-17342)
Detection system: Alexa Fluor 594
Results
Specimen 3H/J/K: embryonic day 10.25; Ets1tm2Jml/Ets1tm2Jml (more )
Note: Triple labeled: red - Sox10; green - Casp3 (assay MGI:6285511); blue - Hoechst.
Structure Level Pattern Image Note
TS17: migrating neural crest Present 3J , 3K , 3H

Specimen 6G/I: embryonic day 12.5 (more )
Structure Level Pattern Image Note
TS20: dorsal root ganglion Present 6G , 6I No significant differences in numbers of expressing cells between wildtype and mutant littermates.

Specimen 6H/J: embryonic day 12.5; Ets1tm2Jml/Ets1tm2Jml (more )
Structure Level Pattern Image Note
TS20: dorsal root ganglion Present 6J , 6H No significant differences in numbers of expressing cells between wildtype and mutant littermates.


Contributing Projects:
Mouse Genome Database (MGD), Gene Expression Database (GXD), Mouse Models of Human Cancer database (MMHCdb) (formerly Mouse Tumor Biology (MTB)), Gene Ontology (GO)
Citing These Resources
Funding Information
Warranty Disclaimer, Privacy Notice, Licensing, & Copyright
Send questions and comments to User Support.
last database update
03/24/2026
MGI 6.24
The Jackson Laboratory