About   Help   FAQ
Gene Expression Data
Assay Details
Assay
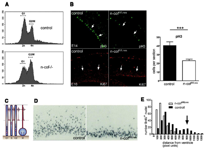
Reference: J:125317 Bellenchi GC, et al., N-cofilin is associated with neuronal migration disorders and cell cycle control in the cerebral cortex. Genes Dev. 2007 Sep 15;21(18):2347-57
Assay type: Immunohistochemistry
MGI Accession ID: MGI:5902566
Gene symbol: Mki67
Gene name: antigen identified by monoclonal antibody Ki 67
Antibody: Anti-Ki67
Results
Specimen 4B control: embryonic day 16.0 (more )
Structure Level Pattern Image Note
TS24: cerebral cortex ventricular layer Present 4B Ki67 control

Specimen 4B n-coffl/fl,nes: embryonic day 16.0; Cfl1tm1.1Wit/Cfl1tm1.1Wit, Tg(Nes-cre)1Kln/0 (more )
Note: Conditional mutant.
Structure Level Pattern Image Note
TS24: cerebral cortex ventricular layer Weak 4B Ki67 n-coffl/fl;nes The number of immunopositive cells was decreased in the mutant.

Specimen 5C control: embryonic day 16.0 (more )
Note: Double labeled: red - Mki67; green - BrdU.
Structure Level Pattern Image Note
TS24: cerebral cortex ventricular layer Present 5C control

Specimen 5C n-coffl/fl,nes: embryonic day 16.0; Cfl1tm1.1Wit/Cfl1tm1.1Wit, Tg(Nes-cre)1Kln/0 (more )
Note: Conditional mutant. Double labeled: red - Mki67; green - BrdU.
Structure Level Pattern Image Note
TS24: cerebral cortex ventricular layer Present 5C n-coffl/fl;nes Fewer cells were immunopositive in the mutant than in the control.


Contributing Projects:
Mouse Genome Database (MGD), Gene Expression Database (GXD), Mouse Models of Human Cancer database (MMHCdb) (formerly Mouse Tumor Biology (MTB)), Gene Ontology (GO)
Citing These Resources
Funding Information
Warranty Disclaimer, Privacy Notice, Licensing, & Copyright
Send questions and comments to User Support.
last database update
12/30/2025
MGI 6.24
The Jackson Laboratory