Gene Expression Data
Assay Details
|
Assay
|
|
Reference:
|
J:125317
Bellenchi GC, et al., N-cofilin is associated with neuronal migration disorders and cell cycle control in the cerebral cortex. Genes Dev. 2007 Sep 15;21(18):2347-57
|
|
Assay type:
|
Immunohistochemistry
|
|
MGI Accession ID:
|
MGI:5902561
|
|
Gene symbol:
|
Slc32a1
|
|
Gene name:
|
solute carrier family 32 (GABA vesicular transporter), member 1
|
|
|
Results
|
Specimen
3A control:
embryonic day 16.0
(more )
Specimen
3A control:
(close )
|
Genetic Background:
|
Not Specified
|
|
Age:
|
embryonic day 16.0
|
|
Age Note:
|
Age of embryo at noon of plug day not specified in reference.
|
|
Sex:
|
Not Specified
|
|
Type:
|
section
|
|
Fixation:
|
4% Paraformaldehyde
|
|
Embedding:
|
Paraffin
|
| Structure |
Level |
Pattern |
Image |
Note |
| TS24: cerebral cortex |
Present |
|
3A control
|
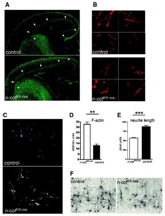
Expression was noted in GABAergic neurons that emerge from the ganglionic eminence and migrate tangentially through the cortex.
|
| TS24: ganglionic eminence |
Present |
|
3A control
|
Expression was noted in GABAergic neurons that emerge from the ganglionic eminence and migrate tangentially through the cortex.
|
Specimen
3A n-cof:
(close )
|
Genetic Background:
|
involves: 129 * C57BL/6 * SJL
|
|
Mutant Allele(s):
|
Cfl1tm1.1Wit/Cfl1tm1.1Wit Tg(Nes-cre)1Kln/0
|
|
Age:
|
embryonic day 16.0
|
|
Age Note:
|
Age of embryo at noon of plug day not specified in reference.
|
|
Sex:
|
Not Specified
|
|
Type:
|
section
|
|
Fixation:
|
4% Paraformaldehyde
|
|
Embedding:
|
Paraffin
|
|
Note:
|
Conditional mutant.
|
| Structure |
Level |
Pattern |
Image |
Note |
| TS24: cerebral cortex |
Present |
Regionally restricted |
3A n-coffl/fl;nes
|
Expression was detected in neurons as they migrated out of the ganglionic eminence and entering the cortex. However, the medial pallium was not reached by the neurons in the mutants.
|
| TS24: ganglionic eminence |
Present |
Regionally restricted |
3A n-coffl/fl;nes
|
Expression was detected in neurons as they migrated out of the ganglionic eminence and entering the cortex. However, the medial pallium was not reached by the neurons in the mutants.
|
|