About   Help   FAQ
Gene Expression Data
Assay Details
Assay
Reference: J:236776 Balmus G, et al., Synthetic lethality between PAXX and XLF in mammalian development. Genes Dev. 2016 Oct 1;30(19):2152-2157
Assay type: Immunohistochemistry
MGI Accession ID: MGI:5827984
Gene symbol: H2ax
Gene name: H2A.X variant histone
Results
Specimen 4B Paxx+/+;Xlf+/+: embryonic day 14.5 (more )
Structure Level Pattern Image Note
TS22: cerebral cortex Present 4B Paxx+/+;Xlf+/+

Specimen 4B Paxx+/+;Xlf-/-: embryonic day 14.5; Nhej1tm1Fwa/Nhej1tm1Fwa (more )
Structure Level Pattern Image Note
TS22: cerebral cortex Present 4B Paxx+/+;Xlf-/-

Specimen 4B Paxx-/-;Xlf+/+: embryonic day 14.5; Paxxem1Spj/Paxxem1Spj (more )
Structure Level Pattern Image Note
TS22: cerebral cortex Present 4B Paxx-/-;Xlf+/+

Specimen 4B Paxx-/-;Xlf-/-: embryonic day 14.5; Paxxem1Spj/Paxxem1Spj, Nhej1tm1Fwa/Nhej1tm1Fwa (more )
Structure Level Pattern Image Note
TS22: cerebral cortex Strong 4B Paxx-/-;Xlf-/-

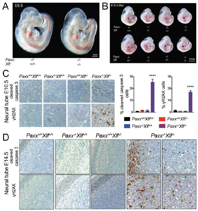
Specimen S7C Paxx+/+;Xlf+/+: embryonic day 10.5 (more )
Structure Level Pattern Image Note
TS17: neural tube Present S7C gH2AX Paxx+/+;Xlf+/+

Specimen S7C Paxx+/+;Xlf-/-: embryonic day 10.5; Nhej1tm1Fwa/Nhej1tm1Fwa (more )
Structure Level Pattern Image Note
TS17: neural tube Present S7C gH2AX Paxx+/+;Xlf-/-

Specimen S7C Paxx-/-;Xlf+/+: embryonic day 10.5; Paxxem1Spj/Paxxem1Spj (more )
Structure Level Pattern Image Note
TS17: neural tube Present S7C gH2AX Paxx-/-;Xlf+/+

Specimen S7C Paxx-/-;Xlf-/-: embryonic day 10.5; Paxxem1Spj/Paxxem1Spj, Nhej1tm1Fwa/Nhej1tm1Fwa (more )
Structure Level Pattern Image Note
TS17: neural tube Strong S7C gH2AX Paxx-/-;Xlf-/-

Specimen S7D Paxx+/+;Xlf+/+: embryonic day 14.5 (more )
Structure Level Pattern Image Note
TS22: spinal cord Present S7D gH2AX Paxx+/+;Xlf+/+

Specimen S7D Paxx+/+;Xlf-/-: embryonic day 14.5; Nhej1tm1Fwa/Nhej1tm1Fwa (more )
Structure Level Pattern Image Note
TS22: spinal cord Present S7D gH2AX Paxx+/+;Xlf-/-

Specimen S7D Paxx-/-;Xlf+/+: embryonic day 14.5; Paxxem1Spj/Paxxem1Spj (more )
Structure Level Pattern Image Note
TS22: spinal cord Present S7D gH2AX Paxx-/-;Xlf+/+

Specimen S7D left Paxx-/-;Xlf-/-: embryonic day 14.5; Paxxem1Spj/Paxxem1Spj, Nhej1tm1Fwa/Nhej1tm1Fwa (more )
Structure Level Pattern Image Note
TS22: spinal cord Strong S7D gH2AX left Paxx-/-;Xlf-/-

Specimen S7D right Paxx-/-;Xlf-/-: embryonic day 14.5; Paxxem1Spj/Paxxem1Spj, Nhej1tm1Fwa/Nhej1tm1Fwa (more )
Structure Level Pattern Image Note
TS22: spinal cord Strong S7D gH2AX right Paxx-/-;Xlf-/-

Specimen S8B lung WT: embryonic day 14.5 (more )
Structure Level Pattern Image Note
TS22: lung Present S8A lung WT

Specimen S8B lung Paxx-/-: embryonic day 14.5; Paxxem1Spj/Paxxem1Spj (more )
Structure Level Pattern Image Note
TS22: lung Present S8A lung Paxx-/- Expression was the same as in wild-type.

Specimen S8B lung Xlf-/-: embryonic day 14.5; Nhej1tm1Fwa/Nhej1tm1Fwa (more )
Structure Level Pattern Image Note
TS22: lung Present S8A lung Xlf-/- Expression was the same as in wild-type.

Specimen S8B lung Paxx-/-;Xlf-/-: embryonic day 14.5; Paxxem1Spj/Paxxem1Spj, Nhej1tm1Fwa/Nhej1tm1Fwa (more )
Structure Level Pattern Image Note
TS22: lung Present S8A lung Paxx-/-;Xlf-/- Expression was the same as in wild-type.

Specimen S8B heart WT: embryonic day 14.5 (more )
Structure Level Pattern Image Note
TS22: heart Present S8A heart WT

Specimen S8B heart Paxx-/-: embryonic day 14.5; Paxxem1Spj/Paxxem1Spj (more )
Structure Level Pattern Image Note
TS22: heart Present S8A heart Paxx-/- Expression was the same as in wild-type.

Specimen S8B heart Xlf-/-: embryonic day 14.5; Nhej1tm1Fwa/Nhej1tm1Fwa (more )
Structure Level Pattern Image Note
TS22: heart Present S8A heart Xlf-/- Expression was the same as in wild-type.

Specimen S8B heart Paxx-/-;Xlf-/-: embryonic day 14.5; Paxxem1Spj/Paxxem1Spj, Nhej1tm1Fwa/Nhej1tm1Fwa (more )
Structure Level Pattern Image Note
TS22: heart Strong S8A heart Paxx-/-;Xlf-/-

Specimen S8B liver WT: embryonic day 14.5 (more )
Structure Level Pattern Image Note
TS22: liver Present S8A liver WT

Specimen S8B liver Paxx-/-: embryonic day 14.5; Paxxem1Spj/Paxxem1Spj (more )
Structure Level Pattern Image Note
TS22: liver Present S8A liver Paxx-/- Expression was the same as in wild-type.

Specimen S8B liver Xlf-/-: embryonic day 14.5; Nhej1tm1Fwa/Nhej1tm1Fwa (more )
Structure Level Pattern Image Note
TS22: liver Present S8A liver Xlf-/- Expression was the same as in wild-type.

Specimen S8B liver Paxx-/-;Xlf-/-: embryonic day 14.5; Paxxem1Spj/Paxxem1Spj, Nhej1tm1Fwa/Nhej1tm1Fwa (more )
Structure Level Pattern Image Note
TS22: liver Present S8A liver Paxx-/-;Xlf-/- Expression was the same as in wild-type.

Specimen S8B skin WT: embryonic day 14.5 (more )
Structure Level Pattern Image Note
TS22: skin Present S8A skin WT

Specimen S8B skin Paxx-/-: embryonic day 14.5; Paxxem1Spj/Paxxem1Spj (more )
Structure Level Pattern Image Note
TS22: skin Present S8A skin Paxx-/- Expression was the same as in wild-type.

Specimen S8B skin Xlf-/-: embryonic day 14.5; Nhej1tm1Fwa/Nhej1tm1Fwa (more )
Structure Level Pattern Image Note
TS22: skin Present S8A skin Xlf-/- Expression was the same as in wild-type.

Specimen S8B skin Paxx-/-;Xlf-/-: embryonic day 14.5; Paxxem1Spj/Paxxem1Spj, Nhej1tm1Fwa/Nhej1tm1Fwa (more )
Structure Level Pattern Image Note
TS22: skin Strong S8A skin Paxx-/-;Xlf-/-


Contributing Projects:
Mouse Genome Database (MGD), Gene Expression Database (GXD), Mouse Models of Human Cancer database (MMHCdb) (formerly Mouse Tumor Biology (MTB)), Gene Ontology (GO)
Citing These Resources
Funding Information
Warranty Disclaimer, Privacy Notice, Licensing, & Copyright
Send questions and comments to User Support.
last database update
03/24/2026
MGI 6.24
The Jackson Laboratory