About   Help   FAQ
Gene Expression Data
Assay Details
Assay
Reference: J:153642 Vlangos CN, et al., Caudal regression in adrenocortical dysplasia (acd) mice is caused by telomere dysfunction with subsequent p53-dependent apoptosis. Dev Biol. 2009 Oct 15;334(2):418-28
Assay type: Immunohistochemistry
MGI Accession ID: MGI:5817714
Gene symbol: Casp3
Gene name: caspase 3
Antibody: anti-cleaved Caspase3
Detection system: Biotinylated secondary antibody/[Strept]avidin coupled to Cy2
Results
Specimen 3D: embryonic day 11.5 (more )
Structure Level Pattern Image Note
TS19: embryo Present Regionally restricted 3D Expression is in the caudal region.

Specimen 3I: embryonic day 11.5; Acdacd/Acdacd (more )
Structure Level Pattern Image Note
TS19: embryo Strong 3I The number of positive cells in the caudal region are increased in this mutant.

Specimen E9.5 WT: embryonic day 9.5 (more )
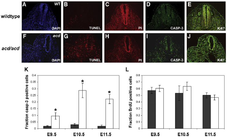
Note: These data are depicted graphically in Fig. 3K.
Structure Level Pattern Image Note
TS15: embryo Present Regionally restricted Expression is in the caudal region.

Specimen E9.5 mutant: embryonic day 9.5; Acdacd/Acdacd (more )
Note: These data are depicted graphically in Fig. 3K.
Structure Level Pattern Image Note
TS15: embryo Present Regionally restricted The number of positive cells in the caudal region are significantly increased in this mutant.

Specimen E10.5 WT: embryonic day 10.5 (more )
Note: These data are depicted graphically in Fig. 3K.
Structure Level Pattern Image Note
TS17: embryo Present Regionally restricted Expression is in the caudal region.

Specimen E10.5 mutant: embryonic day 10.5; Acdacd/Acdacd (more )
Note: These data are depicted graphically in Fig. 3K.
Structure Level Pattern Image Note
TS17: embryo Present Regionally restricted The number of positive cells in the caudal region are significantly increased in this mutant.

Specimen E11.5 WT: embryonic day 11.5 (more )
Note: These data are depicted graphically in Fig. 3K.
Structure Level Pattern Image Note
TS19: embryo Present Regionally restricted Expression is in the caudal region.

Specimen E11.5 mutant: embryonic day 11.5; Acdacd/Acdacd (more )
Note: These data are depicted graphically in Fig. 3K.
Structure Level Pattern Image Note
TS19: embryo Present Regionally restricted The number of positive cells in the caudal region are significantly increased in this mutant.

Specimen 6B: embryonic day 10.5; Acdacd/Acd+ (more )
Structure Level Pattern Image Note
TS17: embryo Present Single cells 6C , 6B There is an occasional expressing cell.

Specimen 6E: embryonic day 10.5; Acdacd/Acdacd (more )
Structure Level Pattern Image Note
TS17: embryo Present 6F , 6E

Specimen 6H: embryonic day 10.5; Acdacd/Acdacd, Trp53tm1Tyj/Trp53tm1Tyj (more )
Structure Level Pattern Image Note
TS17: embryo Present Single cells 6I , 6H There is an occasional expressing cell.


Contributing Projects:
Mouse Genome Database (MGD), Gene Expression Database (GXD), Mouse Models of Human Cancer database (MMHCdb) (formerly Mouse Tumor Biology (MTB)), Gene Ontology (GO)
Citing These Resources
Funding Information
Warranty Disclaimer, Privacy Notice, Licensing, & Copyright
Send questions and comments to User Support.
last database update
03/24/2026
MGI 6.24
The Jackson Laboratory