Gene Expression Data
Assay Details
|
Assay
|
|
Reference:
|
J:129949
Cui CY, et al., Lymphotoxin-beta regulates periderm differentiation during embryonic skin development. Hum Mol Genet. 2007 Nov 1;16(21):2583-90
|
|
Assay type:
|
RNA in situ
|
|
MGI Accession ID:
|
MGI:5315256
|
|
Gene symbol:
|
Ipo13
|
|
Gene name:
|
importin 13
|
|
Probe:
|
KAP13 cDNA1
|
|
Probe preparation:
|
Antisense labelled with digoxigenin RNA
|
|
Visualized with:
|
Alkaline phosphatase
|
|
Assay notes:
|
Sections were fixed in 4% paraformaldehyde.
|
|
|
Results
|
Specimen
3B WT:
embryonic day 15.5
(more )
Specimen
3B WT:
(close )
|
Genetic Background:
|
Not Specified
|
|
Age:
|
embryonic day 15.5
|
|
Sex:
|
Not Specified
|
|
Type:
|
section
|
|
Fixation:
|
4% Paraformaldehyde
|
|
Embedding:
|
Cryosection
|
| Structure |
Level |
Pattern |
Image |
Note |
| TS23: epidermis |
Present |
Regionally restricted |
3B WT-as
|
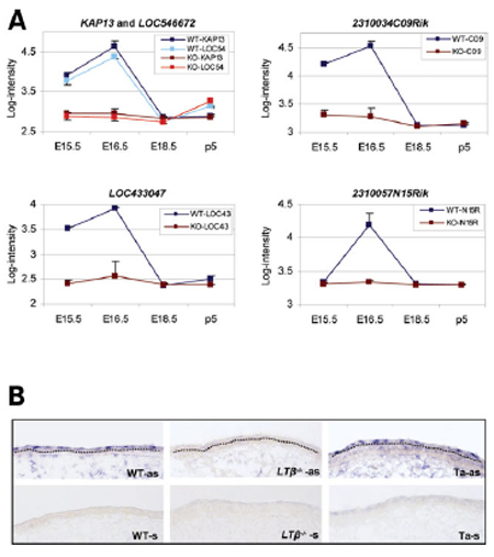
Expression was detected in the periderm.
|
Specimen
3B LTbeta-/-:
(close )
|
Genetic Background:
|
involves: 129P2/OlaHsd * C57BL/6
|
|
Mutant Allele(s):
|
Ltbtm1Kpf/Ltbtm1Kpf
|
|
Age:
|
embryonic day 15.5
|
|
Sex:
|
Not Specified
|
|
Type:
|
section
|
|
Fixation:
|
4% Paraformaldehyde
|
|
Embedding:
|
Cryosection
|
Specimen
3B Ta:
(close )
|
Genetic Background:
|
C57BL/6J Aw-J-EdaTa-6J/J
|
|
Mutant Allele(s):
|
EdaTa-6J/EdaTa-6J
|
|
Age:
|
embryonic day 15.5
|
|
Sex:
|
Not Specified
|
|
Type:
|
section
|
|
Fixation:
|
4% Paraformaldehyde
|
|
Embedding:
|
Cryosection
|
| Structure |
Level |
Pattern |
Image |
Note |
| TS23: epidermis |
Present |
Regionally restricted |
3B Ta-as
|
Expression was detected in the periderm.
|
|