About   Help   FAQ
Gene Expression Data
Assay Details
Assay
Reference: J:180734 Nedelec S, et al., Concentration-dependent requirement for local protein synthesis in motor neuron subtype-specific response to axon guidance cues. J Neurosci. 2012 Jan 25;32(4):1496-506
Assay type: Immunohistochemistry
MGI Accession ID: MGI:5310640
Gene symbol: Aldh1a2
Gene name: aldehyde dehydrogenase family 1, subfamily A2
Antibody: anti-RALDH2
Detection system: Secondary antibody
Results
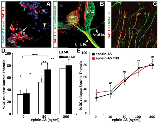
Specimen 2B: embryonic day 12.5 (more )
Structure Level Pattern Image Note
TS20: basal columns Present Regionally restricted 2B Expression is in the lateral motor column and in axons projecting into the forelimb.


Contributing Projects:
Mouse Genome Database (MGD), Gene Expression Database (GXD), Mouse Models of Human Cancer database (MMHCdb) (formerly Mouse Tumor Biology (MTB)), Gene Ontology (GO)
Citing These Resources
Funding Information
Warranty Disclaimer, Privacy Notice, Licensing, & Copyright
Send questions and comments to User Support.
last database update
12/30/2025
MGI 6.24
The Jackson Laboratory