About   Help   FAQ
Gene Expression Data
Assay Details
Assay
Reference: J:130339 Minami S, et al., HB-EGF decelerates cell proliferation synergistically with TGFalpha in perinatal distal lung development. Dev Dyn. 2008 Jan;237(1):247-58
Assay type: Immunohistochemistry
MGI Accession ID: MGI:3785457
Gene symbol: Mki67
Gene name: antigen identified by monoclonal antibody Ki 67
Antibody: anti-Ki67 (NCL-Ki67p)
Detection system: Secondary antibody coupled to biotin
Results
Specimen 5Aa: embryonic day 19.5 (more )
Structure Level Pattern Image Note
TS26: lung Present 5Aa

Specimen 5Ab: embryonic day 19.5; Hbegftm1.1Mek/Hbegftm1.1Mek (more )
Structure Level Pattern Image Note
TS26: lung Strong 5Ab

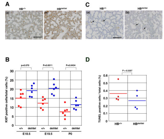
Specimen 5B E18.5 +/+: embryonic day 18.5 (more )
Note: The data are shown as a graph of percentages of Ki67-positive cells in total lung cells.
Structure Level Pattern Image Note
TS26: lung Present 5B E18.5 +/+

Specimen 5B E18.5 del/del: embryonic day 18.5; Hbegftm1.1Mek/Hbegftm1.1Mek (more )
Note: The data are shown as a graph of percentages of Ki67-positive cells in total lung cells.
Structure Level Pattern Image Note
TS26: lung Present 5B E18.5 del/del There was an increase in expression compared to wild-type.

Specimen 5B E19.5 +/+: embryonic day 19.5 (more )
Note: The data are shown as a graph of percentages of Ki67-positive cells in total lung cells.
Structure Level Pattern Image Note
TS26: lung Present 5B E19.5 +/+

Specimen 5B E19.5 del/del: embryonic day 19.5; Hbegftm1.1Mek/Hbegftm1.1Mek (more )
Note: The data are shown as a graph of percentages of Ki67-positive cells in total lung cells.
Structure Level Pattern Image Note
TS26: lung Present 5B E19.5 del/del There was an increase in expression compared to wild-type.

Specimen 5B P0 +/+: postnatal day 0 (more )
Note: The data are shown as a graph of percentages of Ki67-positive cells in total lung cells.
Structure Level Pattern Image Note
TS27: lung Present 5B P0 +/+

Specimen 5B P0 del/del: postnatal day 0; Hbegftm1.1Mek/Hbegftm1.1Mek (more )
Note: The data are shown as a graph of percentages of Ki67-positive cells in total lung cells.
Structure Level Pattern Image Note
TS27: lung Present 5B P0 del/del There was an increase in expression compared to wild-type.

Specimen 6Ca: postnatal day 0 (more )
Structure Level Pattern Image Note
TS27: lung Present 6Ca

Specimen 6Cb: postnatal day 0; Tgfatm1Ard/Tgfatm1Ard (more )
Structure Level Pattern Image Note
TS27: lung Present 6Cb

Specimen 6Cc: postnatal day 0; Hbegftm1.1Mek/Hbegf+, Tgfatm1Ard/Tgfatm1Ard (more )
Structure Level Pattern Image Note
TS27: lung Present 6Cc The ratio of positive cells to the total cells was significantly increased in this mutant.

Specimen 6Cd: postnatal day 0; Hbegftm1.1Mek/Hbegftm1.1Mek (more )
Structure Level Pattern Image Note
TS27: lung Present 6Cd

Specimen 6Ce: postnatal day 0; Hbegftm1.1Mek/Hbegftm1.1Mek, Tgfatm1Ard/Tgfa+ (more )
Structure Level Pattern Image Note
TS27: lung Present 6Ce The ratio of positive cells to the total cells was significantly increased in this mutant.

Specimen 6D +/+: postnatal day 0 (more )
Note: The data are shown as a graph of percentages of Ki67-positive cells in total lung cells.
Structure Level Pattern Image Note
TS27: lung Present 6D +/+

Specimen 6D +/+;TGFa+/-: postnatal day 0; Tgfatm1Ard/Tgfa+ (more )
Note: The data are shown as a graph of percentages of Ki67-positive cells in total lung cells.
Structure Level Pattern Image Note
TS27: lung Present 6D +/+;+/-

Specimen 6D HB-EGFdel/+;TGFa-/-: postnatal day 0; Hbegftm1.1Mek/Hbegf+, Tgfatm1Ard/Tgfatm1Ard (more )
Note: The data are shown as a graph of percentages of Ki67-positive cells in total lung cells.
Structure Level Pattern Image Note
TS27: lung Present 6D +/-;-/-

Specimen 6D HB-EGFdel/del;TGFa+/+: postnatal day 0; Hbegftm1.1Mek/Hbegftm1.1Mek (more )
Note: The data are shown as a graph of percentages of Ki67-positive cells in total lung cells.
Structure Level Pattern Image Note
TS27: lung Present 6D -/-;+/+

Specimen 6D HB-EGFdel/del;TGFa+/-: postnatal day 0; Hbegftm1.1Mek/Hbegftm1.1Mek, Tgfatm1Ard/Tgfa+ (more )
Note: The data are shown as a graph of percentages of Ki67-positive cells in total lung cells.
Structure Level Pattern Image Note
TS27: lung Present 6D -/-;+/-

Specimen 7Ca +/+: postnatal day 0 (more )
Structure Level Pattern Image Note
TS27: lung Present 7Ca

Specimen 7Cb: postnatal day 0; Egfrwa2/Egfrwa2 (more )
Structure Level Pattern Image Note
TS27: lung Present 7Cb

Specimen 7Cc: postnatal day 0; Egfrwa2/Egfrwa2, Hbegftm1.1Mek/Hbegf+ (more )
Structure Level Pattern Image Note
TS27: lung Present 7Cc

Specimen 7Cd: postnatal day 0; Hbegftm1.1Mek/Hbegftm1.1Mek (more )
Structure Level Pattern Image Note
TS27: lung Present 7Cd

Specimen 7Ce: postnatal day 0; Egfrwa2/Egfr+, Hbegftm1.1Mek/Hbegftm1.1Mek (more )
Structure Level Pattern Image Note
TS27: lung Present 7Ce

Specimen 7Cf: postnatal day 0; Egfrwa2/Egfrwa2, Hbegftm1.1Mek/Hbegftm1.1Mek (more )
Structure Level Pattern Image Note
TS27: lung Present 7Cf

Specimen 7D +/+: postnatal day 0 (more )
Note: The data are shown as a graph of percentages of Ki67-positive cells in total lung cells.
Structure Level Pattern Image Note
TS27: lung Present 7D +/+

Specimen 7D HB-EGF+/+;wa2/wa2: postnatal day 0; Egfrwa2/Egfrwa2 (more )
Note: The data are shown as a graph of percentages of Ki67-positive cells in total lung cells.
Structure Level Pattern Image Note
TS27: lung Present 7D +/+;wa2/wa2 The ratio of positive cells to the total cells was significantly increased.

Specimen 7D HB-EGFdel/+;wa2/wa2: postnatal day 0; Egfrwa2/Egfrwa2, Hbegftm1.1Mek/Hbegf+ (more )
Note: The data are shown as a graph of percentages of Ki67-positive cells in total lung cells.
Structure Level Pattern Image Note
TS27: lung Present 7D del/+;wa2/wa2

Specimen 7D HB-EGFdel/del;+/+: postnatal day 0; Hbegftm1.1Mek/Hbegftm1.1Mek (more )
Note: The data are shown as a graph of percentages of Ki67-positive cells in total lung cells.
Structure Level Pattern Image Note
TS27: lung Present 7D del/del;+/+ The ratio of positive cells to the total cells was significantly increased.

Specimen 7D del/del;wa2/+: postnatal day 0; Egfrwa2/Egfr+, Hbegftm1.1Mek/Hbegftm1.1Mek (more )
Note: The data are shown as a graph of percentages of Ki67-positive cells in total lung cells.
Structure Level Pattern Image Note
TS27: lung Present 7D del/del;wa2/+

Specimen 7D del/del;wa2/wa2: postnatal day 0; Egfrwa2/Egfrwa2, Hbegftm1.1Mek/Hbegftm1.1Mek (more )
Note: The data are shown as a graph of percentages of Ki67-positive cells in total lung cells.
Structure Level Pattern Image Note
TS27: lung Present 7D del/del;wa2/wa2


Contributing Projects:
Mouse Genome Database (MGD), Gene Expression Database (GXD), Mouse Models of Human Cancer database (MMHCdb) (formerly Mouse Tumor Biology (MTB)), Gene Ontology (GO)
Citing These Resources
Funding Information
Warranty Disclaimer, Privacy Notice, Licensing, & Copyright
Send questions and comments to User Support.
last database update
04/14/2026
MGI 6.24
The Jackson Laboratory