|
Allele Information
|
|
Allele:
|
Tg(Etv2-cre)15508Djg
transgene insertion 15508, Daniel J Garry
|
Driver: Etv2
Type: Transgenic
(Recombinase)
|
|
|
Synonym:
|
ER71-Cre
|
|
Molecular description:
|
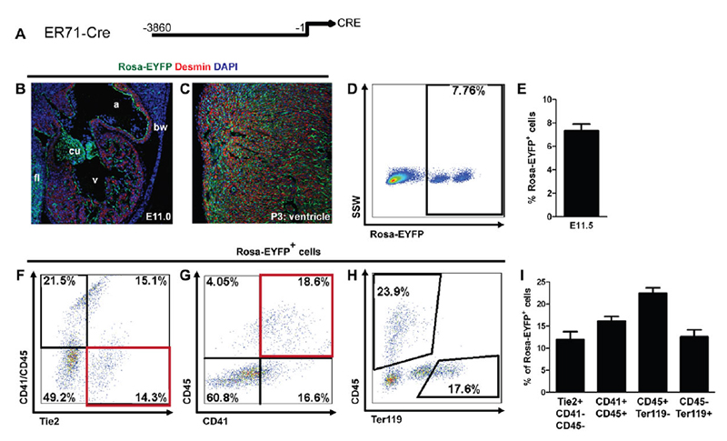
A 3.9 kb promoter fragment of the mouse Etv2 (ER71) gene was cloned into a construct containing the cre recombinase sequence. The construct was injected into fertilized oocytes to generate transgenic mice. Six founder lines were obtained and showed similar recombination patterns when crossed to reporter mice. Results for three lines, 15526, 15508, and 15511, were presented. The symbol for line 15508 was created as a representative.
|
|
Find mice (IMSR):
|
Mouse Strains:
0 strains available
Cell Lines:
0 lines available
|
|
Additional Tissues:
|
Tg(Etv2-cre)15508Djg activity also observed in:
embryo-other,
extraembryonic component,
liver & biliary system,
mesenchyme
|
|
|
Tissue Information
|
|
Cardiovascular System
|
Other recombinase alleles with activity in Cardiovascular System tissues:
A1cfTg(Myh6-cre/Esr1*)1Jmk,
Abcg2tm1.1(cre/Esr1*)Jvbe,
Aldh1l1em1(cre/ERT2)Nju,
Alpltm1(cre)Nagy,
Amhr2em1(icre)Fjd,
Amhr2tm3(cre)Bhr,
Angpt4tm1.1(cre)Ekl,
Aplnrem3(cre/ERT2)Smoc,
Aplntm1.1(cre/ERT2)Bzsh,
Atf3tm1.1(icre/ERT2)Msra,
Atoh8tm1(EGFP/cre)Gasa,
Calb2tm1(cre)Zjh,
Ccktm1.1(cre)Zjh,
Cd34tm1.1(cre/ERT2)Lizg,
Cdh5em1(cre/ERT2)Smoc,
Cdh5em1(nigri)Bzsh,
Cdkn2atm1.1(cre)Dvb,
Cdkn2atm1(cre/ERT2)Mkt,
Cdkn2atm2.1(cre/ERT2)Dvb,
Cdkn2atm3(cre)Cjs,
Cfap126tm1.1(icre)Heli,
Clutm2(EGFP/cre/ERT2)Wtsi,
Cntn2tm1.1(cre/EGFP)Nmun,
Col1a2em1(cre/ERT2)Bzsh,
Commd10Tg(Vav1-icre)A2Kio,
Crhtm1(cre)Zjh,
Crybb1em1(icre)Cln,
Cxcr5em1(cre/ERT2)Yhar,
Ddx4em1(icre)Jobo,
Dll4em1(cre/ERT2)Bz,
Dpttm1.1(cre/ERT2)Snjt,
E2f1Tg(Wnt1-cre)2Sor,
Egr1tm1.1(cre/ERT2)Jglt,
Eportm1.1(EGFP/icre)Uk,
Etv1tm1.1(cre/ERT2)Zjh,
Etv5tm1(cre/ERT2)Brst,
Fgf16tm1.1(cre)Sms,
Fgf18tm2.2(cre/ERT2)Dor,
Flt4tm2.1(cre/ERT2)Sgo,
Flt4tm2.1(cre/Esr1*)Ichi,
Fostm1.1(cre/ERT2)Luo,
Foxa2tm1(cre)Heli,
Foxa2tm2.1(cre/Esr1*)Moon,
Foxa2tm3.1(icre)Heli,
Foxd1tm1(GFP/cre)Amc,
Fstl1tm2.1(cre/ERT2)Ning,
Gad2tm2(cre)Zjh,
Gata4tm2(cre/ERT2)Ykaw,
Gfi1tm1(cre)Gan,
Gja5tm2(cre/ERT2,RFP)Lumi,
Gjd3tm1.1(cre/EGFP)Nmun,
Glp1rtm1.1(cre)Cors,
Gnao1tm2(EGFP/cre/ERT2)Wtsi,
Golm1tm2(EGFP/cre/ERT2)Wtsi,
Gpr4tm1(cre)Skas,
Gt(ROSA)26Sorem1(CAG-Ncre/vvd*,-vvd*/Ccre)Larc,
Gt(ROSA)26Sortm1.1(CAG-cre)Jphe,
Gt(ROSA)26Sortm14.1(Thy1-dre)Maoh,
Gt(ROSA)26Sortm1(cre/ERT2)Tyj,
Gt(ROSA)26Sortm2(cre/ERT2)Brn,
Gt(ROSA)26Sortm2(icre/ERT2)Jphe,
Gt(ROSA)26Sortm5(dre)Dwi,
Gt(ROSA)26Sortm8(CAG-dre/ERT2)Bzsh,
H2az2Tg(Wnt1-cre)11Rth,
Hand1tm1.1(EGFP/cre)Abfi,
Hand2em1(dre)Pjen,
Hcn4tm1(cre/ERT2)Anlu,
HhatTg(TFAP2A-cre)1Will,
Hic1tm2.1(cre/ERT2)Tmun,
Hlfem1(cre/ERT2)Smoc,
Hlfem2(cre/ERT2)Suda,
Hopxtm2.1(cre/ERT2)Joe,
Hopxtm4.1(cre)Joe,
Hprt1tm1(CAG-cre)Mnn,
Hprt1tm364a(CAG-icre/ERT2)Ems,
Hsd11b2tm1(cre)Anft,
Ifi208Tg(Cspg4-cre)1Akik,
Igs2tm1(Cdkn1a-cre/ERT2,-EGFP)Mxu,
Igs2tm2(Smarcd3-cre/ERT2)Bbr,
Isl1tm1(cre/Esr1*)Krc,
Isl1tm1(cre)Sev,
Isl1tm1(cre)Tmj,
Itga8tm1.1(cre/ERT2)Jomm,
Kdrtm1(cre)Sato,
Kittm1.1(cre)Jmol,
Kittm1(cre/ERT2)Bzsh,
Kittm1(cre/ERT2)Dsa,
Kittm2.1(cre/Esr1*)Jmol,
Krt17tm1(cre)Murr,
Krt19tm1(cre)Mmt,
Leprtm2(cre)Rck,
Lgals3em1(cre)Cya,
Lhx1tm1.1(icre)Rob,
Ltftm1(icre)Tdku,
Ly6atm1.1(cre/ERT2)Geno,
Ly6atm1.1(cre)Jmol,
Ly6atm1(cre/ERT2)Bzsh,
Ly6atm2.1(cre/Esr1*)Jmol,
Lyve1em3(cre/ERT2)Gpt,
Lyve1tm1.1(EGFP/cre)Cys,
Lyz2tm1(cre)Ifo,
Mcm2tm1(cre/ERT2)Scpr,
Mecomem1(cre/ERT2)Suda,
Mecomtm4.1(cre/ERT2)Aspe,
Meox1tm1(cre)Jpa,
Mfsd2aem1(cre/ERT2)Bzsh,
Mfsd2aem2(cre/ERT2)Bzsh,
Mgptm1.1(cre)Borr,
Mnx1tm4(cre)Tmj,
Mrc1em1(cre/ERT2)Mp,
Myf5tm3(cre)Sor,
Myh6em2(cre)Smoc,
Myh6tm1(cre)Bzsh,
Myl2tm1(cre)Krc,
Myocdtm1(cre)Dzw,
Myocdtm1(cre)Jomm,
Ndor1Tg(UBC-cre/ERT2)1Ejb,
Nfatc1em2(GFP/cre)Bzsh,
Nfatc1em3(dre)Bzsh,
Nfatc1em4(cre/ERT2)Bzsh,
Nfatc1tm1.1(cre)Bz,
Nfatc1tm1.1(cre/ERT2)Bzsh,
Nfatc1tm1(cre)Bz,
Nfatc1tm2(cre)Bzsh,
Nkx2-5tm1.1(cre/ERT2)Rard,
Nkx2-5tm1(cre)Rjs,
Nkx2-5tm2(cre)Rph,
Notch1tm3(cre)Rko,
Npr3em1(cre/ERT2)Bz,
Npr3em1(cre/ERT2)Bzsh,
Npr3tm2(cre/GFP)Bzsh,
Omptm4(cre)Mom,
Oprk1tm1.1(cre)Sros,
Osr2tm2(cre)Jian,
P2rx2tm1.1(cre)Ttc,
P2ry12em1(icre/ERT2)Tda,
Pax3tm1(cre)Joe,
Pbx3tm1(EGFP/cre/ERT2)Wtsi,
Pdgfraem1(dre/ERT2)Bzsh,
Pdgfratm1.1(EGFP/cre/ERT2)Hyma,
Pdgfrbtm1.1(cre/ERT2)Csln,
Piezo1em2(cre/ERT2)Smoc,
Pitx2tm4(cre)Jfm,
Plxnd1tm2(EGFP/cre/ERT2)Wtsi,
Pmelem1(rtTA,tetO-icre)Osaw,
Prdm1tm3(icre)Rob,
Prdm1tm5.1(cre/ERT2)Rob,
Prlrtm1.1(cre)Uboe,
Pvalbtm1(cre)Arbr,
Rbpmsem1(cre/ERT2)Yzhe,
Runx1tm1(cre/Esr1*)Ims,
Runx1tm2.1(cre/Esr1*)Ims,
Sema3atm1.1(cre/ERT2)Bzsh,
Sema3dtm2.1(GFP/cre)Joe,
Setd4em1(cre)Wjy,
Sfrp5em1.1(ERT2/cre)Kkb,
Sfrp5tm1.1(cre)Kkb,
Shhtm1(EGFP/cre)Cjt,
Shroom3Gt(ROSA53)Sor,
Sox17tm1(icre)Heli,
Sox17tm2.1(icre)Heli,
Sox17tm4.1(icre/ERT2)Heli,
Sox9em1(cre/ERT2)Tchn,
Sptbtm2(EGFP/cre/ERT2)Wtsi,
Ssttm2.1(cre)Zjh,
Taglntm1(cre/ERT2)Feil,
Taglntm2(cre)Yec,
Tbx1tm4(cre/Esr1*)Bld,
Tbx1tm6(cre)Bld,
Tbx3em1(cre/ERT2)Toyo,
Tbx5tm1.1(cre/ERT2)Bbr,
Tcf7l1tm1.1(cre/ERT2)Hng,
Tekem1(dre)Bzsh,
Tg(Acp5-cre)4Rda,
Tg(ACTA1-cre)79Jme,
Tg(ACTA1-cre/Esr1*)2Kesr,
Tg(ACTA2-cre)1Miwa,
Tg(Acta2-cre)1Rkl,
Tg(Acta2-cre/ERT2)12Pcn,
Tg(Acta2-cre/ERT2)1Ikal,
Tg(Acta2-cre/ERT2)51Pcn,
Tg(ACTB-cre)1Tes,
Tg(ACTB-cre)#Bzsh,
Tg(ACTC1-cre)1Miwa,
Tg(ACTFLPe)9205Dym,
Tg(Acvrl1-cre)B1Spo,
Tg(Acvrl1-cre)L1Spo,
Tg(Aicda-cre,-CD2)1Hon,
Tg(Aicda-cre,-CD2)dME1Hon,
Tg(Akr1b7-cre)1Anm,
Tg(Alb1-cre)1Dlr,
Tg(Amigo2-icre/ERT2)1Ehs,
Tg(Aplnr-cre/ERT2)#Krh,
Tg(Bglap2-cre)2Kry,
Tg(Bmx-cre/ERT2)1Rha,
Tg(CAG-cre/ERT2/Hif1a)#Hhas,
Tg(CAG-cre/Esr1*)1Lbe,
Tg(CAG-cre/Esr1*)5Amc,
Tg(CAG-cre/Esr1*)86Lbgn,
Tg(Camk2a-cre)1Nobs,
Tg(Ccr2-cre/ERT2)12Kuan,
Tg(CD2-icre)4Kio,
Tg(Cdh5-cre)1Nmoc,
Tg(Cdh5-cre)1Spe,
Tg(Cdh5-cre)7Mlia,
Tg(Cdh5-cre/ERT2)1Rha,
Tg(Cdh5-cre/ERT2)CIVE23Mlia,
Tg(Cdh5-cre/ERT2)#Ykub,
Tg(CDX2-cre)101Erf,
Tg(Cdx2-cre)R337Npln,
Tg(Cga-cre)3Sac,
Tg(Chst4-cre)1Hkwa,
Tg(Ckmm-cre)5Khn,
Tg(Cldn11-cre/ERT2)151Tmak,
Tg(Clec4g-icre)1.1Sgoe,
Tg(CMV-cre)1And,
Tg(CMV-cre)1Cgn,
Tg(Col1a2-cre)23Angl,
Tg(Col1a2-cre/ERT,-ALPP)7Cpd,
Tg(Col2a1-cre)1Asz,
Tg(COL2A1-cre)1Wag,
Tg(Col6a1-cre)1Gkl,
Tg(Csf1r-icre)1Jwp,
Tg(Cspg4-cre)1Rkl,
Tg(Cspg4-cre/Esr1*)BAkik,
Tg(Csrp1-cre)1Sjc,
Tg(Ctgf-cre)2Aibs,
Tg(Cyp19a1-cre)5909Gle,
Tg(Cyp1a1-cre)1Dwi,
Tg(Cyp39a1-cre)1Aibs,
Tg(DBH-cre)9-9Koba,
Tg(Dbh-icre)1Gsc,
Tg(Ddx4-cre)1Dcas,
Tg(Dhh-cre)1Mejr,
Tg(Dll1-cre)33Dchp,
Tg(Dll4-cre)#Xia,
Tg(EIIa-cre)C5379Lmgd,
Tg(Eno2-cre)39Jme,
Tg(Epo-cre)44Mym,
Tg(Esm1-icre/ERT2)27Rha,
Tg(Etv2-cre)#Blk,
Tg(Fabp4-cre)1Abel,
Tg(Fabp4-cre)1Rev,
Tg(Fabp4-cre/ERT2)1Ipc,
Tgfb3tm1(cre)Vk,
Tg(Fgf1-RFP,-cre/ERT2)13AChiu,
Tg(Fgfr3-icre/ERT2)4-2Wdr,
Tg(Flt1-cre/ERT2)1Tmak,
Tg(Frzb-cre)1Tylz,
Tg(Fzd9-cre)1Chzh,
Tg(Gata1-cre)1Sho,
Tg(Gata4*G2-cre)#Roja,
Tg(GATA5-cre)1Krc,
Tg(GATA6-cre)#Jbeb,
Tg(GFAP-cre)25Mes,
Tg(Gfap-cre)73.12Mvs,
Tg(Gfap-cre)77.6Mvs,
Tg(Gjb6-cre/ERT2)53-33Fwp,
Tg(Glp1r-icre)#Fmgb,
Tg(Gm5127-cre/ERT2)1Mhsi,
Tg(Grik4-cre)G32-4Stl,
Tg(GZMB-cre)1Jcb,
Tg(Hand1-EGFP/cre)#Abfi,
Tg(Hand2-cre)7-1Clou,
Tg(Hcn4-cre/ERT2)1Yzhao,
Tg(Hdnr-icre)5Phg,
Tg(Hsp70-1-cre)6Arge,
Tg(Hspa2-cre)1Eddy,
Tg(Ins2-cre)25Mgn,
Tg(Itga2b-cre)NE1/21Emam,
Tg(Kcne1-cre/ERT2)1Imos,
Tg(Kdr-cre)15962Brei,
Tg(Kdr-cre)15964Brei,
Tg(KRT14-cre)1Amc,
Tg(KRT14-cre/ERT)20Efu,
Tg(Leftb-cre)1Hmd,
Tg(LPAR4-cre/ERT2,-EGFP)#Hjcho,
Tg(Lyve1-cre/ERT2)49Rtem,
Tg(Mbp-cre)9Gvn,
Tg(Mbp-cre,CAG-EGFP)53Masa,
Tg(Mef2c-cre)2Blk,
Tg(Mef2c-cre)#Blk,
Tg(Mef2c-dre/ERT2)#Bbr,
Tg(MMTV-cre)4Mam,
Tg(Mpz-cre)94Imeg,
Tg(Mrgprb2-EGFP/cre)#Xzd,
Tg(Mx1-cre)1Cgn,
Tg(Mx1-cre)29-4Her,
Tg(Myh11-cre)5013Gko,
Tg(Myh11-cre,-EGFP)2Mik,
Tg(Myh11-cre/ERT2)F31Gko,
Tg(Myh11-dre/ERT2)#Cya,
Tg(Myh11-icre/ERT2)1Soff,
Tg(Myh6-cre)1Xya,
Tg(Myh6-cre)2182Mds,
Tg(Myh6-cre/ERT2/Hif1a)#Hhas,
Tg(Myh6-cre/PGR*)1Mds,
Tg(Myh6-cre/PGR*)6297Mds,
Tg(Myh7-cre)1Jmk,
Tg(Myh7-cre)1Zli,
Tg(myl7.L-cre)1118Tmhn,
Tg(myl7.L-cre)1141Tmhn,
Tg(MYOD1-cre)M23Glh,
Tg(Nes-cre)1Atp,
Tg(Nes-cre)1Kln,
Tg(Nkx2-5-cre)9Eno,
Tg(NKX2-5-cre)#Kyuhl,
Tg(NKX2-5*-cre)#Kyuhl,
Tg(Nkx2-5-tTA,tetO-EGFP/cre)1Smwu,
Tg(Nppa-cre)3Vmc,
Tg(Nppa-cre)4Vmc,
Tg(Nrp2-cre,-EGFP)#Qsch,
Tg(Ntrk3-cre/ERT2)#Phep,
Tg(Osr1-cre)4Mrt,
Tg(Pax3-cre)1Joe,
Tg(Pcdh21-cre)BYoko,
Tg(Pcp2-cre)1Amc,
Tg(Pcp2-cre)2Mpin,
Tg(Pdgfb-icre/ERT2,-EGFP)1Frut,
Tg(Pdgfrb-FLP1,Cspg4-cre/ERT2)#Bvz,
Tg(Pdpn-cre)HRkl,
Tg(Pf4-icre)Q3Rsko,
Tg(Pitx2-cre/ERT2)#Jfm,
Tg(Pitx2-cre/Esr1*)#Hmd,
Tg(Plp1-cre/ERT)3Pop,
Tg(Postn-cre)1Sjc,
Tg(Postn-icre/ERT2)#Wet,
Tg(Prdm1-cre)1Masu,
Tg(Prg4-cre/ERT2)#Ndy,
Tg(Prox1-cre/ERT2)1Tmak,
Tg(Prrx1-cre)1Cjt,
Tg(RARE/Hspa1b-cre/ERT2)#Asc,
Tg(Relb-cre)53Rie,
Tg(REN-cre)1Haca,
Tg(Rorc-cre)1Litt,
Tg(Rr141-cre)1Ksec,
Tg(Rr393-cre)#Sav,
Tg(Rr437-cre)#Hmd,
Tg(rtetR-tetO-cre)1Mhz,
Tg(Runx1/Hspa1a-cre/ERT2)#Itoy,
Tg(S100a4-cre)1Egn,
Tg(S100b-cre)20Ito,
Tg(Scx-cre)HShuk,
Tg(Sftpa1-cre)1Xya,
Tg(Sim1-cre)1Lowl,
Tg(Slco1c1-icre/ERT2)1Mash,
Tg(Smad7-cre)1Sjc,
Tg(Smarcd3-cre/ERT2)#Bbr,
Tg(Sox10-cre)1Wdr,
Tg(Sox10-cre)507Mcln,
Tg(Sox10-ERT2/cre/ERT2)17Sor,
Tg(Stab2-icre)1.2Cger,
Tg(Tagln-cre)1Her,
Tg(Tagln-cre)1Jjl,
Tg(Tagln-cre)1Jomm,
Tg(Tagln-cre)1Llw,
Tg(Tagln-cre/ERT2)1Feil,
Tg(Tagln-rtTA-cre)1Llw,
Tg(Tal1-cre/ERT)1Jrg,
Tg(Tal1-cre/ERT)42-056Jrg,
Tg(Tas2r143-cre/ERT2)#Soff,
Tg(Tbx18-icre)3Fech,
Tg(Tbx1-cre)1Joe,
Tg(T-cre)1Lwd,
Tg(Tek-cre)12Flv,
Tg(Tek-cre)1Arnd,
Tg(Tek-cre)1Rwng,
Tg(Tek-cre)1Ywa,
Tg(Tek-cre)2352Rwng,
Tg(Tek-cre)5326Sato,
Tg(Tek-cre/ERT2)1Arnd,
Tg(Tek-cre)#Xya,
Tg(Thy1-cre)1Vln,
Tg(Thy1-cre)703Vaw,
Tg(Tie1-cre)9Ref,
Tg(Tnni3-cre/GFP)1Mknn,
Tg(Tnnt2-cre)5Blh,
Tg(Tshb-cre)4Sac,
Tg(Vav1-cre)1Awr,
Tg(Vav1-cre)1Cgp,
Tg(VAV1-cre)1Graf,
Tg(Vav1-cre)8Cgp,
Tg(Vil1-cre)997Gum,
Tg(VIPR2/Hspa1b-cre/ERT2)17Dlee,
Tg(VIPR2/Hspa1b-cre/ERT2)1Dlee,
Tg(VIPR2/Hspa1b-cre/ERT2)20Dlee,
Tg(VIPR2/Hspa1b-cre/ERT2)22Dlee,
Tg(VIPR2/Hspa1b-cre/ERT2)23Dlee,
Tg(VIPR2/Hspa1b-cre/ERT2)29Dlee,
Tg(VIPR2/Hspa1b-cre/ERT2)30Dlee,
Tg(VIPR2/Hspa1b-cre/ERT2)32Dlee,
Tg(VIPR2/Hspa1b-cre/ERT2)33Dlee,
Tg(Wfs1-cre/ERT2)3Aibs,
Tg(Wnt11-cre/ERT2)1Jwng,
Tg(Wnt5a-cre/ERT2)#Jwng,
Tg(Wt1-cre)1Jbeb,
Tg(WT1-cre)AG11Dbdr,
Tg(Wt1-cre)#Jbeb,
Tg(Zp3-cre)3Mrt,
Thtm1(cre)Te,
Tnni3em1(dre)Bzsh,
Tnni3tm1(EGFP/cre/ERT2)Wtsi,
Tnnt2em1(dre)Bzsh,
Tp(X)1SoffTg(Myh11-icre/ERT2)1Soff,
Twist2tm1.1(cre)Dor,
Vimem1(cre/ERT2)Bzsh,
Viptm1(cre)Zjh,
Wt1em1(cre/ERT2)Bzsh,
Wt1tm1(EGFP/cre)Wtp,
Wt1tm2(cre/ERT2)Wtp
(less)
|
|