|
Symbol Name ID |
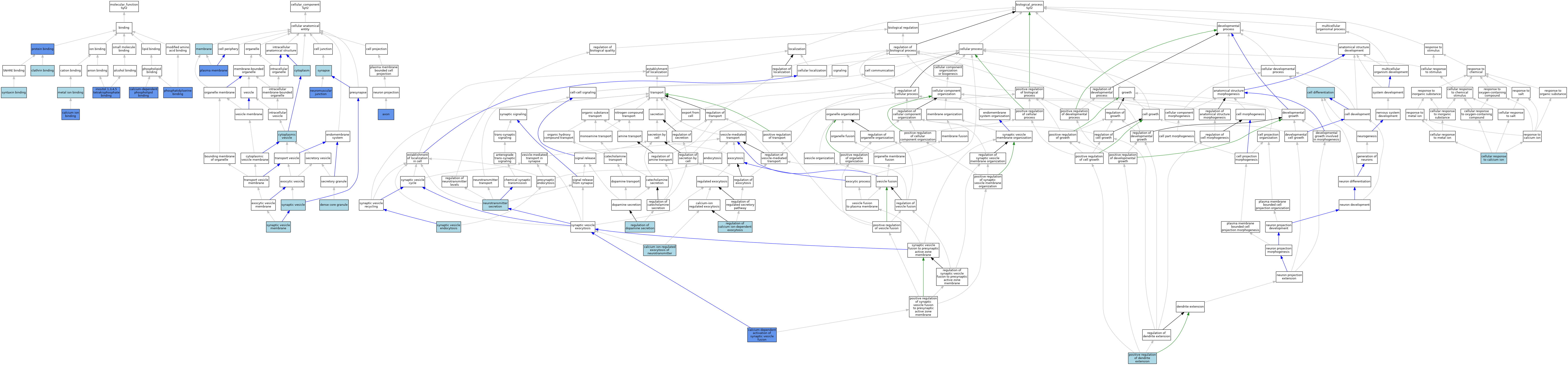
Syt2
synaptotagmin II MGI:99666 |
| Category | GO ID | Classification Term | Evidence | Reference | |||||||||
|---|---|---|---|---|---|---|---|---|---|---|---|---|---|
| Molecular Function | GO:0005509 | calcium ion binding | IBA | J:265628 | |||||||||
| Molecular Function | GO:0005509 | calcium ion binding | IDA | J:92516 | |||||||||
| Molecular Function | GO:0005544 | calcium-dependent phospholipid binding | IDA | J:235272 | |||||||||
| Molecular Function | GO:0005544 | calcium-dependent phospholipid binding | ISO | J:155856 | |||||||||
| Molecular Function | GO:0005544 | calcium-dependent phospholipid binding | IDA | J:21503 | |||||||||
| Molecular Function | GO:0005544 | calcium-dependent phospholipid binding | IBA | J:265628 | |||||||||
| Molecular Function | GO:0005544 | calcium-dependent phospholipid binding | IDA | J:92516 | |||||||||
| Molecular Function | GO:0030276 | clathrin binding | IBA | J:265628 | |||||||||
| Molecular Function | GO:0043533 | inositol 1,3,4,5 tetrakisphosphate binding | IDA | J:21503 | |||||||||
| Molecular Function | GO:0046872 | metal ion binding | IEA | J:60000 | |||||||||
| Molecular Function | GO:0001786 | phosphatidylserine binding | IDA | J:232992 | |||||||||
| Molecular Function | GO:0001786 | phosphatidylserine binding | IBA | J:265628 | |||||||||
| Molecular Function | GO:0005515 | protein binding | IPI | J:118742 | |||||||||
| Molecular Function | GO:0005515 | protein binding | IPI | J:108786 | |||||||||
| Molecular Function | GO:0005515 | protein binding | IPI | J:235086 | |||||||||
| Molecular Function | GO:0005515 | protein binding | IPI | J:245393 | |||||||||
| Molecular Function | GO:0005515 | protein binding | IPI | J:146245 | |||||||||
| Molecular Function | GO:0005515 | protein binding | IPI | J:92516 | |||||||||
| Molecular Function | GO:0019905 | syntaxin binding | ISO | J:155856 | |||||||||
| Molecular Function | GO:0019905 | syntaxin binding | IBA | J:265628 | |||||||||
| Cellular Component | GO:0030424 | axon | IBA | J:265628 | |||||||||
| Cellular Component | GO:0030424 | axon | IDA | J:189955 | |||||||||
| Cellular Component | GO:0005737 | cytoplasm | IEA | J:60000 | |||||||||
| Cellular Component | GO:0031410 | cytoplasmic vesicle | IEA | J:60000 | |||||||||
| Cellular Component | GO:0031045 | dense core granule | IBA | J:265628 | |||||||||
| Cellular Component | GO:0016020 | membrane | IEA | J:72247 | |||||||||
| Cellular Component | GO:0016020 | membrane | IEA | J:60000 | |||||||||
| Cellular Component | GO:0031594 | neuromuscular junction | IDA | J:117050 | |||||||||
| Cellular Component | GO:0031594 | neuromuscular junction | IDA | J:117050 | |||||||||
| Cellular Component | GO:0031594 | neuromuscular junction | IMP | J:117050 | |||||||||
| Cellular Component | GO:0031594 | neuromuscular junction | IDA | J:117050 | |||||||||
| Cellular Component | GO:0031594 | neuromuscular junction | IDA | J:117050 | |||||||||
| Cellular Component | GO:0031594 | neuromuscular junction | IEP | J:117050 | |||||||||
| Cellular Component | GO:0031594 | neuromuscular junction | IDA | J:117050 | |||||||||
| Cellular Component | GO:0031594 | neuromuscular junction | IDA | J:117050 | |||||||||
| Cellular Component | GO:0005886 | plasma membrane | IDA | J:92516 | |||||||||
| Cellular Component | GO:0045202 | synapse | IEA | J:60000 | |||||||||
| Cellular Component | GO:0008021 | synaptic vesicle | IEA | J:72247 | |||||||||
| Cellular Component | GO:0030672 | synaptic vesicle membrane | ISO | J:155856 | |||||||||
| Cellular Component | GO:0030672 | synaptic vesicle membrane | IBA | J:265628 | |||||||||
| Biological Process | GO:0048791 | calcium ion-regulated exocytosis of neurotransmitter | IBA | J:265628 | |||||||||
| Biological Process | GO:0099502 | calcium-dependent activation of synaptic vesicle fusion | IEP | J:117050 | |||||||||
| Biological Process | GO:0099502 | calcium-dependent activation of synaptic vesicle fusion | IEP | J:117050 | |||||||||
| Biological Process | GO:0099502 | calcium-dependent activation of synaptic vesicle fusion | IMP | J:117050 | |||||||||
| Biological Process | GO:0099502 | calcium-dependent activation of synaptic vesicle fusion | IDA | J:117050 | |||||||||
| Biological Process | GO:0099502 | calcium-dependent activation of synaptic vesicle fusion | IDA | J:117050 | |||||||||
| Biological Process | GO:0099502 | calcium-dependent activation of synaptic vesicle fusion | IDA | J:117050 | |||||||||
| Biological Process | GO:0099502 | calcium-dependent activation of synaptic vesicle fusion | IDA | J:117050 | |||||||||
| Biological Process | GO:0099502 | calcium-dependent activation of synaptic vesicle fusion | IMP | J:117050 | |||||||||
| Biological Process | GO:0099502 | calcium-dependent activation of synaptic vesicle fusion | IDA | J:117050 | |||||||||
| Biological Process | GO:0099502 | calcium-dependent activation of synaptic vesicle fusion | IDA | J:117050 | |||||||||
| Biological Process | GO:0099502 | calcium-dependent activation of synaptic vesicle fusion | IDA | J:117050 | |||||||||
| Biological Process | GO:0099502 | calcium-dependent activation of synaptic vesicle fusion | IDA | J:117050 | |||||||||
| Biological Process | GO:0099502 | calcium-dependent activation of synaptic vesicle fusion | IMP | J:117050 | |||||||||
| Biological Process | GO:0099502 | calcium-dependent activation of synaptic vesicle fusion | IDA | J:117050 | |||||||||
| Biological Process | GO:0099502 | calcium-dependent activation of synaptic vesicle fusion | IDA | J:117050 | |||||||||
| Biological Process | GO:0099502 | calcium-dependent activation of synaptic vesicle fusion | IEP | J:117050 | |||||||||
| Biological Process | GO:0099502 | calcium-dependent activation of synaptic vesicle fusion | IDA | J:117050 | |||||||||
| Biological Process | GO:0099502 | calcium-dependent activation of synaptic vesicle fusion | IEP | J:117050 | |||||||||
| Biological Process | GO:0099502 | calcium-dependent activation of synaptic vesicle fusion | IDA | J:117050 | |||||||||
| Biological Process | GO:0099502 | calcium-dependent activation of synaptic vesicle fusion | IDA | J:117050 | |||||||||
| Biological Process | GO:0099502 | calcium-dependent activation of synaptic vesicle fusion | IDA | J:117050 | |||||||||
| Biological Process | GO:0099502 | calcium-dependent activation of synaptic vesicle fusion | IDA | J:117050 | |||||||||
| Biological Process | GO:0099502 | calcium-dependent activation of synaptic vesicle fusion | IDA | J:117050 | |||||||||
| Biological Process | GO:0099502 | calcium-dependent activation of synaptic vesicle fusion | IDA | J:117050 | |||||||||
| Biological Process | GO:0099502 | calcium-dependent activation of synaptic vesicle fusion | IDA | J:117050 | |||||||||
| Biological Process | GO:0099502 | calcium-dependent activation of synaptic vesicle fusion | IDA | J:117050 | |||||||||
| Biological Process | GO:0099502 | calcium-dependent activation of synaptic vesicle fusion | IMP | J:117050 | |||||||||
| Biological Process | GO:0099502 | calcium-dependent activation of synaptic vesicle fusion | IDA | J:117050 | |||||||||
| Biological Process | GO:0099502 | calcium-dependent activation of synaptic vesicle fusion | IDA | J:117050 | |||||||||
| Biological Process | GO:0099502 | calcium-dependent activation of synaptic vesicle fusion | IDA | J:117050 | |||||||||
| Biological Process | GO:0099502 | calcium-dependent activation of synaptic vesicle fusion | IDA | J:117050 | |||||||||
| Biological Process | GO:0099502 | calcium-dependent activation of synaptic vesicle fusion | IDA | J:117050 | |||||||||
| Biological Process | GO:0030154 | cell differentiation | IEA | J:60000 | |||||||||
| Biological Process | GO:0071277 | cellular response to calcium ion | IBA | J:265628 | |||||||||
| Biological Process | GO:0007269 | neurotransmitter secretion | IEA | J:72247 | |||||||||
| Biological Process | GO:1903861 | positive regulation of dendrite extension | ISO | J:164563 | |||||||||
| Biological Process | GO:0017158 | regulation of calcium ion-dependent exocytosis | IBA | J:265628 | |||||||||
| Biological Process | GO:0014059 | regulation of dopamine secretion | IBA | J:265628 | |||||||||
| Biological Process | GO:0048488 | synaptic vesicle endocytosis | IBA | J:265628 | |||||||||
Mouse Genome Database (MGD), Gene Expression Database (GXD), Mouse Models of Human Cancer database (MMHCdb) (formerly Mouse Tumor Biology (MTB)), Gene Ontology (GO) |
||
|
Citing These Resources Funding Information Warranty Disclaimer, Privacy Notice, Licensing, & Copyright Send questions and comments to User Support. |
last database update 09/30/2025 MGI 6.24 |
|
|
|
||