|
Symbol Name ID |
Spta1
spectrin alpha, erythrocytic 1 MGI:98385 |
| Category | GO ID | Classification Term | Evidence | Reference | |||||||||
|---|---|---|---|---|---|---|---|---|---|---|---|---|---|
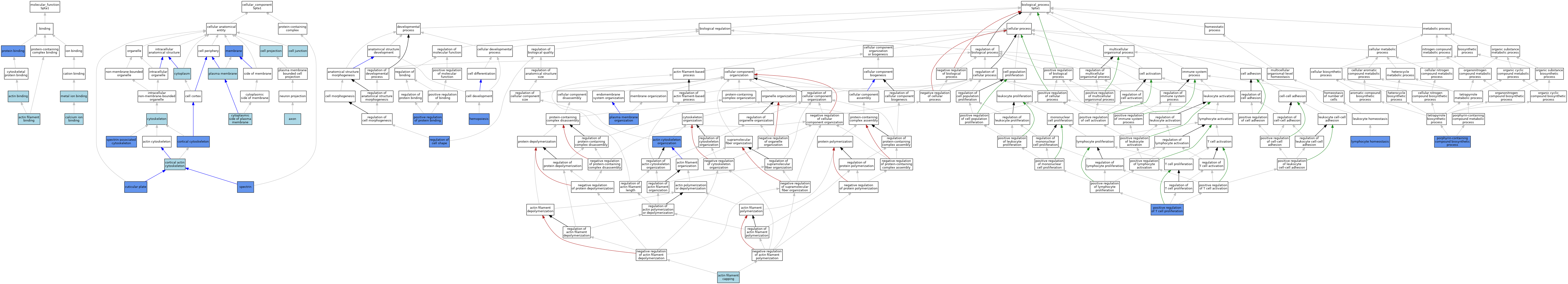
| Molecular Function | GO:0003779 | actin binding | IEA | J:60000 | |||||||||
| Molecular Function | GO:0051015 | actin filament binding | IBA | J:265628 | |||||||||
| Molecular Function | GO:0005509 | calcium ion binding | IEA | J:72247 | |||||||||
| Molecular Function | GO:0046872 | metal ion binding | IEA | J:60000 | |||||||||
| Molecular Function | GO:0005515 | protein binding | IPI | J:165884 | |||||||||
| Cellular Component | GO:0030424 | axon | ISO | J:155856 | |||||||||
| Cellular Component | GO:0030054 | cell junction | IBA | J:265628 | |||||||||
| Cellular Component | GO:0042995 | cell projection | IBA | J:265628 | |||||||||
| Cellular Component | GO:0030864 | cortical actin cytoskeleton | IBA | J:265628 | |||||||||
| Cellular Component | GO:0030863 | cortical cytoskeleton | IDA | J:138919 | |||||||||
| Cellular Component | GO:0032437 | cuticular plate | IDA | J:157099 | |||||||||
| Cellular Component | GO:0005737 | cytoplasm | IEA | J:60000 | |||||||||
| Cellular Component | GO:0009898 | cytoplasmic side of plasma membrane | ISO | J:155856 | |||||||||
| Cellular Component | GO:0005856 | cytoskeleton | IEA | J:60000 | |||||||||
| Cellular Component | GO:0016020 | membrane | IDA | J:138919 | |||||||||
| Cellular Component | GO:0005886 | plasma membrane | IBA | J:265628 | |||||||||
| Cellular Component | GO:0008091 | spectrin | IMP | J:7501 | |||||||||
| Cellular Component | GO:0008091 | spectrin | IMP | J:7501 | |||||||||
| Cellular Component | GO:0008091 | spectrin | IMP | J:7501 | |||||||||
| Cellular Component | GO:0008091 | spectrin | IMP | J:7501 | |||||||||
| Cellular Component | GO:0008091 | spectrin | TAS | J:80999 | |||||||||
| Cellular Component | GO:0014731 | spectrin-associated cytoskeleton | ISO | J:164563 | |||||||||
| Cellular Component | GO:0014731 | spectrin-associated cytoskeleton | IMP | J:7048 | |||||||||
| Cellular Component | GO:0014731 | spectrin-associated cytoskeleton | IMP | J:7501 | |||||||||
| Cellular Component | GO:0014731 | spectrin-associated cytoskeleton | IMP | J:7501 | |||||||||
| Cellular Component | GO:0014731 | spectrin-associated cytoskeleton | IMP | J:7501 | |||||||||
| Cellular Component | GO:0014731 | spectrin-associated cytoskeleton | IMP | J:7501 | |||||||||
| Cellular Component | GO:0014731 | spectrin-associated cytoskeleton | IMP | J:7048 | |||||||||
| Cellular Component | GO:0014731 | spectrin-associated cytoskeleton | IMP | J:7048 | |||||||||
| Biological Process | GO:0030036 | actin cytoskeleton organization | IBA | J:265628 | |||||||||
| Biological Process | GO:0030036 | actin cytoskeleton organization | IMP | J:19025 | |||||||||
| Biological Process | GO:0051693 | actin filament capping | IEA | J:60000 | |||||||||
| Biological Process | GO:0030097 | hemopoiesis | IMP | J:7048 | |||||||||
| Biological Process | GO:0030097 | hemopoiesis | IMP | J:6695 | |||||||||
| Biological Process | GO:0030097 | hemopoiesis | IMP | J:6695 | |||||||||
| Biological Process | GO:0030097 | hemopoiesis | IMP | J:80999 | |||||||||
| Biological Process | GO:0030097 | hemopoiesis | IMP | J:7048 | |||||||||
| Biological Process | GO:0030097 | hemopoiesis | IMP | J:7048 | |||||||||
| Biological Process | GO:0030097 | hemopoiesis | IMP | J:6695 | |||||||||
| Biological Process | GO:0030097 | hemopoiesis | IMP | J:6695 | |||||||||
| Biological Process | GO:0002260 | lymphocyte homeostasis | IMP | J:1967 | |||||||||
| Biological Process | GO:0007009 | plasma membrane organization | IMP | J:7048 | |||||||||
| Biological Process | GO:0007009 | plasma membrane organization | IMP | J:7048 | |||||||||
| Biological Process | GO:0007009 | plasma membrane organization | IMP | J:7048 | |||||||||
| Biological Process | GO:0006779 | porphyrin-containing compound biosynthetic process | IMP | J:5985 | |||||||||
| Biological Process | GO:0006779 | porphyrin-containing compound biosynthetic process | IMP | J:5985 | |||||||||
| Biological Process | GO:0032092 | positive regulation of protein binding | IGI | J:165884 | |||||||||
| Biological Process | GO:0032092 | positive regulation of protein binding | IGI | J:165884 | |||||||||
| Biological Process | GO:0042102 | positive regulation of T cell proliferation | IMP | J:4748 | |||||||||
| Biological Process | GO:0008360 | regulation of cell shape | IMP | J:19025 | |||||||||
Mouse Genome Database (MGD), Gene Expression Database (GXD), Mouse Models of Human Cancer database (MMHCdb) (formerly Mouse Tumor Biology (MTB)), Gene Ontology (GO) |
||
|
Citing These Resources Funding Information Warranty Disclaimer, Privacy Notice, Licensing, & Copyright Send questions and comments to User Support. |
last database update 12/30/2025 MGI 6.24 |
|
|
|
||