|
Symbol Name ID |
Sord
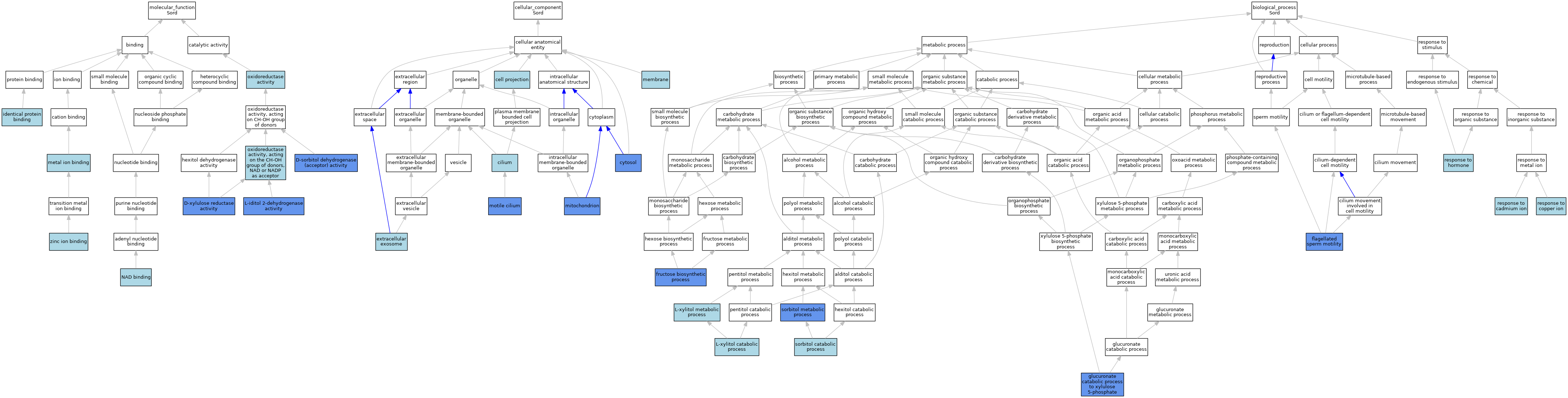
sorbitol dehydrogenase MGI:98266 |
| Category | GO ID | Classification Term | Evidence | Reference | |||||||||
|---|---|---|---|---|---|---|---|---|---|---|---|---|---|
| Molecular Function | GO:0047833 | D-sorbitol dehydrogenase (acceptor) activity | IDA | J:7208 | |||||||||
| Molecular Function | GO:0047833 | D-sorbitol dehydrogenase (acceptor) activity | IMP | J:44612 | |||||||||
| Molecular Function | GO:0047833 | D-sorbitol dehydrogenase (acceptor) activity | IMP | J:106587 | |||||||||
| Molecular Function | GO:0046526 | D-xylulose reductase activity | IDA | J:323240 | |||||||||
| Molecular Function | GO:0046526 | D-xylulose reductase activity | ISO | J:323241 | |||||||||
| Molecular Function | GO:0042802 | identical protein binding | ISO | J:155856 | |||||||||
| Molecular Function | GO:0042802 | identical protein binding | ISO | J:164563 | |||||||||
| Molecular Function | GO:0003939 | L-iditol 2-dehydrogenase activity | ISO | J:164563 | |||||||||
| Molecular Function | GO:0003939 | L-iditol 2-dehydrogenase activity | IBA | J:265628 | |||||||||
| Molecular Function | GO:0003939 | L-iditol 2-dehydrogenase activity | IMP | J:106587 | |||||||||
| Molecular Function | GO:0003939 | L-iditol 2-dehydrogenase activity | IDA | J:7208 | |||||||||
| Molecular Function | GO:0003939 | L-iditol 2-dehydrogenase activity | IMP | J:44612 | |||||||||
| Molecular Function | GO:0003939 | L-iditol 2-dehydrogenase activity | IDA | J:441 | |||||||||
| Molecular Function | GO:0003939 | L-iditol 2-dehydrogenase activity | IDA | J:7055 | |||||||||
| Molecular Function | GO:0003939 | L-iditol 2-dehydrogenase activity | IDA | J:12039 | |||||||||
| Molecular Function | GO:0003939 | L-iditol 2-dehydrogenase activity | IDA | J:7208 | |||||||||
| Molecular Function | GO:0046872 | metal ion binding | IEA | J:60000 | |||||||||
| Molecular Function | GO:0051287 | NAD binding | ISO | J:164563 | |||||||||
| Molecular Function | GO:0016491 | oxidoreductase activity | IEA | J:60000 | |||||||||
| Molecular Function | GO:0016491 | oxidoreductase activity | IEA | J:72247 | |||||||||
| Molecular Function | GO:0016616 | oxidoreductase activity, acting on the CH-OH group of donors, NAD or NADP as acceptor | IEA | J:72247 | |||||||||
| Molecular Function | GO:0008270 | zinc ion binding | ISO | J:164563 | |||||||||
| Molecular Function | GO:0008270 | zinc ion binding | ISO | J:155856 | |||||||||
| Cellular Component | GO:0042995 | cell projection | IEA | J:60000 | |||||||||
| Cellular Component | GO:0005929 | cilium | IEA | J:60000 | |||||||||
| Cellular Component | GO:0005829 | cytosol | IDA | J:7208 | |||||||||
| Cellular Component | GO:0005829 | cytosol | IDA | J:323240 | |||||||||
| Cellular Component | GO:0005829 | cytosol | IDA | J:76552 | |||||||||
| Cellular Component | GO:0070062 | extracellular exosome | ISO | J:164563 | |||||||||
| Cellular Component | GO:0016020 | membrane | ISO | J:164563 | |||||||||
| Cellular Component | GO:0005739 | mitochondrion | IDA | J:145793 | |||||||||
| Cellular Component | GO:0031514 | motile cilium | IDA | J:145793 | |||||||||
| Biological Process | GO:0030317 | flagellated sperm motility | IDA | J:145793 | |||||||||
| Biological Process | GO:0046370 | fructose biosynthetic process | ISO | J:164563 | |||||||||
| Biological Process | GO:0046370 | fructose biosynthetic process | IMP | J:106587 | |||||||||
| Biological Process | GO:0046370 | fructose biosynthetic process | IDA | J:145793 | |||||||||
| Biological Process | GO:0019640 | glucuronate catabolic process to xylulose 5-phosphate | IDA | J:323240 | |||||||||
| Biological Process | GO:0051160 | L-xylitol catabolic process | ISO | J:164563 | |||||||||
| Biological Process | GO:0051164 | L-xylitol metabolic process | ISO | J:164563 | |||||||||
| Biological Process | GO:0046686 | response to cadmium ion | ISO | J:155856 | |||||||||
| Biological Process | GO:0046688 | response to copper ion | ISO | J:155856 | |||||||||
| Biological Process | GO:0009725 | response to hormone | ISO | J:155856 | |||||||||
| Biological Process | GO:0006062 | sorbitol catabolic process | ISO | J:164563 | |||||||||
| Biological Process | GO:0006062 | sorbitol catabolic process | IBA | J:265628 | |||||||||
| Biological Process | GO:0006060 | sorbitol metabolic process | IDA | J:12039 | |||||||||
| Biological Process | GO:0006060 | sorbitol metabolic process | IDA | J:7208 | |||||||||
Mouse Genome Database (MGD), Gene Expression Database (GXD), Mouse Models of Human Cancer database (MMHCdb) (formerly Mouse Tumor Biology (MTB)), Gene Ontology (GO) |
||
|
Citing These Resources Funding Information Warranty Disclaimer, Privacy Notice, Licensing, & Copyright Send questions and comments to User Support. |
last database update 12/30/2025 MGI 6.24 |
|
|
|
||