|
Symbol Name ID |
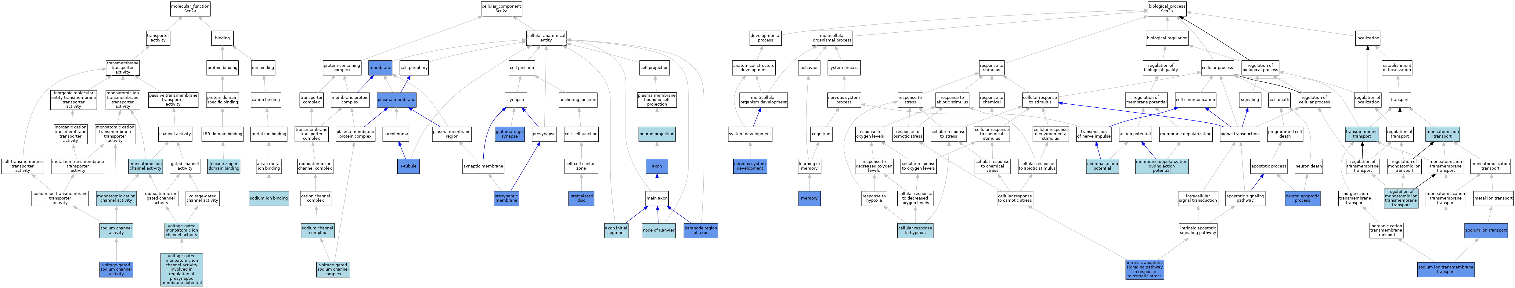
Scn2a
sodium channel, voltage-gated, type II, alpha MGI:98248 |
| Category | GO ID | Classification Term | Evidence | Reference | |||||||||
|---|---|---|---|---|---|---|---|---|---|---|---|---|---|
| Molecular Function | GO:0043522 | leucine zipper domain binding | ISO | J:155856 | |||||||||
| Molecular Function | GO:0005261 | monoatomic cation channel activity | IEA | J:72247 | |||||||||
| Molecular Function | GO:0005216 | monoatomic ion channel activity | IEA | J:72247 | |||||||||
| Molecular Function | GO:0005272 | sodium channel activity | IEA | J:60000 | |||||||||
| Molecular Function | GO:0005272 | sodium channel activity | TAS | Reactome:R-MMU-9717445 | |||||||||
| Molecular Function | GO:0031402 | sodium ion binding | ISO | J:155856 | |||||||||
| Molecular Function | GO:0005244 | voltage-gated monoatomic ion channel activity | IEA | J:60000 | |||||||||
| Molecular Function | GO:0099508 | voltage-gated monoatomic ion channel activity involved in regulation of presynaptic membrane potential | ISO | J:155856 | |||||||||
| Molecular Function | GO:0005248 | voltage-gated sodium channel activity | IMP | J:76457 | |||||||||
| Molecular Function | GO:0005248 | voltage-gated sodium channel activity | ISO | J:155856 | |||||||||
| Molecular Function | GO:0005248 | voltage-gated sodium channel activity | ISO | J:164563 | |||||||||
| Molecular Function | GO:0005248 | voltage-gated sodium channel activity | IBA | J:265628 | |||||||||
| Molecular Function | GO:0005248 | voltage-gated sodium channel activity | IDA | J:76457 | |||||||||
| Cellular Component | GO:0030424 | axon | ISO | J:155856 | |||||||||
| Cellular Component | GO:0030424 | axon | IBA | J:265628 | |||||||||
| Cellular Component | GO:0030424 | axon | IDA | J:125694 | |||||||||
| Cellular Component | GO:0043194 | axon initial segment | ISO | J:155856 | |||||||||
| Cellular Component | GO:0098978 | glutamatergic synapse | IDA | J:265799 | |||||||||
| Cellular Component | GO:0098978 | glutamatergic synapse | IDA | J:265799 | |||||||||
| Cellular Component | GO:0014704 | intercalated disc | IDA | J:109097 | |||||||||
| Cellular Component | GO:0016020 | membrane | IDA | J:76457 | |||||||||
| Cellular Component | GO:0016020 | membrane | IDA | J:121969 | |||||||||
| Cellular Component | GO:0043005 | neuron projection | ISO | J:155856 | |||||||||
| Cellular Component | GO:0033268 | node of Ranvier | ISO | J:155856 | |||||||||
| Cellular Component | GO:0033270 | paranode region of axon | IDA | J:109037 | |||||||||
| Cellular Component | GO:0005886 | plasma membrane | ISO | J:155856 | |||||||||
| Cellular Component | GO:0005886 | plasma membrane | IDA | J:76457 | |||||||||
| Cellular Component | GO:0005886 | plasma membrane | TAS | Reactome:R-MMU-9717445 | |||||||||
| Cellular Component | GO:0042734 | presynaptic membrane | IDA | J:265799 | |||||||||
| Cellular Component | GO:0042734 | presynaptic membrane | IDA | J:265799 | |||||||||
| Cellular Component | GO:0034706 | sodium channel complex | ISO | J:155856 | |||||||||
| Cellular Component | GO:0030315 | T-tubule | IDA | J:109097 | |||||||||
| Cellular Component | GO:0001518 | voltage-gated sodium channel complex | ISO | J:155856 | |||||||||
| Cellular Component | GO:0001518 | voltage-gated sodium channel complex | IBA | J:265628 | |||||||||
| Cellular Component | GO:0001518 | voltage-gated sodium channel complex | TAS | J:76457 | |||||||||
| Biological Process | GO:0071456 | cellular response to hypoxia | ISO | J:155856 | |||||||||
| Biological Process | GO:0008627 | intrinsic apoptotic signaling pathway in response to osmotic stress | IMP | J:76457 | |||||||||
| Biological Process | GO:0086010 | membrane depolarization during action potential | IBA | J:265628 | |||||||||
| Biological Process | GO:0007613 | memory | IMP | J:264736 | |||||||||
| Biological Process | GO:0006811 | monoatomic ion transport | IEA | J:60000 | |||||||||
| Biological Process | GO:0006811 | monoatomic ion transport | IEA | J:72247 | |||||||||
| Biological Process | GO:0007399 | nervous system development | IMP | J:76457 | |||||||||
| Biological Process | GO:0051402 | neuron apoptotic process | IMP | J:76457 | |||||||||
| Biological Process | GO:0019228 | neuronal action potential | ISO | J:155856 | |||||||||
| Biological Process | GO:0019228 | neuronal action potential | IBA | J:265628 | |||||||||
| Biological Process | GO:0034765 | regulation of monoatomic ion transmembrane transport | IEA | J:60000 | |||||||||
| Biological Process | GO:0035725 | sodium ion transmembrane transport | IMP | J:76457 | |||||||||
| Biological Process | GO:0035725 | sodium ion transmembrane transport | ISO | J:155856 | |||||||||
| Biological Process | GO:0035725 | sodium ion transmembrane transport | IBA | J:265628 | |||||||||
| Biological Process | GO:0006814 | sodium ion transport | ISO | J:155856 | |||||||||
| Biological Process | GO:0006814 | sodium ion transport | IDA | J:76457 | |||||||||
| Biological Process | GO:0055085 | transmembrane transport | IEA | J:72247 | |||||||||
Mouse Genome Database (MGD), Gene Expression Database (GXD), Mouse Models of Human Cancer database (MMHCdb) (formerly Mouse Tumor Biology (MTB)), Gene Ontology (GO) |
||
|
Citing These Resources Funding Information Warranty Disclaimer, Privacy Notice, Licensing, & Copyright Send questions and comments to User Support. |
last database update 12/30/2025 MGI 6.24 |
|
|
|
||