|
Symbol Name ID |
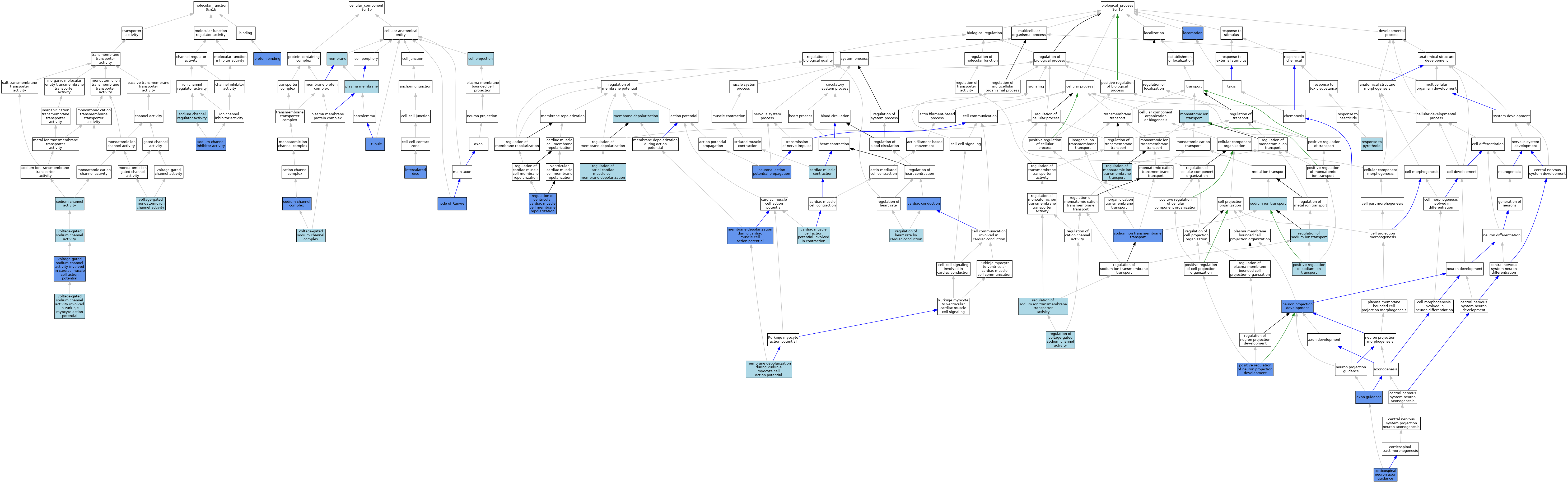
Scn1b
sodium channel, voltage-gated, type I, beta MGI:98247 |
| Category | GO ID | Classification Term | Evidence | Reference | |||||||||
|---|---|---|---|---|---|---|---|---|---|---|---|---|---|
| Molecular Function | GO:0005515 | protein binding | IPI | J:93341 | |||||||||
| Molecular Function | GO:0005515 | protein binding | IPI | J:93341 | |||||||||
| Molecular Function | GO:0005272 | sodium channel activity | IEA | J:60000 | |||||||||
| Molecular Function | GO:0019871 | sodium channel inhibitor activity | IMP | J:127606 | |||||||||
| Molecular Function | GO:0019871 | sodium channel inhibitor activity | IBA | J:265628 | |||||||||
| Molecular Function | GO:0017080 | sodium channel regulator activity | ISO | J:164563 | |||||||||
| Molecular Function | GO:0017080 | sodium channel regulator activity | ISO | J:155856 | |||||||||
| Molecular Function | GO:0005244 | voltage-gated monoatomic ion channel activity | IEA | J:60000 | |||||||||
| Molecular Function | GO:0005248 | voltage-gated sodium channel activity | ISO | J:164563 | |||||||||
| Molecular Function | GO:0005248 | voltage-gated sodium channel activity | ISO | J:164563 | |||||||||
| Molecular Function | GO:0086006 | voltage-gated sodium channel activity involved in cardiac muscle cell action potential | ISO | J:164563 | |||||||||
| Molecular Function | GO:0086006 | voltage-gated sodium channel activity involved in cardiac muscle cell action potential | IMP | J:127606 | |||||||||
| Molecular Function | GO:0086062 | voltage-gated sodium channel activity involved in Purkinje myocyte action potential | ISO | J:164563 | |||||||||
| Cellular Component | GO:0042995 | cell projection | IEA | J:60000 | |||||||||
| Cellular Component | GO:0014704 | intercalated disc | IDA | J:93341 | |||||||||
| Cellular Component | GO:0014704 | intercalated disc | IDA | J:161910 | |||||||||
| Cellular Component | GO:0016020 | membrane | IEA | J:60000 | |||||||||
| Cellular Component | GO:0033268 | node of Ranvier | ISO | J:155856 | |||||||||
| Cellular Component | GO:0033268 | node of Ranvier | IDA | J:90136 | |||||||||
| Cellular Component | GO:0005886 | plasma membrane | ISO | J:164563 | |||||||||
| Cellular Component | GO:0005886 | plasma membrane | ISO | J:155856 | |||||||||
| Cellular Component | GO:0034706 | sodium channel complex | IPI | J:93341 | |||||||||
| Cellular Component | GO:0034706 | sodium channel complex | IPI | J:93341 | |||||||||
| Cellular Component | GO:0034706 | sodium channel complex | IPI | J:93341 | |||||||||
| Cellular Component | GO:0030315 | T-tubule | IDA | J:161910 | |||||||||
| Cellular Component | GO:0030315 | T-tubule | IDA | J:93341 | |||||||||
| Cellular Component | GO:0001518 | voltage-gated sodium channel complex | ISO | J:164563 | |||||||||
| Cellular Component | GO:0001518 | voltage-gated sodium channel complex | ISO | J:155856 | |||||||||
| Biological Process | GO:0007411 | axon guidance | IMP | J:133207 | |||||||||
| Biological Process | GO:0061337 | cardiac conduction | IMP | J:127606 | |||||||||
| Biological Process | GO:0086002 | cardiac muscle cell action potential involved in contraction | ISO | J:164563 | |||||||||
| Biological Process | GO:0086002 | cardiac muscle cell action potential involved in contraction | IBA | J:265628 | |||||||||
| Biological Process | GO:0060048 | cardiac muscle contraction | ISO | J:164563 | |||||||||
| Biological Process | GO:0021966 | corticospinal neuron axon guidance | IMP | J:133207 | |||||||||
| Biological Process | GO:0040011 | locomotion | IMP | J:90136 | |||||||||
| Biological Process | GO:0051899 | membrane depolarization | ISO | J:164563 | |||||||||
| Biological Process | GO:0086012 | membrane depolarization during cardiac muscle cell action potential | IMP | J:127606 | |||||||||
| Biological Process | GO:0086047 | membrane depolarization during Purkinje myocyte cell action potential | ISO | J:164563 | |||||||||
| Biological Process | GO:0006811 | monoatomic ion transport | IEA | J:60000 | |||||||||
| Biological Process | GO:0031175 | neuron projection development | IGI | J:133207 | |||||||||
| Biological Process | GO:0031175 | neuron projection development | IGI | J:133207 | |||||||||
| Biological Process | GO:0031175 | neuron projection development | IGI | J:133207 | |||||||||
| Biological Process | GO:0031175 | neuron projection development | IGI | J:133207 | |||||||||
| Biological Process | GO:0019227 | neuronal action potential propagation | IMP | J:90136 | |||||||||
| Biological Process | GO:0010976 | positive regulation of neuron projection development | IGI | J:133207 | |||||||||
| Biological Process | GO:0010976 | positive regulation of neuron projection development | IGI | J:133207 | |||||||||
| Biological Process | GO:0010765 | positive regulation of sodium ion transport | ISO | J:164563 | |||||||||
| Biological Process | GO:0060371 | regulation of atrial cardiac muscle cell membrane depolarization | ISO | J:164563 | |||||||||
| Biological Process | GO:0086091 | regulation of heart rate by cardiac conduction | ISO | J:164563 | |||||||||
| Biological Process | GO:0086091 | regulation of heart rate by cardiac conduction | IBA | J:265628 | |||||||||
| Biological Process | GO:0034765 | regulation of monoatomic ion transmembrane transport | IEA | J:60000 | |||||||||
| Biological Process | GO:2000649 | regulation of sodium ion transmembrane transporter activity | ISO | J:164563 | |||||||||
| Biological Process | GO:0002028 | regulation of sodium ion transport | ISO | J:155856 | |||||||||
| Biological Process | GO:0060307 | regulation of ventricular cardiac muscle cell membrane repolarization | IMP | J:127606 | |||||||||
| Biological Process | GO:1905150 | regulation of voltage-gated sodium channel activity | ISO | J:155856 | |||||||||
| Biological Process | GO:0046684 | response to pyrethroid | ISO | J:155856 | |||||||||
| Biological Process | GO:0035725 | sodium ion transmembrane transport | ISO | J:164563 | |||||||||
| Biological Process | GO:0035725 | sodium ion transmembrane transport | IMP | J:127606 | |||||||||
| Biological Process | GO:0035725 | sodium ion transmembrane transport | ISO | J:164563 | |||||||||
| Biological Process | GO:0006814 | sodium ion transport | IEA | J:60000 | |||||||||
| Biological Process | GO:0006814 | sodium ion transport | IEA | J:72247 | |||||||||
Mouse Genome Database (MGD), Gene Expression Database (GXD), Mouse Models of Human Cancer database (MMHCdb) (formerly Mouse Tumor Biology (MTB)), Gene Ontology (GO) |
||
|
Citing These Resources Funding Information Warranty Disclaimer, Privacy Notice, Licensing, & Copyright Send questions and comments to User Support. |
last database update 12/30/2025 MGI 6.24 |
|
|
|
||