About   Help   FAQ
GO Annotations Graph
Symbol
Name
ID
Rpl37a
ribosomal protein L37a
MGI:98068

GO annotations  (Text View)    (Tabular View)

A table of the annotations represented in this image is provided below.


Gene Ontology Evidence Code Abbreviations:

Experimental:
EXP
Inferred from experiment
HMP
Inferred from high throughput mutant phenotype
HGI
Inferred from high throughput genetic interaction
HDA
Inferred from high throughput direct assay
HEP
Inferred from high throughput expression pattern
IDA
Inferred from direct assay
IEP
Inferred from expression pattern
IGI
Inferred from genetic interaction
IMP
Inferred from mutant phenotype
IPI
Inferred from physical interaction
Homology:
IAS
Inferred from ancestral sequence
IBA
Inferred from biological aspect of ancestor
IBD
Inferred from biological aspect of descendant
IKR
Inferred from key residues
IMR
Inferred from missing residues
IRD
Inferred from rapid divergence
ISA
Inferred from sequence alignment
ISM
Inferred from sequence model
ISO
Inferred from sequence orthology
ISS
Inferred from sequence or structural similarity
Automated:
IEA
Inferred from electronic annotation
RCA
Reviewed computational analysis
Other:
IC
Inferred by curator
NAS
Non-traceable author statement
ND
No biological data available
TAS
Traceable author statement

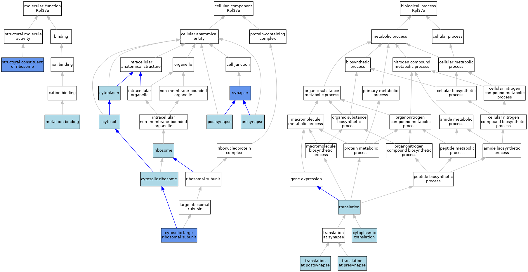
CategoryGO IDClassification TermEvidenceReference
Molecular FunctionGO:0046872metal ion bindingIEAJ:60000
Molecular FunctionGO:0003735structural constituent of ribosomeISOJ:164563
Molecular FunctionGO:0003735structural constituent of ribosomeIDAJ:333015
Cellular ComponentGO:0005737cytoplasmNASJ:314083
Cellular ComponentGO:0005829cytosolTASReactome:R-MMU-9634671
Cellular ComponentGO:0022625cytosolic large ribosomal subunitIPIJ:314083
Cellular ComponentGO:0022625cytosolic large ribosomal subunitISOJ:164563
Cellular ComponentGO:0022625cytosolic large ribosomal subunitIDAJ:333015
Cellular ComponentGO:0022625cytosolic large ribosomal subunitIBAJ:265628
Cellular ComponentGO:0022626cytosolic ribosomeISOJ:164563
Cellular ComponentGO:0098794postsynapseNASJ:263419
Cellular ComponentGO:0098793presynapseNASJ:263419
Cellular ComponentGO:0005840ribosomeNASJ:263419
Cellular ComponentGO:0005840ribosomeNASJ:263419
Cellular ComponentGO:0045202synapseNASJ:263419
Cellular ComponentGO:0045202synapseEXPJ:263419
Cellular ComponentGO:0045202synapseIDAJ:263419
Biological ProcessGO:0002181cytoplasmic translationNASJ:314083
Biological ProcessGO:0006412translationIEAJ:72247
Biological ProcessGO:0140242translation at postsynapseNASJ:263419
Biological ProcessGO:0140236translation at presynapseNASJ:263419

Contributing Projects:
Mouse Genome Database (MGD), Gene Expression Database (GXD), Mouse Models of Human Cancer database (MMHCdb) (formerly Mouse Tumor Biology (MTB)), Gene Ontology (GO)
Citing These Resources
Funding Information
Warranty Disclaimer, Privacy Notice, Licensing, & Copyright
Send questions and comments to User Support.
last database update
12/30/2025
MGI 6.24
The Jackson Laboratory