About   Help   FAQ
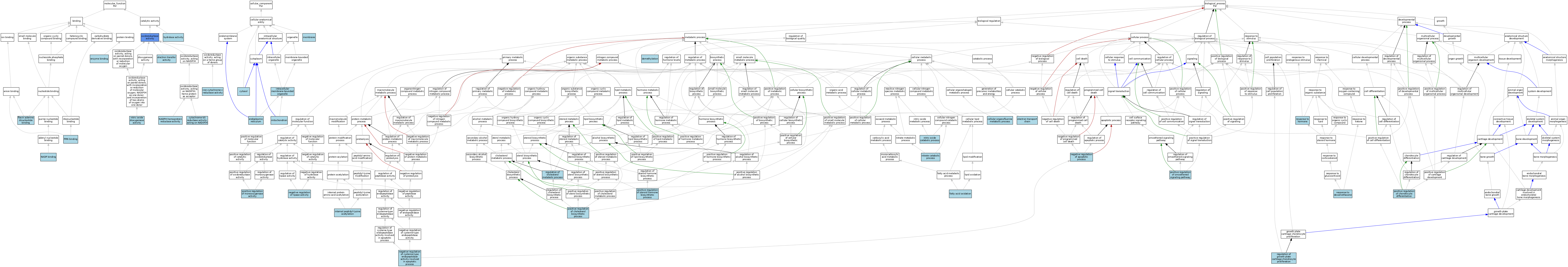
GO Annotations Graph
Symbol
Name
ID
Por
cytochrome p450 oxidoreductase
MGI:97744

GO annotations  (Text View)    (Tabular View)

A table of the annotations represented in this image is provided below.


Gene Ontology Evidence Code Abbreviations:

Experimental:
EXP
Inferred from experiment
HMP
Inferred from high throughput mutant phenotype
HGI
Inferred from high throughput genetic interaction
HDA
Inferred from high throughput direct assay
HEP
Inferred from high throughput expression pattern
IDA
Inferred from direct assay
IEP
Inferred from expression pattern
IGI
Inferred from genetic interaction
IMP
Inferred from mutant phenotype
IPI
Inferred from physical interaction
Homology:
IAS
Inferred from ancestral sequence
IBA
Inferred from biological aspect of ancestor
IBD
Inferred from biological aspect of descendant
IKR
Inferred from key residues
IMR
Inferred from missing residues
IRD
Inferred from rapid divergence
ISA
Inferred from sequence alignment
ISM
Inferred from sequence model
ISO
Inferred from sequence orthology
ISS
Inferred from sequence or structural similarity
Automated:
IEA
Inferred from electronic annotation
RCA
Reviewed computational analysis
Other:
IC
Inferred by curator
NAS
Non-traceable author statement
ND
No biological data available
TAS
Traceable author statement

CategoryGO IDClassification TermEvidenceReference
Molecular FunctionGO:0004128cytochrome-b5 reductase activity, acting on NAD(P)HISOJ:155856
Molecular FunctionGO:0009055electron transfer activityISOJ:155856
Molecular FunctionGO:0019899enzyme bindingISOJ:155856
Molecular FunctionGO:0050660flavin adenine dinucleotide bindingISOJ:155856
Molecular FunctionGO:0050660flavin adenine dinucleotide bindingIBAJ:265628
Molecular FunctionGO:0010181FMN bindingISOJ:155856
Molecular FunctionGO:0010181FMN bindingIBAJ:265628
Molecular FunctionGO:0016787hydrolase activityISOJ:155856
Molecular FunctionGO:0047726iron-cytochrome-c reductase activityISOJ:155856
Molecular FunctionGO:0050661NADP bindingISOJ:155856
Molecular FunctionGO:0003958NADPH-hemoprotein reductase activityISOJ:155856
Molecular FunctionGO:0003958NADPH-hemoprotein reductase activityISOJ:164563
Molecular FunctionGO:0003958NADPH-hemoprotein reductase activityIBAJ:265628
Molecular FunctionGO:0008941nitric oxide dioxygenase activityISOJ:155856
Molecular FunctionGO:0016491oxidoreductase activityIMPJ:74666
Cellular ComponentGO:0005829cytosolIBAJ:265628
Cellular ComponentGO:0005783endoplasmic reticulumIEAJ:60000
Cellular ComponentGO:0043231intracellular membrane-bounded organelleISOJ:164563
Cellular ComponentGO:0043231intracellular membrane-bounded organelleISOJ:155856
Cellular ComponentGO:0016020membraneISOJ:155856
Cellular ComponentGO:0005739mitochondrionISOJ:155856
Biological ProcessGO:0090346cellular organofluorine metabolic processISOJ:164563
Biological ProcessGO:0070988demethylationISOJ:155856
Biological ProcessGO:0022900electron transport chainISOJ:164563
Biological ProcessGO:0019395fatty acid oxidationISOJ:155856
Biological ProcessGO:0018393internal peptidyl-lysine acetylationISOJ:155856
Biological ProcessGO:0043066negative regulation of apoptotic processISOJ:155856
Biological ProcessGO:0043154negative regulation of cysteine-type endopeptidase activity involved in apoptotic processISOJ:155856
Biological ProcessGO:0060192negative regulation of lipase activityISOJ:155856
Biological ProcessGO:0043602nitrate catabolic processISOJ:155856
Biological ProcessGO:0046210nitric oxide catabolic processISOJ:155856
Biological ProcessGO:0045542positive regulation of cholesterol biosynthetic processISOJ:155856
Biological ProcessGO:0032332positive regulation of chondrocyte differentiationISOJ:155856
Biological ProcessGO:0032770positive regulation of monooxygenase activityISOJ:164563
Biological ProcessGO:0045880positive regulation of smoothened signaling pathwayISOJ:155856
Biological ProcessGO:0090031positive regulation of steroid hormone biosynthetic processISOJ:155856
Biological ProcessGO:0090181regulation of cholesterol metabolic processISOJ:155856
Biological ProcessGO:0003420regulation of growth plate cartilage chondrocyte proliferationISOJ:155856
Biological ProcessGO:0071548response to dexamethasoneISOJ:155856
Biological ProcessGO:0009725response to hormoneIBAJ:265628

Contributing Projects:
Mouse Genome Database (MGD), Gene Expression Database (GXD), Mouse Models of Human Cancer database (MMHCdb) (formerly Mouse Tumor Biology (MTB)), Gene Ontology (GO)
Citing These Resources
Funding Information
Warranty Disclaimer, Privacy Notice, Licensing, & Copyright
Send questions and comments to User Support.
last database update
12/30/2025
MGI 6.24
The Jackson Laboratory