About   Help   FAQ
GO Annotations Graph
Symbol
Name
ID
Pgk1
phosphoglycerate kinase 1
MGI:97555

GO annotations  (Text View)    (Tabular View)

A table of the annotations represented in this image is provided below.


Gene Ontology Evidence Code Abbreviations:

Experimental:
EXP
Inferred from experiment
HMP
Inferred from high throughput mutant phenotype
HGI
Inferred from high throughput genetic interaction
HDA
Inferred from high throughput direct assay
HEP
Inferred from high throughput expression pattern
IDA
Inferred from direct assay
IEP
Inferred from expression pattern
IGI
Inferred from genetic interaction
IMP
Inferred from mutant phenotype
IPI
Inferred from physical interaction
Homology:
IAS
Inferred from ancestral sequence
IBA
Inferred from biological aspect of ancestor
IBD
Inferred from biological aspect of descendant
IKR
Inferred from key residues
IMR
Inferred from missing residues
IRD
Inferred from rapid divergence
ISA
Inferred from sequence alignment
ISM
Inferred from sequence model
ISO
Inferred from sequence orthology
ISS
Inferred from sequence or structural similarity
Automated:
IEA
Inferred from electronic annotation
RCA
Reviewed computational analysis
Other:
IC
Inferred by curator
NAS
Non-traceable author statement
ND
No biological data available
TAS
Traceable author statement

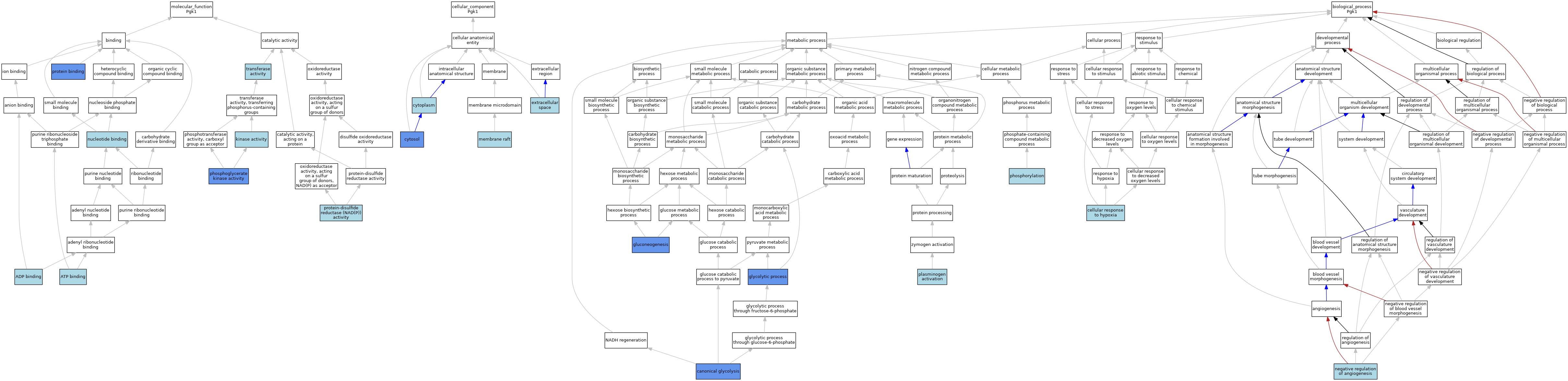
CategoryGO IDClassification TermEvidenceReference
Molecular FunctionGO:0043531ADP bindingISOJ:155856
Molecular FunctionGO:0043531ADP bindingIBAJ:265628
Molecular FunctionGO:0005524ATP bindingISOJ:155856
Molecular FunctionGO:0005524ATP bindingIBAJ:265628
Molecular FunctionGO:0016301kinase activityIEAJ:60000
Molecular FunctionGO:0000166nucleotide bindingIEAJ:60000
Molecular FunctionGO:0004618phosphoglycerate kinase activityISOJ:155856
Molecular FunctionGO:0004618phosphoglycerate kinase activityISOJ:164563
Molecular FunctionGO:0004618phosphoglycerate kinase activityIBAJ:265628
Molecular FunctionGO:0004618phosphoglycerate kinase activityIDAJ:5427
Molecular FunctionGO:0004618phosphoglycerate kinase activityIDAJ:5427
Molecular FunctionGO:0004618phosphoglycerate kinase activityIDAJ:5427
Molecular FunctionGO:0004618phosphoglycerate kinase activityIDAJ:5427
Molecular FunctionGO:0004618phosphoglycerate kinase activityIDAJ:4489
Molecular FunctionGO:0004618phosphoglycerate kinase activityIDAJ:5618
Molecular FunctionGO:0004618phosphoglycerate kinase activityIDAJ:7062
Molecular FunctionGO:0005515protein bindingIPIJ:278187
Molecular FunctionGO:0047134protein-disulfide reductase (NAD(P)) activityISOJ:164563
Molecular FunctionGO:0016740transferase activityIEAJ:60000
Cellular ComponentGO:0005737cytoplasmISOJ:240546
Cellular ComponentGO:0005829cytosolISOJ:155856
Cellular ComponentGO:0005829cytosolIBAJ:265628
Cellular ComponentGO:0005829cytosolIDAJ:319900
Cellular ComponentGO:0005829cytosolIDAJ:320603
Cellular ComponentGO:0005829cytosolIDAJ:320603
Cellular ComponentGO:0005829cytosolIDAJ:320603
Cellular ComponentGO:0005615extracellular spaceISOJ:164563
Cellular ComponentGO:0045121membrane raftISOJ:164563
Biological ProcessGO:0061621canonical glycolysisIGIJ:317782
Biological ProcessGO:0071456cellular response to hypoxiaISOJ:164563
Biological ProcessGO:0006094gluconeogenesisIBAJ:265628
Biological ProcessGO:0006094gluconeogenesisIGIJ:152724
Biological ProcessGO:0006094gluconeogenesisIGIJ:152724
Biological ProcessGO:0006094gluconeogenesisIGIJ:152724
Biological ProcessGO:0006096glycolytic processISOJ:164563
Biological ProcessGO:0006096glycolytic processIBAJ:265628
Biological ProcessGO:0006096glycolytic processIDAJ:95517
Biological ProcessGO:0016525negative regulation of angiogenesisISOJ:164563
Biological ProcessGO:0016310phosphorylationIEAJ:60000
Biological ProcessGO:0031639plasminogen activationISOJ:164563

Contributing Projects:
Mouse Genome Database (MGD), Gene Expression Database (GXD), Mouse Models of Human Cancer database (MMHCdb) (formerly Mouse Tumor Biology (MTB)), Gene Ontology (GO)
Citing These Resources
Funding Information
Warranty Disclaimer, Privacy Notice, Licensing, & Copyright
Send questions and comments to User Support.
last database update
12/30/2025
MGI 6.24
The Jackson Laboratory