About   Help   FAQ
GO Annotations Graph
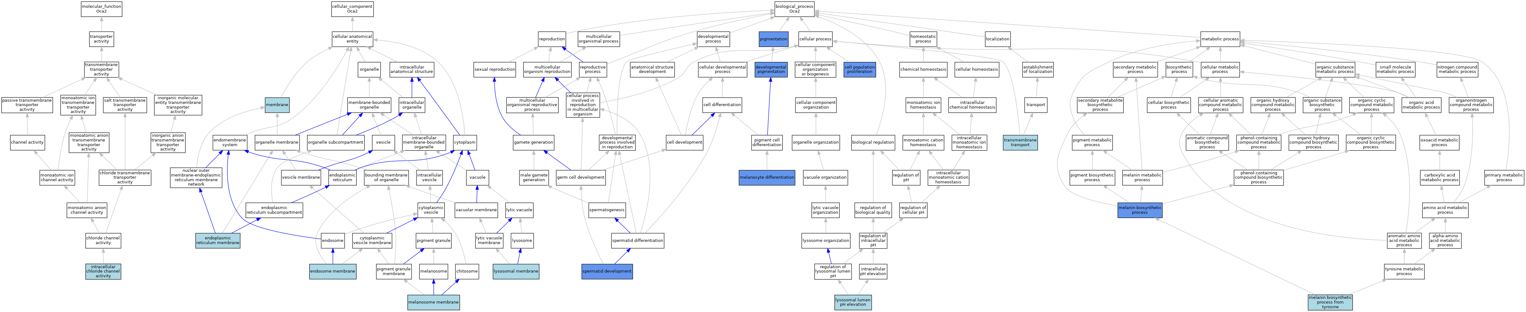
Symbol
Name
ID
Oca2
oculocutaneous albinism II
MGI:97454

GO annotations  (Text View)    (Tabular View)

A table of the annotations represented in this image is provided below.


Gene Ontology Evidence Code Abbreviations:

Experimental:
EXP
Inferred from experiment
HMP
Inferred from high throughput mutant phenotype
HGI
Inferred from high throughput genetic interaction
HDA
Inferred from high throughput direct assay
HEP
Inferred from high throughput expression pattern
IDA
Inferred from direct assay
IEP
Inferred from expression pattern
IGI
Inferred from genetic interaction
IMP
Inferred from mutant phenotype
IPI
Inferred from physical interaction
Homology:
IAS
Inferred from ancestral sequence
IBA
Inferred from biological aspect of ancestor
IBD
Inferred from biological aspect of descendant
IKR
Inferred from key residues
IMR
Inferred from missing residues
IRD
Inferred from rapid divergence
ISA
Inferred from sequence alignment
ISM
Inferred from sequence model
ISO
Inferred from sequence orthology
ISS
Inferred from sequence or structural similarity
Automated:
IEA
Inferred from electronic annotation
RCA
Reviewed computational analysis
Other:
IC
Inferred by curator
NAS
Non-traceable author statement
ND
No biological data available
TAS
Traceable author statement

CategoryGO IDClassification TermEvidenceReference
Molecular FunctionGO:0061778intracellular chloride channel activityISOJ:164563
Cellular ComponentGO:0005789endoplasmic reticulum membraneISOJ:164563
Cellular ComponentGO:0010008endosome membraneISOJ:164563
Cellular ComponentGO:0005765lysosomal membraneISOJ:164563
Cellular ComponentGO:0033162melanosome membraneISOJ:164563
Cellular ComponentGO:0033162melanosome membraneIBAJ:265628
Cellular ComponentGO:0016020membraneIEAJ:72247
Cellular ComponentGO:0016020membraneIEAJ:60000
Biological ProcessGO:0008283cell population proliferationIMPJ:46886
Biological ProcessGO:0048066developmental pigmentationIMPJ:73919
Biological ProcessGO:0035752lysosomal lumen pH elevationISOJ:164563
Biological ProcessGO:0042438melanin biosynthetic processIBAJ:265628
Biological ProcessGO:0042438melanin biosynthetic processIMPJ:28766
Biological ProcessGO:0042438melanin biosynthetic processIMPJ:46886
Biological ProcessGO:0006583melanin biosynthetic process from tyrosineISOJ:164563
Biological ProcessGO:0030318melanocyte differentiationIBAJ:265628
Biological ProcessGO:0030318melanocyte differentiationIMPJ:29467
Biological ProcessGO:0043473pigmentationIMPJ:46886
Biological ProcessGO:0043473pigmentationIMPJ:29467
Biological ProcessGO:0043473pigmentationIMPJ:25388
Biological ProcessGO:0043473pigmentationIMPJ:12970
Biological ProcessGO:0007286spermatid developmentIMPJ:89544
Biological ProcessGO:0055085transmembrane transportIEAJ:72247

Contributing Projects:
Mouse Genome Database (MGD), Gene Expression Database (GXD), Mouse Models of Human Cancer database (MMHCdb) (formerly Mouse Tumor Biology (MTB)), Gene Ontology (GO)
Citing These Resources
Funding Information
Warranty Disclaimer, Privacy Notice, Licensing, & Copyright
Send questions and comments to User Support.
last database update
12/30/2025
MGI 6.24
The Jackson Laboratory