About   Help   FAQ
GO Annotations Graph
Symbol
Name
ID
Htr1e
5-hydroxytryptamine (serotonin) receptor 1E
MGI:96279

GO annotations  (Text View)    (Tabular View)

A table of the annotations represented in this image is provided below.


Gene Ontology Evidence Code Abbreviations:

Experimental:
EXP
Inferred from experiment
HMP
Inferred from high throughput mutant phenotype
HGI
Inferred from high throughput genetic interaction
HDA
Inferred from high throughput direct assay
HEP
Inferred from high throughput expression pattern
IDA
Inferred from direct assay
IEP
Inferred from expression pattern
IGI
Inferred from genetic interaction
IMP
Inferred from mutant phenotype
IPI
Inferred from physical interaction
Homology:
IAS
Inferred from ancestral sequence
IBA
Inferred from biological aspect of ancestor
IBD
Inferred from biological aspect of descendant
IKR
Inferred from key residues
IMR
Inferred from missing residues
IRD
Inferred from rapid divergence
ISA
Inferred from sequence alignment
ISM
Inferred from sequence model
ISO
Inferred from sequence orthology
ISS
Inferred from sequence or structural similarity
Automated:
IEA
Inferred from electronic annotation
RCA
Reviewed computational analysis
Other:
IC
Inferred by curator
NAS
Non-traceable author statement
ND
No biological data available
TAS
Traceable author statement

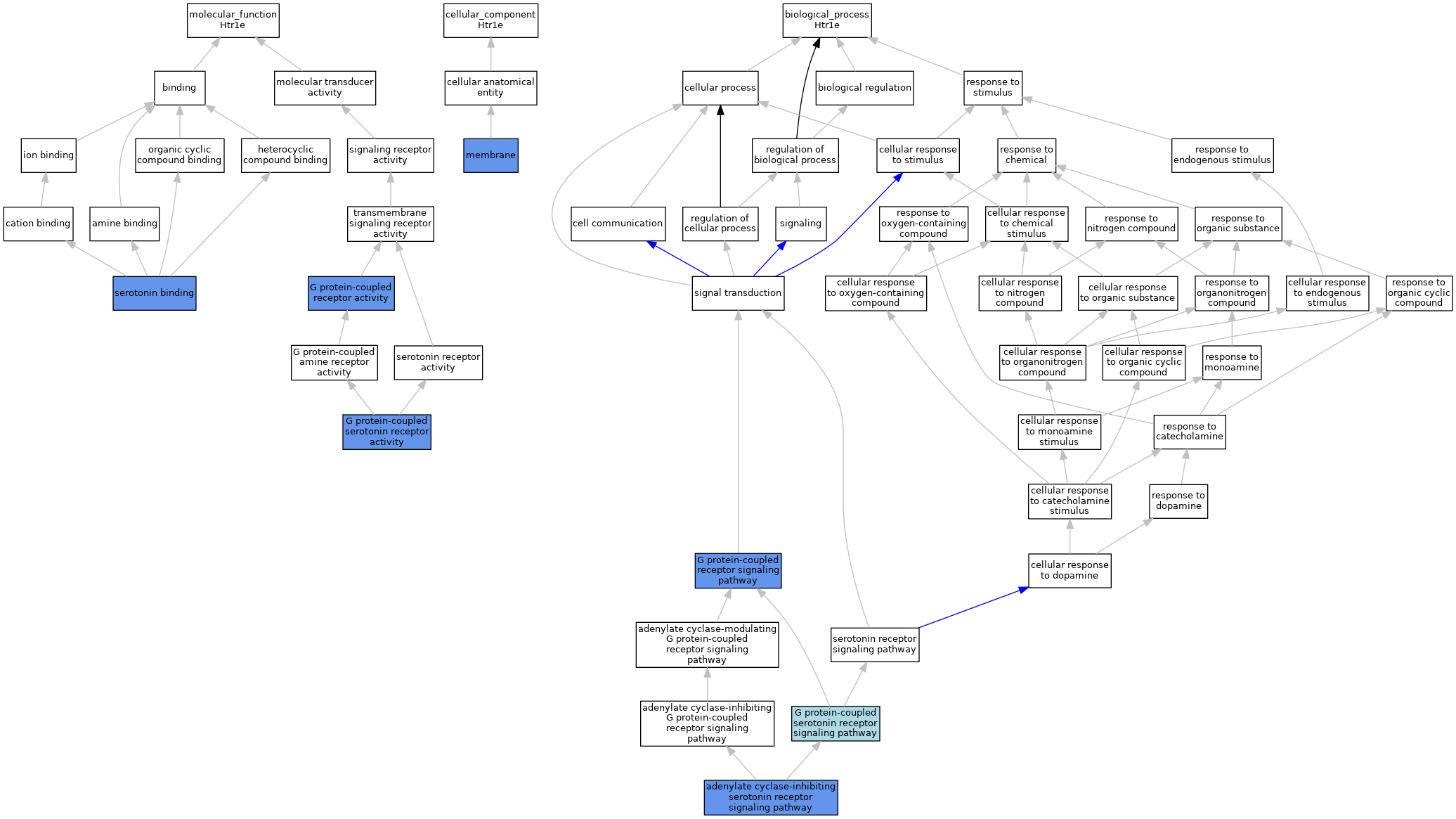
CategoryGO IDClassification TermEvidenceReference
Molecular FunctionGO:0004930G protein-coupled receptor activityIDAJ:88364
Molecular FunctionGO:0004993G protein-coupled serotonin receptor activityIDAJ:2640
Molecular FunctionGO:0004993G protein-coupled serotonin receptor activityISSJ:15473
Molecular FunctionGO:0051378serotonin bindingISSJ:15473
Molecular FunctionGO:0051378serotonin bindingIDAJ:2640
Cellular ComponentGO:0016020membraneIDAJ:2640
Biological ProcessGO:0007198adenylate cyclase-inhibiting serotonin receptor signaling pathwayIDAJ:2640
Biological ProcessGO:0007186G protein-coupled receptor signaling pathwayIDAJ:88364
Biological ProcessGO:0098664G protein-coupled serotonin receptor signaling pathwayISSJ:15473

Contributing Projects:
Mouse Genome Database (MGD), Gene Expression Database (GXD), Mouse Models of Human Cancer database (MMHCdb) (formerly Mouse Tumor Biology (MTB)), Gene Ontology (GO)
Citing These Resources
Funding Information
Warranty Disclaimer, Privacy Notice, Licensing, & Copyright
Send questions and comments to User Support.
last database update
12/30/2025
MGI 6.24
The Jackson Laboratory