|
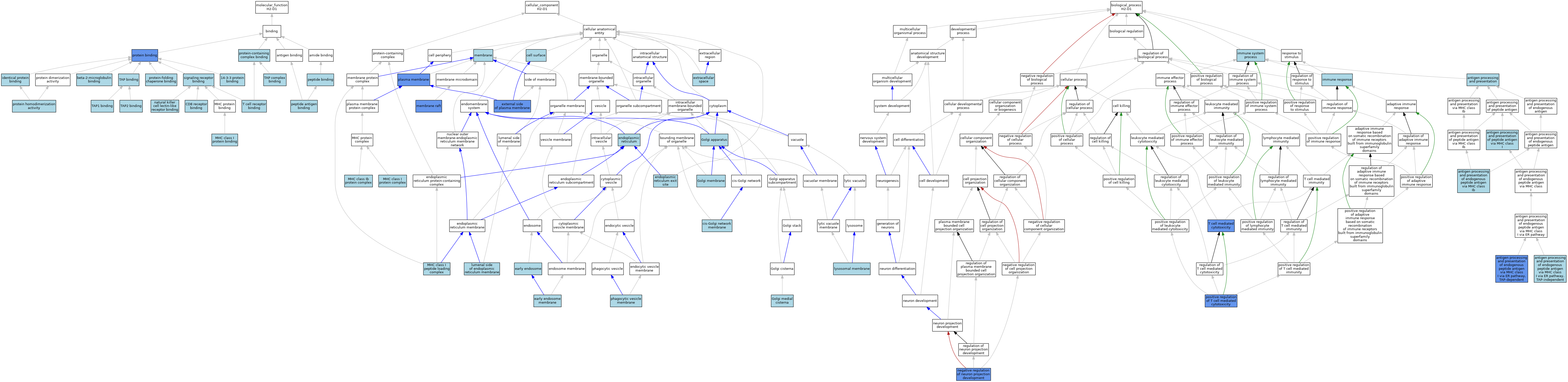
Symbol Name ID |
H2-D1
histocompatibility 2, D region locus 1 MGI:95896 |
| Category | GO ID | Classification Term | Evidence | Reference | |||||||||
|---|---|---|---|---|---|---|---|---|---|---|---|---|---|
| Molecular Function | GO:0071889 | 14-3-3 protein binding | ISO | J:164563 | |||||||||
| Molecular Function | GO:0030881 | beta-2-microglobulin binding | ISO | J:164563 | |||||||||
| Molecular Function | GO:0030881 | beta-2-microglobulin binding | ISO | J:155856 | |||||||||
| Molecular Function | GO:0030881 | beta-2-microglobulin binding | ISO | J:164563 | |||||||||
| Molecular Function | GO:0030881 | beta-2-microglobulin binding | ISO | J:164563 | |||||||||
| Molecular Function | GO:0030881 | beta-2-microglobulin binding | ISO | J:164563 | |||||||||
| Molecular Function | GO:0042610 | CD8 receptor binding | ISO | J:164563 | |||||||||
| Molecular Function | GO:0042610 | CD8 receptor binding | ISO | J:164563 | |||||||||
| Molecular Function | GO:0042802 | identical protein binding | ISO | J:164563 | |||||||||
| Molecular Function | GO:0042802 | identical protein binding | ISO | J:164563 | |||||||||
| Molecular Function | GO:0042288 | MHC class I protein binding | ISO | J:164563 | |||||||||
| Molecular Function | GO:0046703 | natural killer cell lectin-like receptor binding | ISO | J:164563 | |||||||||
| Molecular Function | GO:0042605 | peptide antigen binding | ISO | J:164563 | |||||||||
| Molecular Function | GO:0042605 | peptide antigen binding | ISO | J:164563 | |||||||||
| Molecular Function | GO:0042605 | peptide antigen binding | ISO | J:164563 | |||||||||
| Molecular Function | GO:0042605 | peptide antigen binding | ISO | J:164563 | |||||||||
| Molecular Function | GO:0042605 | peptide antigen binding | ISO | J:164563 | |||||||||
| Molecular Function | GO:0042605 | peptide antigen binding | ISO | J:164563 | |||||||||
| Molecular Function | GO:0042605 | peptide antigen binding | IBA | J:265628 | |||||||||
| Molecular Function | GO:0042277 | peptide binding | ISO | J:155856 | |||||||||
| Molecular Function | GO:0005515 | protein binding | IPI | J:88804 | |||||||||
| Molecular Function | GO:0005515 | protein binding | IPI | J:88804 | |||||||||
| Molecular Function | GO:0005515 | protein binding | IPI | J:88804 | |||||||||
| Molecular Function | GO:0005515 | protein binding | IPI | J:90842 | |||||||||
| Molecular Function | GO:0042803 | protein homodimerization activity | ISO | J:164563 | |||||||||
| Molecular Function | GO:0044877 | protein-containing complex binding | ISO | J:155856 | |||||||||
| Molecular Function | GO:0051087 | protein-folding chaperone binding | ISO | J:164563 | |||||||||
| Molecular Function | GO:0005102 | signaling receptor binding | ISO | J:164563 | |||||||||
| Molecular Function | GO:0005102 | signaling receptor binding | ISO | J:164563 | |||||||||
| Molecular Function | GO:0005102 | signaling receptor binding | ISO | J:164563 | |||||||||
| Molecular Function | GO:0005102 | signaling receptor binding | ISO | J:164563 | |||||||||
| Molecular Function | GO:0005102 | signaling receptor binding | IBA | J:265628 | |||||||||
| Molecular Function | GO:0042608 | T cell receptor binding | ISO | J:164563 | |||||||||
| Molecular Function | GO:0042608 | T cell receptor binding | ISO | J:164563 | |||||||||
| Molecular Function | GO:0046977 | TAP binding | ISO | J:164563 | |||||||||
| Molecular Function | GO:0062061 | TAP complex binding | ISO | J:164563 | |||||||||
| Molecular Function | GO:0046978 | TAP1 binding | ISO | J:164563 | |||||||||
| Molecular Function | GO:0046979 | TAP2 binding | ISO | J:164563 | |||||||||
| Cellular Component | GO:0009986 | cell surface | ISO | J:164563 | |||||||||
| Cellular Component | GO:0009986 | cell surface | ISO | J:164563 | |||||||||
| Cellular Component | GO:0009986 | cell surface | ISO | J:164563 | |||||||||
| Cellular Component | GO:0009986 | cell surface | ISO | J:164563 | |||||||||
| Cellular Component | GO:0009986 | cell surface | ISO | J:164563 | |||||||||
| Cellular Component | GO:0009986 | cell surface | ISO | J:164563 | |||||||||
| Cellular Component | GO:0033106 | cis-Golgi network membrane | ISO | J:164563 | |||||||||
| Cellular Component | GO:0005769 | early endosome | ISO | J:164563 | |||||||||
| Cellular Component | GO:0031901 | early endosome membrane | ISO | J:164563 | |||||||||
| Cellular Component | GO:0005783 | endoplasmic reticulum | ISO | J:164563 | |||||||||
| Cellular Component | GO:0005783 | endoplasmic reticulum | ISO | J:164563 | |||||||||
| Cellular Component | GO:0005783 | endoplasmic reticulum | ISO | J:164563 | |||||||||
| Cellular Component | GO:0005783 | endoplasmic reticulum | ISO | J:164563 | |||||||||
| Cellular Component | GO:0070971 | endoplasmic reticulum exit site | ISO | J:164563 | |||||||||
| Cellular Component | GO:0009897 | external side of plasma membrane | IBA | J:265628 | |||||||||
| Cellular Component | GO:0009897 | external side of plasma membrane | IDA | J:1767 | |||||||||
| Cellular Component | GO:0009897 | external side of plasma membrane | IDA | J:84807 | |||||||||
| Cellular Component | GO:0005615 | extracellular space | IBA | J:265628 | |||||||||
| Cellular Component | GO:0005794 | Golgi apparatus | ISO | J:164563 | |||||||||
| Cellular Component | GO:0005794 | Golgi apparatus | ISO | J:164563 | |||||||||
| Cellular Component | GO:0005794 | Golgi apparatus | ISO | J:164563 | |||||||||
| Cellular Component | GO:0005797 | Golgi medial cisterna | ISO | J:164563 | |||||||||
| Cellular Component | GO:0000139 | Golgi membrane | ISO | J:164563 | |||||||||
| Cellular Component | GO:0098553 | lumenal side of endoplasmic reticulum membrane | TAS | Reactome:R-MMU-983160 | |||||||||
| Cellular Component | GO:0098553 | lumenal side of endoplasmic reticulum membrane | TAS | Reactome:R-MMU-983160 | |||||||||
| Cellular Component | GO:0098553 | lumenal side of endoplasmic reticulum membrane | TAS | Reactome:R-MMU-983160 | |||||||||
| Cellular Component | GO:0098553 | lumenal side of endoplasmic reticulum membrane | TAS | Reactome:R-MMU-983160 | |||||||||
| Cellular Component | GO:0005765 | lysosomal membrane | ISO | J:164563 | |||||||||
| Cellular Component | GO:0016020 | membrane | IEA | J:60000 | |||||||||
| Cellular Component | GO:0045121 | membrane raft | IDA | J:215657 | |||||||||
| Cellular Component | GO:0042824 | MHC class I peptide loading complex | ISO | J:164563 | |||||||||
| Cellular Component | GO:0042612 | MHC class I protein complex | ISO | J:164563 | |||||||||
| Cellular Component | GO:0042612 | MHC class I protein complex | ISO | J:164563 | |||||||||
| Cellular Component | GO:0042612 | MHC class I protein complex | ISO | J:164563 | |||||||||
| Cellular Component | GO:0042612 | MHC class I protein complex | ISO | J:164563 | |||||||||
| Cellular Component | GO:0032398 | MHC class Ib protein complex | ISO | J:164563 | |||||||||
| Cellular Component | GO:0032398 | MHC class Ib protein complex | ISO | J:164563 | |||||||||
| Cellular Component | GO:0030670 | phagocytic vesicle membrane | TAS | Reactome:R-NUL-1236962 | |||||||||
| Cellular Component | GO:0030670 | phagocytic vesicle membrane | TAS | Reactome:R-NUL-1236962 | |||||||||
| Cellular Component | GO:0030670 | phagocytic vesicle membrane | TAS | Reactome:R-NUL-1236962 | |||||||||
| Cellular Component | GO:0030670 | phagocytic vesicle membrane | TAS | Reactome:R-NUL-1236962 | |||||||||
| Cellular Component | GO:0005886 | plasma membrane | ISO | J:164563 | |||||||||
| Cellular Component | GO:0005886 | plasma membrane | ISO | J:164563 | |||||||||
| Cellular Component | GO:0005886 | plasma membrane | ISO | J:164563 | |||||||||
| Cellular Component | GO:0005886 | plasma membrane | ISO | J:164563 | |||||||||
| Cellular Component | GO:0005886 | plasma membrane | ISO | J:164563 | |||||||||
| Cellular Component | GO:0005886 | plasma membrane | IDA | J:88804 | |||||||||
| Biological Process | GO:0019882 | antigen processing and presentation | IEA | J:72247 | |||||||||
| Biological Process | GO:0002485 | antigen processing and presentation of endogenous peptide antigen via MHC class I via ER pathway, TAP-dependent | IDA | J:1767 | |||||||||
| Biological Process | GO:0002486 | antigen processing and presentation of endogenous peptide antigen via MHC class I via ER pathway, TAP-independent | IBA | J:265628 | |||||||||
| Biological Process | GO:0002476 | antigen processing and presentation of endogenous peptide antigen via MHC class Ib | IBA | J:265628 | |||||||||
| Biological Process | GO:0002474 | antigen processing and presentation of peptide antigen via MHC class I | IEA | J:60000 | |||||||||
| Biological Process | GO:0006955 | immune response | IBA | J:265628 | |||||||||
| Biological Process | GO:0002376 | immune system process | IEA | J:60000 | |||||||||
| Biological Process | GO:0010977 | negative regulation of neuron projection development | IDA | J:159396 | |||||||||
| Biological Process | GO:0010977 | negative regulation of neuron projection development | IGI | J:159396 | |||||||||
| Biological Process | GO:0010977 | negative regulation of neuron projection development | IMP | J:159396 | |||||||||
| Biological Process | GO:0001916 | positive regulation of T cell mediated cytotoxicity | IBA | J:265628 | |||||||||
| Biological Process | GO:0001916 | positive regulation of T cell mediated cytotoxicity | IDA | J:1767 | |||||||||
| Biological Process | GO:0001913 | T cell mediated cytotoxicity | IDA | J:1767 | |||||||||
Mouse Genome Database (MGD), Gene Expression Database (GXD), Mouse Models of Human Cancer database (MMHCdb) (formerly Mouse Tumor Biology (MTB)), Gene Ontology (GO) |
||
|
Citing These Resources Funding Information Warranty Disclaimer, Privacy Notice, Licensing, & Copyright Send questions and comments to User Support. |
last database update 12/30/2025 MGI 6.24 |
|
|
|
||