About   Help   FAQ
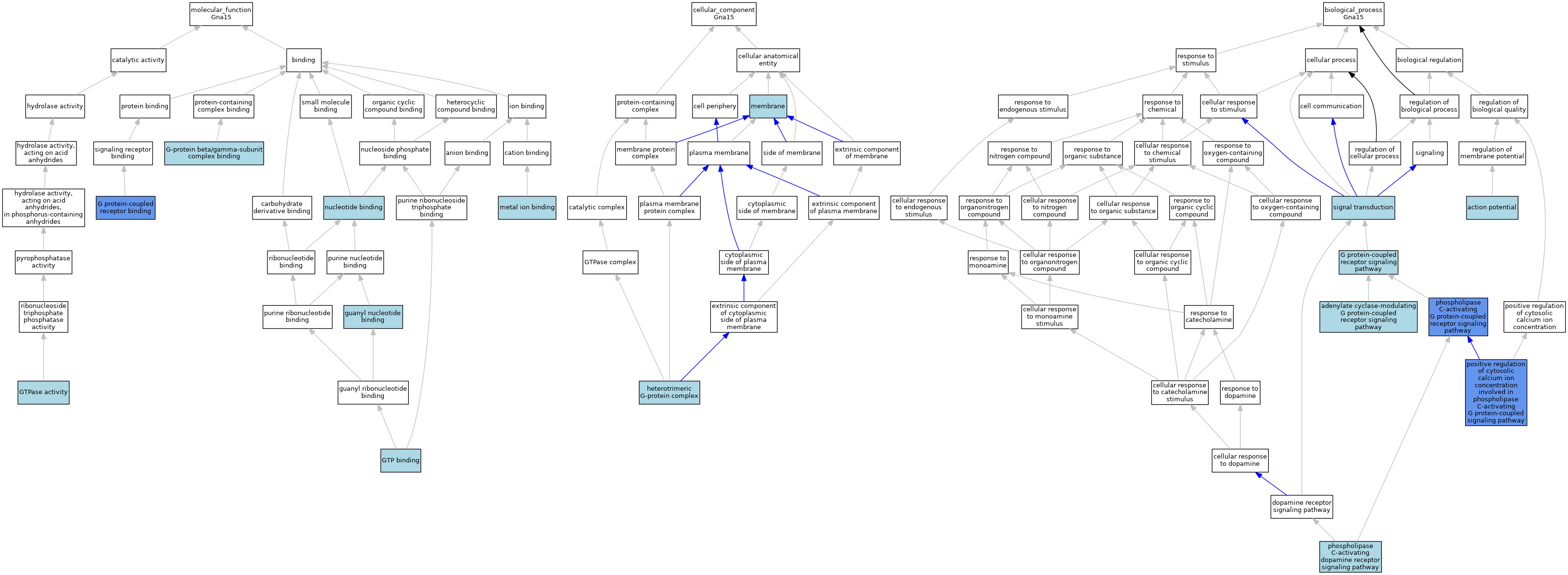
GO Annotations Graph
Symbol
Name
ID
Gna15
guanine nucleotide binding protein, alpha 15
MGI:95770

GO annotations  (Text View)    (Tabular View)

A table of the annotations represented in this image is provided below.


Gene Ontology Evidence Code Abbreviations:

Experimental:
EXP
Inferred from experiment
HMP
Inferred from high throughput mutant phenotype
HGI
Inferred from high throughput genetic interaction
HDA
Inferred from high throughput direct assay
HEP
Inferred from high throughput expression pattern
IDA
Inferred from direct assay
IEP
Inferred from expression pattern
IGI
Inferred from genetic interaction
IMP
Inferred from mutant phenotype
IPI
Inferred from physical interaction
Homology:
IAS
Inferred from ancestral sequence
IBA
Inferred from biological aspect of ancestor
IBD
Inferred from biological aspect of descendant
IKR
Inferred from key residues
IMR
Inferred from missing residues
IRD
Inferred from rapid divergence
ISA
Inferred from sequence alignment
ISM
Inferred from sequence model
ISO
Inferred from sequence orthology
ISS
Inferred from sequence or structural similarity
Automated:
IEA
Inferred from electronic annotation
RCA
Reviewed computational analysis
Other:
IC
Inferred by curator
NAS
Non-traceable author statement
ND
No biological data available
TAS
Traceable author statement

CategoryGO IDClassification TermEvidenceReference
Molecular FunctionGO:0001664G protein-coupled receptor bindingISOJ:164563
Molecular FunctionGO:0001664G protein-coupled receptor bindingIDAJ:58185
Molecular FunctionGO:0001664G protein-coupled receptor bindingIBAJ:265628
Molecular FunctionGO:0031683G-protein beta/gamma-subunit complex bindingIBAJ:265628
Molecular FunctionGO:0005525GTP bindingIEAJ:60000
Molecular FunctionGO:0003924GTPase activityIBAJ:265628
Molecular FunctionGO:0003924GTPase activityTASJ:31348
Molecular FunctionGO:0019001guanyl nucleotide bindingIEAJ:72247
Molecular FunctionGO:0046872metal ion bindingIEAJ:60000
Molecular FunctionGO:0000166nucleotide bindingIEAJ:60000
Cellular ComponentGO:0005834heterotrimeric G-protein complexNASJ:58185
Cellular ComponentGO:0005834heterotrimeric G-protein complexIBAJ:265628
Cellular ComponentGO:0016020membraneISOJ:155856
Biological ProcessGO:0001508action potentialIBAJ:265628
Biological ProcessGO:0007188adenylate cyclase-modulating G protein-coupled receptor signaling pathwayIBAJ:265628
Biological ProcessGO:0007186G protein-coupled receptor signaling pathwayTASJ:31348
Biological ProcessGO:0060158phospholipase C-activating dopamine receptor signaling pathwayIBAJ:265628
Biological ProcessGO:0007200phospholipase C-activating G protein-coupled receptor signaling pathwayISOJ:155856
Biological ProcessGO:0007200phospholipase C-activating G protein-coupled receptor signaling pathwayIMPJ:59992
Biological ProcessGO:0051482positive regulation of cytosolic calcium ion concentration involved in phospholipase C-activating G protein-coupled signaling pathwayISOJ:164563
Biological ProcessGO:0051482positive regulation of cytosolic calcium ion concentration involved in phospholipase C-activating G protein-coupled signaling pathwayIPIJ:58185
Biological ProcessGO:0007165signal transductionIEAJ:60000
Biological ProcessGO:0007165signal transductionIEAJ:72247

Contributing Projects:
Mouse Genome Database (MGD), Gene Expression Database (GXD), Mouse Models of Human Cancer database (MMHCdb) (formerly Mouse Tumor Biology (MTB)), Gene Ontology (GO)
Citing These Resources
Funding Information
Warranty Disclaimer, Privacy Notice, Licensing, & Copyright
Send questions and comments to User Support.
last database update
12/30/2025
MGI 6.24
The Jackson Laboratory