|
Symbol Name ID |
Ywhae
tyrosine 3-monooxygenase/tryptophan 5-monooxygenase activation protein, epsilon polypeptide MGI:894689 |
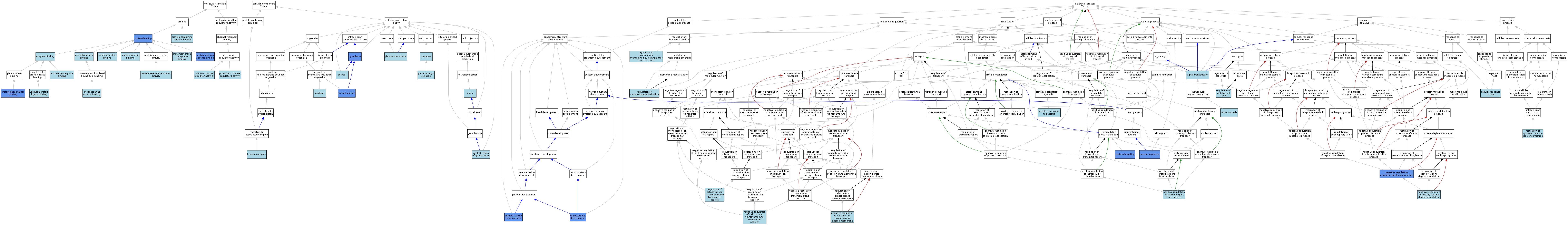
| Category | GO ID | Classification Term | Evidence | Reference | |||||||||
|---|---|---|---|---|---|---|---|---|---|---|---|---|---|
| Molecular Function | GO:0005246 | calcium channel regulator activity | ISO | J:164563 | |||||||||
| Molecular Function | GO:0019899 | enzyme binding | ISO | J:164563 | |||||||||
| Molecular Function | GO:0019899 | enzyme binding | ISO | J:155856 | |||||||||
| Molecular Function | GO:0042826 | histone deacetylase binding | ISO | J:164563 | |||||||||
| Molecular Function | GO:0042802 | identical protein binding | ISO | J:164563 | |||||||||
| Molecular Function | GO:0051219 | phosphoprotein binding | ISO | J:164563 | |||||||||
| Molecular Function | GO:0050815 | phosphoserine residue binding | ISO | J:164563 | |||||||||
| Molecular Function | GO:0015459 | potassium channel regulator activity | ISO | J:164563 | |||||||||
| Molecular Function | GO:0005515 | protein binding | IPI | J:200333 | |||||||||
| Molecular Function | GO:0005515 | protein binding | IPI | J:201261 | |||||||||
| Molecular Function | GO:0005515 | protein binding | IPI | J:283202 | |||||||||
| Molecular Function | GO:0005515 | protein binding | IPI | J:277876 | |||||||||
| Molecular Function | GO:0005515 | protein binding | IPI | J:98784 | |||||||||
| Molecular Function | GO:0005515 | protein binding | IPI | J:200315 | |||||||||
| Molecular Function | GO:0005515 | protein binding | IPI | J:196255 | |||||||||
| Molecular Function | GO:0005515 | protein binding | IPI | J:175317 | |||||||||
| Molecular Function | GO:0005515 | protein binding | IPI | J:202584 | |||||||||
| Molecular Function | GO:0005515 | protein binding | IPI | J:200296 | |||||||||
| Molecular Function | GO:0005515 | protein binding | IPI | J:193640 | |||||||||
| Molecular Function | GO:0005515 | protein binding | IPI | J:133434 | |||||||||
| Molecular Function | GO:0005515 | protein binding | IPI | J:84075 | |||||||||
| Molecular Function | GO:0005515 | protein binding | IPI | J:93976 | |||||||||
| Molecular Function | GO:0019904 | protein domain specific binding | IDA | J:80612 | |||||||||
| Molecular Function | GO:0046982 | protein heterodimerization activity | ISO | J:164563 | |||||||||
| Molecular Function | GO:0019903 | protein phosphatase binding | IPI | J:231360 | |||||||||
| Molecular Function | GO:0044877 | protein-containing complex binding | ISO | J:155856 | |||||||||
| Molecular Function | GO:0097110 | scaffold protein binding | ISO | J:164563 | |||||||||
| Molecular Function | GO:0044325 | transmembrane transporter binding | ISO | J:164563 | |||||||||
| Molecular Function | GO:0031625 | ubiquitin protein ligase binding | ISO | J:164563 | |||||||||
| Cellular Component | GO:0030424 | axon | ISO | J:155856 | |||||||||
| Cellular Component | GO:0090724 | central region of growth cone | ISO | J:155856 | |||||||||
| Cellular Component | GO:0005737 | cytoplasm | ISO | J:164563 | |||||||||
| Cellular Component | GO:0005737 | cytoplasm | IBA | J:265628 | |||||||||
| Cellular Component | GO:0005737 | cytoplasm | IDA | J:231360 | |||||||||
| Cellular Component | GO:0005829 | cytosol | ISO | J:164563 | |||||||||
| Cellular Component | GO:0005829 | cytosol | ISO | J:155856 | |||||||||
| Cellular Component | GO:0005829 | cytosol | TAS | Reactome:R-MMU-1445145 | |||||||||
| Cellular Component | GO:0005829 | cytosol | TAS | Reactome:R-MMU-1454713 | |||||||||
| Cellular Component | GO:0098978 | glutamatergic synapse | ISO | J:155856 | |||||||||
| Cellular Component | GO:0005871 | kinesin complex | ISO | J:155856 | |||||||||
| Cellular Component | GO:0005739 | mitochondrion | HDA | J:86816 | |||||||||
| Cellular Component | GO:0005739 | mitochondrion | HDA | J:86816 | |||||||||
| Cellular Component | GO:0005739 | mitochondrion | HDA | J:86816 | |||||||||
| Cellular Component | GO:0005634 | nucleus | ISO | J:164563 | |||||||||
| Cellular Component | GO:0005886 | plasma membrane | ISO | J:164563 | |||||||||
| Cellular Component | GO:0045202 | synapse | ISO | J:155856 | |||||||||
| Biological Process | GO:0034605 | cellular response to heat | ISO | J:164563 | |||||||||
| Biological Process | GO:0021987 | cerebral cortex development | IMP | J:84075 | |||||||||
| Biological Process | GO:0021766 | hippocampus development | IMP | J:84075 | |||||||||
| Biological Process | GO:0000165 | MAPK cascade | ISO | J:164563 | |||||||||
| Biological Process | GO:1905913 | negative regulation of calcium ion export across plasma membrane | ISO | J:164563 | |||||||||
| Biological Process | GO:1901020 | negative regulation of calcium ion transmembrane transporter activity | ISO | J:164563 | |||||||||
| Biological Process | GO:1902309 | negative regulation of peptidyl-serine dephosphorylation | ISO | J:164563 | |||||||||
| Biological Process | GO:0035308 | negative regulation of protein dephosphorylation | IDA | J:84075 | |||||||||
| Biological Process | GO:0001764 | neuron migration | IGI | J:84075 | |||||||||
| Biological Process | GO:0001764 | neuron migration | IMP | J:84075 | |||||||||
| Biological Process | GO:0046827 | positive regulation of protein export from nucleus | ISO | J:164563 | |||||||||
| Biological Process | GO:0034504 | protein localization to nucleus | ISO | J:164563 | |||||||||
| Biological Process | GO:0006605 | protein targeting | IDA | J:80612 | |||||||||
| Biological Process | GO:0051480 | regulation of cytosolic calcium ion concentration | ISO | J:164563 | |||||||||
| Biological Process | GO:0060306 | regulation of membrane repolarization | ISO | J:164563 | |||||||||
| Biological Process | GO:0007346 | regulation of mitotic cell cycle | IBA | J:265628 | |||||||||
| Biological Process | GO:0099072 | regulation of postsynaptic membrane neurotransmitter receptor levels | ISO | J:155856 | |||||||||
| Biological Process | GO:1901016 | regulation of potassium ion transmembrane transporter activity | ISO | J:164563 | |||||||||
| Biological Process | GO:0007165 | signal transduction | IBA | J:265628 | |||||||||
Mouse Genome Database (MGD), Gene Expression Database (GXD), Mouse Models of Human Cancer database (MMHCdb) (formerly Mouse Tumor Biology (MTB)), Gene Ontology (GO) |
||
|
Citing These Resources Funding Information Warranty Disclaimer, Privacy Notice, Licensing, & Copyright Send questions and comments to User Support. |
last database update 12/30/2025 MGI 6.24 |
|
|
|
||