|
Symbol Name ID |
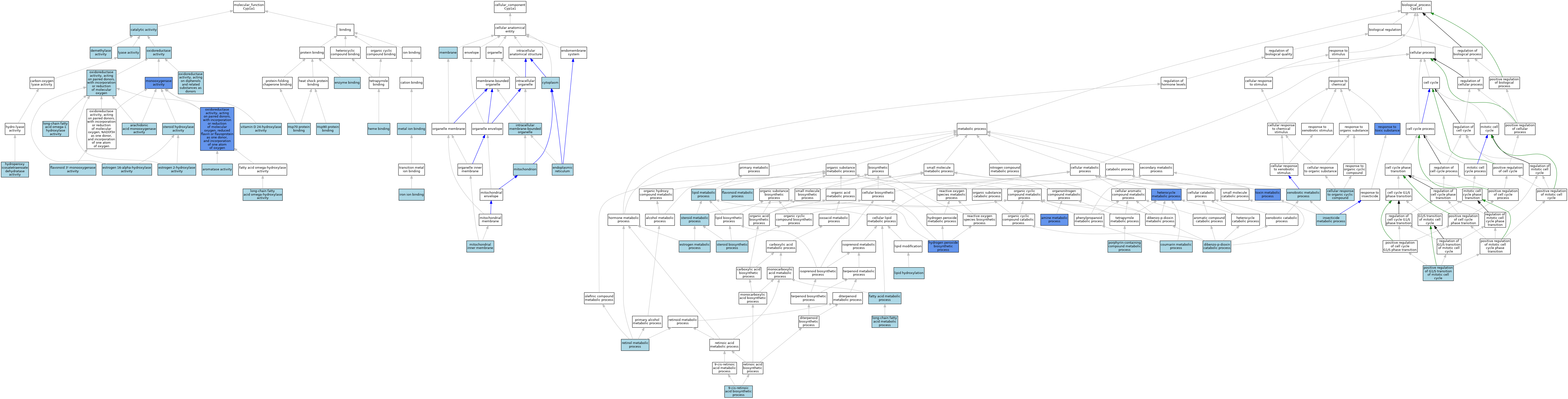
Cyp1a1
cytochrome P450, family 1, subfamily a, polypeptide 1 MGI:88588 |
| Category | GO ID | Classification Term | Evidence | Reference | |||||||||
|---|---|---|---|---|---|---|---|---|---|---|---|---|---|
| Molecular Function | GO:0008391 | arachidonic acid monooxygenase activity | ISO | J:164563 | |||||||||
| Molecular Function | GO:0070330 | aromatase activity | IEA | J:72245 | |||||||||
| Molecular Function | GO:0003824 | catalytic activity | ISO | J:155856 | |||||||||
| Molecular Function | GO:0032451 | demethylase activity | ISO | J:155856 | |||||||||
| Molecular Function | GO:0019899 | enzyme binding | ISO | J:155856 | |||||||||
| Molecular Function | GO:0101020 | estrogen 16-alpha-hydroxylase activity | ISO | J:164563 | |||||||||
| Molecular Function | GO:0101021 | estrogen 2-hydroxylase activity | ISO | J:164563 | |||||||||
| Molecular Function | GO:0016711 | flavonoid 3'-monooxygenase activity | ISO | J:155856 | |||||||||
| Molecular Function | GO:0020037 | heme binding | IEA | J:72247 | |||||||||
| Molecular Function | GO:0030544 | Hsp70 protein binding | ISO | J:155856 | |||||||||
| Molecular Function | GO:0051879 | Hsp90 protein binding | ISO | J:155856 | |||||||||
| Molecular Function | GO:0106256 | hydroperoxy icosatetraenoate dehydratase activity | IEA | J:72245 | |||||||||
| Molecular Function | GO:0005506 | iron ion binding | IEA | J:72247 | |||||||||
| Molecular Function | GO:0120319 | long-chain fatty acid omega-1 hydroxylase activity | ISO | J:164563 | |||||||||
| Molecular Function | GO:0102033 | long-chain fatty acid omega-hydroxylase activity | ISO | J:164563 | |||||||||
| Molecular Function | GO:0016829 | lyase activity | IEA | J:60000 | |||||||||
| Molecular Function | GO:0046872 | metal ion binding | IEA | J:60000 | |||||||||
| Molecular Function | GO:0004497 | monooxygenase activity | ISO | J:155856 | |||||||||
| Molecular Function | GO:0004497 | monooxygenase activity | IBA | J:265628 | |||||||||
| Molecular Function | GO:0004497 | monooxygenase activity | IDA | J:86914 | |||||||||
| Molecular Function | GO:0016491 | oxidoreductase activity | ISO | J:155856 | |||||||||
| Molecular Function | GO:0016491 | oxidoreductase activity | ISO | J:155856 | |||||||||
| Molecular Function | GO:0016491 | oxidoreductase activity | ISO | J:164563 | |||||||||
| Molecular Function | GO:0016679 | oxidoreductase activity, acting on diphenols and related substances as donors | ISO | J:155856 | |||||||||
| Molecular Function | GO:0016705 | oxidoreductase activity, acting on paired donors, with incorporation or reduction of molecular oxygen | IEA | J:72247 | |||||||||
| Molecular Function | GO:0016712 | oxidoreductase activity, acting on paired donors, with incorporation or reduction of molecular oxygen, reduced flavin or flavoprotein as one donor, and incorporation of one atom of oxygen | IDA | J:16172 | |||||||||
| Molecular Function | GO:0008395 | steroid hydroxylase activity | ISO | J:155856 | |||||||||
| Molecular Function | GO:0070576 | vitamin D 24-hydroxylase activity | ISO | J:164563 | |||||||||
| Cellular Component | GO:0005737 | cytoplasm | ISO | J:155856 | |||||||||
| Cellular Component | GO:0005783 | endoplasmic reticulum | IEA | J:60000 | |||||||||
| Cellular Component | GO:0043231 | intracellular membrane-bounded organelle | ISO | J:155856 | |||||||||
| Cellular Component | GO:0043231 | intracellular membrane-bounded organelle | IBA | J:265628 | |||||||||
| Cellular Component | GO:0016020 | membrane | IEA | J:60000 | |||||||||
| Cellular Component | GO:0005743 | mitochondrial inner membrane | ISO | J:155856 | |||||||||
| Cellular Component | GO:0005739 | mitochondrion | ISO | J:155856 | |||||||||
| Biological Process | GO:0042904 | 9-cis-retinoic acid biosynthetic process | ISO | J:155856 | |||||||||
| Biological Process | GO:0009308 | amine metabolic process | IMP | J:120001 | |||||||||
| Biological Process | GO:0071407 | cellular response to organic cyclic compound | ISO | J:200218 | |||||||||
| Biological Process | GO:0009804 | coumarin metabolic process | ISO | J:155856 | |||||||||
| Biological Process | GO:0019341 | dibenzo-p-dioxin catabolic process | ISO | J:155856 | |||||||||
| Biological Process | GO:0008210 | estrogen metabolic process | ISO | J:164563 | |||||||||
| Biological Process | GO:0006631 | fatty acid metabolic process | ISO | J:164563 | |||||||||
| Biological Process | GO:0009812 | flavonoid metabolic process | ISO | J:155856 | |||||||||
| Biological Process | GO:0046483 | heterocycle metabolic process | IMP | J:120001 | |||||||||
| Biological Process | GO:0050665 | hydrogen peroxide biosynthetic process | IMP | J:88957 | |||||||||
| Biological Process | GO:0017143 | insecticide metabolic process | ISO | J:155856 | |||||||||
| Biological Process | GO:0002933 | lipid hydroxylation | ISO | J:164563 | |||||||||
| Biological Process | GO:0006629 | lipid metabolic process | IEA | J:60000 | |||||||||
| Biological Process | GO:0001676 | long-chain fatty acid metabolic process | ISO | J:164563 | |||||||||
| Biological Process | GO:0006778 | porphyrin-containing compound metabolic process | ISO | J:155856 | |||||||||
| Biological Process | GO:1900087 | positive regulation of G1/S transition of mitotic cell cycle | ISO | J:155856 | |||||||||
| Biological Process | GO:0009636 | response to toxic substance | IMP | J:135804 | |||||||||
| Biological Process | GO:0042572 | retinol metabolic process | ISO | J:164563 | |||||||||
| Biological Process | GO:0006694 | steroid biosynthetic process | IEA | J:60000 | |||||||||
| Biological Process | GO:0008202 | steroid metabolic process | ISO | J:164563 | |||||||||
| Biological Process | GO:0009404 | toxin metabolic process | IMP | J:122123 | |||||||||
| Biological Process | GO:0006805 | xenobiotic metabolic process | ISO | J:164563 | |||||||||
Mouse Genome Database (MGD), Gene Expression Database (GXD), Mouse Models of Human Cancer database (MMHCdb) (formerly Mouse Tumor Biology (MTB)), Gene Ontology (GO) |
||
|
Citing These Resources Funding Information Warranty Disclaimer, Privacy Notice, Licensing, & Copyright Send questions and comments to User Support. |
last database update 12/30/2025 MGI 6.24 |
|
|
|
||