About   Help   FAQ
GO Annotations Graph
Symbol
Name
ID
Col4a5
collagen, type IV, alpha 5
MGI:88456

GO annotations  (Text View)    (Tabular View)

A table of the annotations represented in this image is provided below.


Gene Ontology Evidence Code Abbreviations:

Experimental:
EXP
Inferred from experiment
HMP
Inferred from high throughput mutant phenotype
HGI
Inferred from high throughput genetic interaction
HDA
Inferred from high throughput direct assay
HEP
Inferred from high throughput expression pattern
IDA
Inferred from direct assay
IEP
Inferred from expression pattern
IGI
Inferred from genetic interaction
IMP
Inferred from mutant phenotype
IPI
Inferred from physical interaction
Homology:
IAS
Inferred from ancestral sequence
IBA
Inferred from biological aspect of ancestor
IBD
Inferred from biological aspect of descendant
IKR
Inferred from key residues
IMR
Inferred from missing residues
IRD
Inferred from rapid divergence
ISA
Inferred from sequence alignment
ISM
Inferred from sequence model
ISO
Inferred from sequence orthology
ISS
Inferred from sequence or structural similarity
Automated:
IEA
Inferred from electronic annotation
RCA
Reviewed computational analysis
Other:
IC
Inferred by curator
NAS
Non-traceable author statement
ND
No biological data available
TAS
Traceable author statement

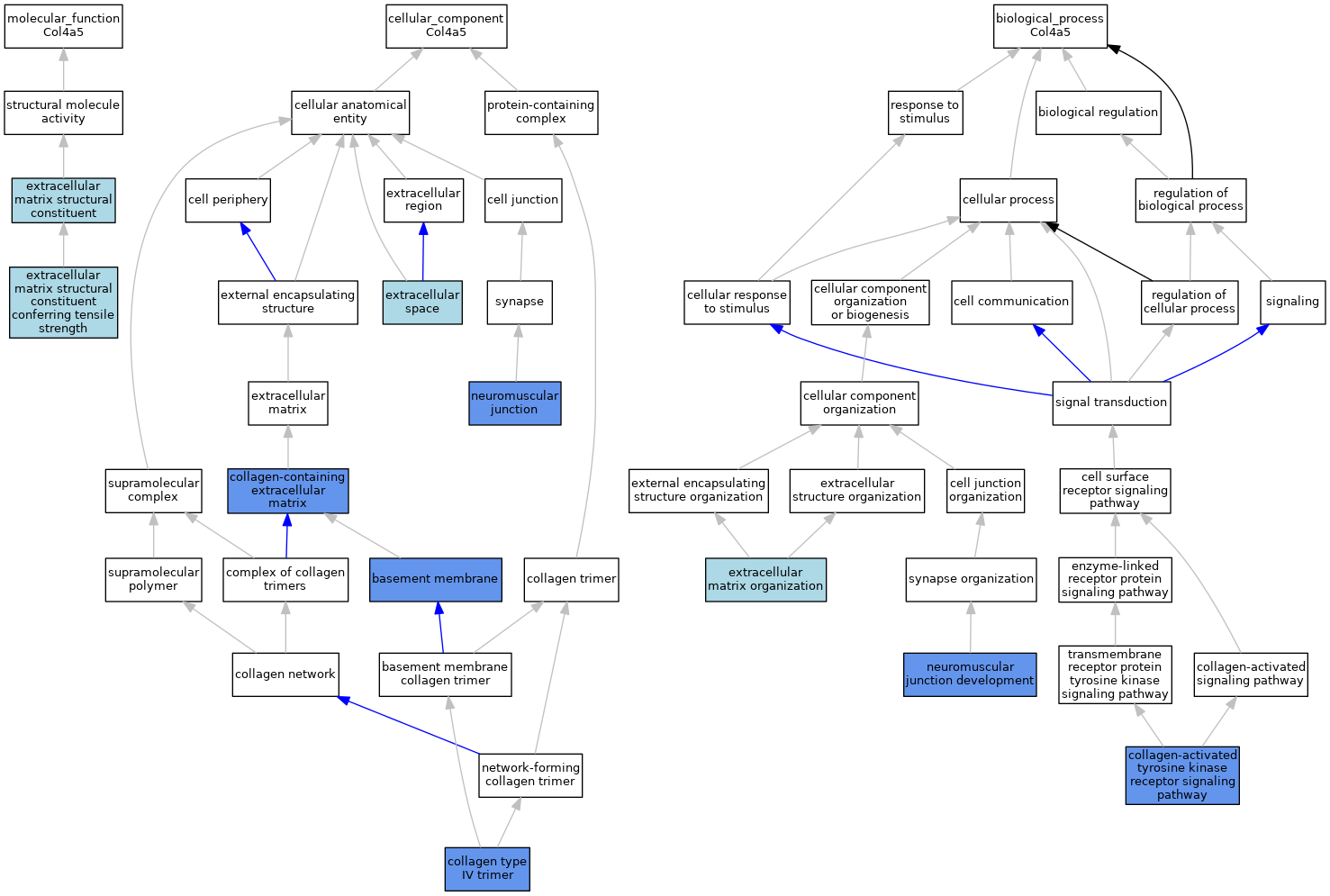
CategoryGO IDClassification TermEvidenceReference
Molecular FunctionGO:0005201extracellular matrix structural constituentIBAJ:265628
Molecular FunctionGO:0030020extracellular matrix structural constituent conferring tensile strengthRCAJ:265604
Molecular FunctionGO:0030020extracellular matrix structural constituent conferring tensile strengthRCAJ:265607
Cellular ComponentGO:0005604basement membraneIBAJ:265628
Cellular ComponentGO:0005604basement membraneIDAJ:23783
Cellular ComponentGO:0005604basement membraneIDAJ:42107
Cellular ComponentGO:0005604basement membraneIDAJ:139122
Cellular ComponentGO:0005604basement membraneIDAJ:58257
Cellular ComponentGO:0005604basement membraneIDAJ:150527
Cellular ComponentGO:0005604basement membraneIDAJ:74207
Cellular ComponentGO:0005587collagen type IV trimerIDAJ:78275
Cellular ComponentGO:0062023collagen-containing extracellular matrixHDAJ:265607
Cellular ComponentGO:0062023collagen-containing extracellular matrixHDAJ:265604
Cellular ComponentGO:0005615extracellular spaceIBAJ:265628
Cellular ComponentGO:0031594neuromuscular junctionIDAJ:23783
Biological ProcessGO:0038063collagen-activated tyrosine kinase receptor signaling pathwayIGIJ:64375
Biological ProcessGO:0038063collagen-activated tyrosine kinase receptor signaling pathwayIGIJ:64375
Biological ProcessGO:0038063collagen-activated tyrosine kinase receptor signaling pathwayIGIJ:64375
Biological ProcessGO:0038063collagen-activated tyrosine kinase receptor signaling pathwayIGIJ:64375
Biological ProcessGO:0030198extracellular matrix organizationIBAJ:265628
Biological ProcessGO:0007528neuromuscular junction developmentIMPJ:126496

Contributing Projects:
Mouse Genome Database (MGD), Gene Expression Database (GXD), Mouse Models of Human Cancer database (MMHCdb) (formerly Mouse Tumor Biology (MTB)), Gene Ontology (GO)
Citing These Resources
Funding Information
Warranty Disclaimer, Privacy Notice, Licensing, & Copyright
Send questions and comments to User Support.
last database update
10/07/2025
MGI 6.24
The Jackson Laboratory