|
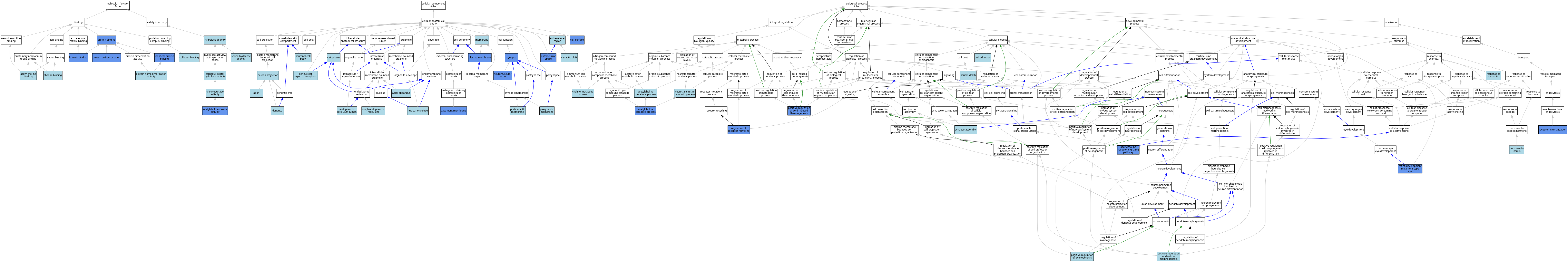
Symbol Name ID |
Ache
acetylcholinesterase MGI:87876 |
| Category | GO ID | Classification Term | Evidence | Reference | |||||||||
|---|---|---|---|---|---|---|---|---|---|---|---|---|---|
| Molecular Function | GO:0042166 | acetylcholine binding | ISO | J:155856 | |||||||||
| Molecular Function | GO:0042166 | acetylcholine binding | ISO | J:164563 | |||||||||
| Molecular Function | GO:0003990 | acetylcholinesterase activity | ISO | J:164563 | |||||||||
| Molecular Function | GO:0003990 | acetylcholinesterase activity | ISO | J:155856 | |||||||||
| Molecular Function | GO:0003990 | acetylcholinesterase activity | IBA | J:265628 | |||||||||
| Molecular Function | GO:0003990 | acetylcholinesterase activity | IDA | J:17788 | |||||||||
| Molecular Function | GO:0003990 | acetylcholinesterase activity | IDA | J:111571 | |||||||||
| Molecular Function | GO:0052689 | carboxylic ester hydrolase activity | IEA | J:60000 | |||||||||
| Molecular Function | GO:0033265 | choline binding | ISO | J:155856 | |||||||||
| Molecular Function | GO:0004104 | cholinesterase activity | ISO | J:164563 | |||||||||
| Molecular Function | GO:0005518 | collagen binding | ISO | J:164563 | |||||||||
| Molecular Function | GO:0016787 | hydrolase activity | ISO | J:164563 | |||||||||
| Molecular Function | GO:0042802 | identical protein binding | IPI | J:31461 | |||||||||
| Molecular Function | GO:0043236 | laminin binding | ISO | J:164563 | |||||||||
| Molecular Function | GO:0043236 | laminin binding | IPI | J:93292 | |||||||||
| Molecular Function | GO:0005515 | protein binding | IPI | J:157644 | |||||||||
| Molecular Function | GO:0042803 | protein homodimerization activity | ISO | J:164563 | |||||||||
| Molecular Function | GO:0043621 | protein self-association | IPI | J:31461 | |||||||||
| Molecular Function | GO:0017171 | serine hydrolase activity | ISO | J:164563 | |||||||||
| Cellular Component | GO:0030424 | axon | ISO | J:155856 | |||||||||
| Cellular Component | GO:0005604 | basement membrane | IDA | J:23783 | |||||||||
| Cellular Component | GO:0009986 | cell surface | ISO | J:155856 | |||||||||
| Cellular Component | GO:0009986 | cell surface | IDA | J:111571 | |||||||||
| Cellular Component | GO:0005737 | cytoplasm | ISO | J:155856 | |||||||||
| Cellular Component | GO:0030425 | dendrite | ISO | J:155856 | |||||||||
| Cellular Component | GO:0005788 | endoplasmic reticulum lumen | ISO | J:155856 | |||||||||
| Cellular Component | GO:0005576 | extracellular region | ISO | J:164563 | |||||||||
| Cellular Component | GO:0005615 | extracellular space | IBA | J:265628 | |||||||||
| Cellular Component | GO:0005615 | extracellular space | IDA | J:111571 | |||||||||
| Cellular Component | GO:0005615 | extracellular space | IDA | J:31461 | |||||||||
| Cellular Component | GO:0005794 | Golgi apparatus | ISO | J:164563 | |||||||||
| Cellular Component | GO:0005794 | Golgi apparatus | ISO | J:155856 | |||||||||
| Cellular Component | GO:0016020 | membrane | ISO | J:164563 | |||||||||
| Cellular Component | GO:0031594 | neuromuscular junction | ISO | J:155856 | |||||||||
| Cellular Component | GO:0031594 | neuromuscular junction | IDA | J:23783 | |||||||||
| Cellular Component | GO:0043005 | neuron projection | ISO | J:155856 | |||||||||
| Cellular Component | GO:0043025 | neuronal cell body | ISO | J:155856 | |||||||||
| Cellular Component | GO:0005635 | nuclear envelope | ISO | J:155856 | |||||||||
| Cellular Component | GO:0048471 | perinuclear region of cytoplasm | ISO | J:155856 | |||||||||
| Cellular Component | GO:0048471 | perinuclear region of cytoplasm | ISO | J:164563 | |||||||||
| Cellular Component | GO:0005886 | plasma membrane | ISO | J:155856 | |||||||||
| Cellular Component | GO:0005886 | plasma membrane | IBA | J:265628 | |||||||||
| Cellular Component | GO:0005886 | plasma membrane | IDA | J:31461 | |||||||||
| Cellular Component | GO:0045211 | postsynaptic membrane | ISO | J:155856 | |||||||||
| Cellular Component | GO:0042734 | presynaptic membrane | ISO | J:155856 | |||||||||
| Cellular Component | GO:0005791 | rough endoplasmic reticulum | ISO | J:155856 | |||||||||
| Cellular Component | GO:0045202 | synapse | ISO | J:155856 | |||||||||
| Cellular Component | GO:0045202 | synapse | ISO | J:164563 | |||||||||
| Cellular Component | GO:0045202 | synapse | IDA | J:81738 | |||||||||
| Cellular Component | GO:0045202 | synapse | IDA | J:76455 | |||||||||
| Cellular Component | GO:0043083 | synaptic cleft | ISO | J:155856 | |||||||||
| Cellular Component | GO:0043083 | synaptic cleft | ISO | J:155856 | |||||||||
| Biological Process | GO:0006581 | acetylcholine catabolic process | ISO | J:164563 | |||||||||
| Biological Process | GO:0006581 | acetylcholine catabolic process | ISO | J:155856 | |||||||||
| Biological Process | GO:0006581 | acetylcholine catabolic process | IBA | J:265628 | |||||||||
| Biological Process | GO:0006581 | acetylcholine catabolic process | IDA | J:111571 | |||||||||
| Biological Process | GO:0006581 | acetylcholine catabolic process | IDA | J:17788 | |||||||||
| Biological Process | GO:0008291 | acetylcholine metabolic process | ISO | J:155856 | |||||||||
| Biological Process | GO:0095500 | acetylcholine receptor signaling pathway | IMP | J:103439 | |||||||||
| Biological Process | GO:0007155 | cell adhesion | ISO | J:164563 | |||||||||
| Biological Process | GO:0019695 | choline metabolic process | ISO | J:155856 | |||||||||
| Biological Process | GO:0019695 | choline metabolic process | IBA | J:265628 | |||||||||
| Biological Process | GO:0070997 | neuron death | ISO | J:155856 | |||||||||
| Biological Process | GO:0042135 | neurotransmitter catabolic process | IEA | J:60000 | |||||||||
| Biological Process | GO:0050772 | positive regulation of axonogenesis | ISO | J:155856 | |||||||||
| Biological Process | GO:0120162 | positive regulation of cold-induced thermogenesis | IMP | J:140622 | |||||||||
| Biological Process | GO:0050775 | positive regulation of dendrite morphogenesis | ISO | J:155856 | |||||||||
| Biological Process | GO:0031623 | receptor internalization | IMP | J:103439 | |||||||||
| Biological Process | GO:0001919 | regulation of receptor recycling | IMP | J:103439 | |||||||||
| Biological Process | GO:0046677 | response to antibiotic | ISO | J:155856 | |||||||||
| Biological Process | GO:0032868 | response to insulin | ISO | J:155856 | |||||||||
| Biological Process | GO:0060041 | retina development in camera-type eye | IMP | J:101277 | |||||||||
| Biological Process | GO:0007416 | synapse assembly | ISO | J:155856 | |||||||||
Mouse Genome Database (MGD), Gene Expression Database (GXD), Mouse Models of Human Cancer database (MMHCdb) (formerly Mouse Tumor Biology (MTB)), Gene Ontology (GO) |
||
|
Citing These Resources Funding Information Warranty Disclaimer, Privacy Notice, Licensing, & Copyright Send questions and comments to User Support. |
last database update 12/30/2025 MGI 6.24 |
|
|
|
||