About   Help   FAQ
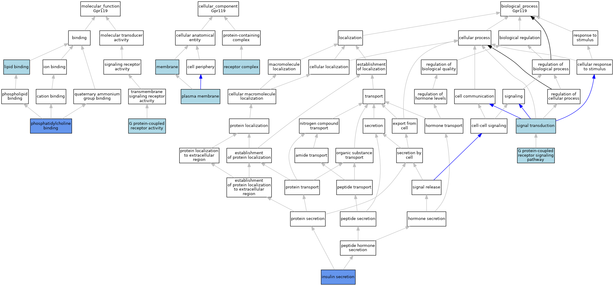
GO Annotations Graph
Symbol
Name
ID
Gpr119
G-protein coupled receptor 119
MGI:2668412

GO annotations  (Text View)    (Tabular View)

A table of the annotations represented in this image is provided below.


Gene Ontology Evidence Code Abbreviations:

Experimental:
EXP
Inferred from experiment
HMP
Inferred from high throughput mutant phenotype
HGI
Inferred from high throughput genetic interaction
HDA
Inferred from high throughput direct assay
HEP
Inferred from high throughput expression pattern
IDA
Inferred from direct assay
IEP
Inferred from expression pattern
IGI
Inferred from genetic interaction
IMP
Inferred from mutant phenotype
IPI
Inferred from physical interaction
Homology:
IAS
Inferred from ancestral sequence
IBA
Inferred from biological aspect of ancestor
IBD
Inferred from biological aspect of descendant
IKR
Inferred from key residues
IMR
Inferred from missing residues
IRD
Inferred from rapid divergence
ISA
Inferred from sequence alignment
ISM
Inferred from sequence model
ISO
Inferred from sequence orthology
ISS
Inferred from sequence or structural similarity
Automated:
IEA
Inferred from electronic annotation
RCA
Reviewed computational analysis
Other:
IC
Inferred by curator
NAS
Non-traceable author statement
ND
No biological data available
TAS
Traceable author statement

CategoryGO IDClassification TermEvidenceReference
Molecular FunctionGO:0004930G protein-coupled receptor activityIEAJ:60000
Molecular FunctionGO:0004930G protein-coupled receptor activityIEAJ:72247
Molecular FunctionGO:0008289lipid bindingIEAJ:60000
Molecular FunctionGO:0031210phosphatidylcholine bindingIBAJ:265628
Molecular FunctionGO:0031210phosphatidylcholine bindingIDAJ:94969
Cellular ComponentGO:0016020membraneIEAJ:60000
Cellular ComponentGO:0016020membraneIEAJ:72247
Cellular ComponentGO:0005886plasma membraneIEAJ:60000
Cellular ComponentGO:0043235receptor complexISOJ:194542
Biological ProcessGO:0007186G protein-coupled receptor signaling pathwayIEAJ:60000
Biological ProcessGO:0007186G protein-coupled receptor signaling pathwayIEAJ:72247
Biological ProcessGO:0030073insulin secretionIDAJ:94969
Biological ProcessGO:0007165signal transductionIEAJ:60000

Contributing Projects:
Mouse Genome Database (MGD), Gene Expression Database (GXD), Mouse Models of Human Cancer database (MMHCdb) (formerly Mouse Tumor Biology (MTB)), Gene Ontology (GO)
Citing These Resources
Funding Information
Warranty Disclaimer, Privacy Notice, Licensing, & Copyright
Send questions and comments to User Support.
last database update
12/30/2025
MGI 6.24
The Jackson Laboratory