About   Help   FAQ
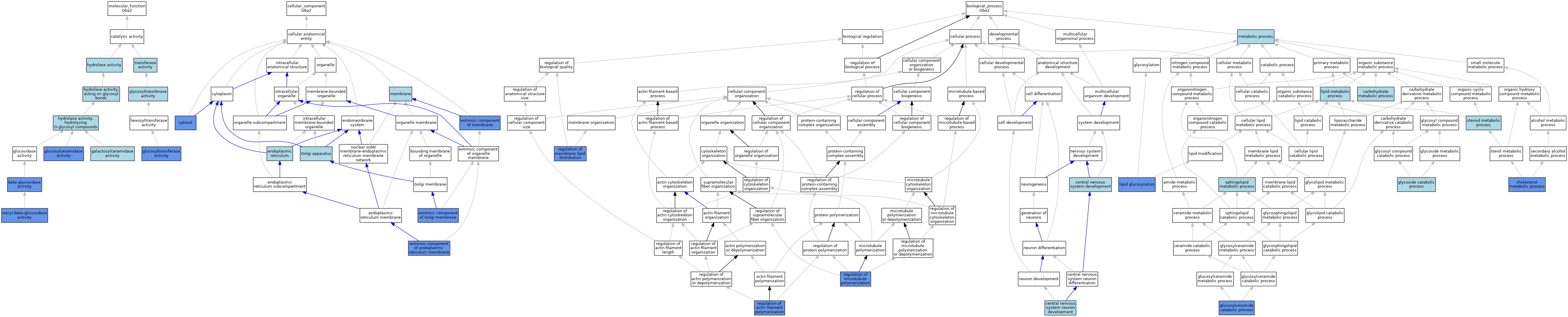
GO Annotations Graph
Symbol
Name
ID
Gba2
glucosidase beta 2
MGI:2654325

GO annotations  (Text View)    (Tabular View)

A table of the annotations represented in this image is provided below.


Gene Ontology Evidence Code Abbreviations:

Experimental:
EXP
Inferred from experiment
HMP
Inferred from high throughput mutant phenotype
HGI
Inferred from high throughput genetic interaction
HDA
Inferred from high throughput direct assay
HEP
Inferred from high throughput expression pattern
IDA
Inferred from direct assay
IEP
Inferred from expression pattern
IGI
Inferred from genetic interaction
IMP
Inferred from mutant phenotype
IPI
Inferred from physical interaction
Homology:
IAS
Inferred from ancestral sequence
IBA
Inferred from biological aspect of ancestor
IBD
Inferred from biological aspect of descendant
IKR
Inferred from key residues
IMR
Inferred from missing residues
IRD
Inferred from rapid divergence
ISA
Inferred from sequence alignment
ISM
Inferred from sequence model
ISO
Inferred from sequence orthology
ISS
Inferred from sequence or structural similarity
Automated:
IEA
Inferred from electronic annotation
RCA
Reviewed computational analysis
Other:
IC
Inferred by curator
NAS
Non-traceable author statement
ND
No biological data available
TAS
Traceable author statement

CategoryGO IDClassification TermEvidenceReference
Molecular FunctionGO:0008422beta-glucosidase activityISOJ:164563
Molecular FunctionGO:0008422beta-glucosidase activityIBAJ:265628
Molecular FunctionGO:0008422beta-glucosidase activityIDAJ:286765
Molecular FunctionGO:0008422beta-glucosidase activityIMPJ:286765
Molecular FunctionGO:0004336galactosylceramidase activityIEAJ:72245
Molecular FunctionGO:0004348glucosylceramidase activityIDAJ:195545
Molecular FunctionGO:0004348glucosylceramidase activityIDAJ:114991
Molecular FunctionGO:0004348glucosylceramidase activityISOJ:164563
Molecular FunctionGO:0004348glucosylceramidase activityIMPJ:286765
Molecular FunctionGO:0004348glucosylceramidase activityIDAJ:286765
Molecular FunctionGO:0046527glucosyltransferase activityIDAJ:114991
Molecular FunctionGO:0046527glucosyltransferase activityIDAJ:231478
Molecular FunctionGO:0016757glycosyltransferase activityIEAJ:60000
Molecular FunctionGO:0016787hydrolase activityIEAJ:60000
Molecular FunctionGO:0016798hydrolase activity, acting on glycosyl bondsIEAJ:60000
Molecular FunctionGO:0004553hydrolase activity, hydrolyzing O-glycosyl compoundsIEAJ:72247
Molecular FunctionGO:0050295steryl-beta-glucosidase activityIDAJ:231478
Molecular FunctionGO:0016740transferase activityIEAJ:60000
Cellular ComponentGO:0005829cytosolIDAJ:195545
Cellular ComponentGO:0005783endoplasmic reticulumIEAJ:60000
Cellular ComponentGO:0042406extrinsic component of endoplasmic reticulum membraneIDAJ:195545
Cellular ComponentGO:0090498extrinsic component of Golgi membraneIDAJ:195545
Cellular ComponentGO:0019898extrinsic component of membraneIDAJ:195545
Cellular ComponentGO:0005794Golgi apparatusIEAJ:60000
Cellular ComponentGO:0016020membraneISOJ:164563
Biological ProcessGO:0005975carbohydrate metabolic processIEAJ:72247
Biological ProcessGO:0007417central nervous system developmentIBAJ:265628
Biological ProcessGO:0021954central nervous system neuron developmentISOJ:164563
Biological ProcessGO:0008203cholesterol metabolic processIMPJ:231478
Biological ProcessGO:0006680glucosylceramide catabolic processISOJ:164563
Biological ProcessGO:0006680glucosylceramide catabolic processIDAJ:195545
Biological ProcessGO:0006680glucosylceramide catabolic processIMPJ:114991
Biological ProcessGO:0016139glycoside catabolic processISOJ:164563
Biological ProcessGO:0030259lipid glycosylationIDAJ:231478
Biological ProcessGO:0006629lipid metabolic processIEAJ:60000
Biological ProcessGO:0008152metabolic processIEAJ:60000
Biological ProcessGO:0030833regulation of actin filament polymerizationIMPJ:224223
Biological ProcessGO:0097035regulation of membrane lipid distributionIMPJ:224223
Biological ProcessGO:0031113regulation of microtubule polymerizationIMPJ:224223
Biological ProcessGO:0006665sphingolipid metabolic processIEAJ:60000
Biological ProcessGO:0008202steroid metabolic processIEAJ:60000

Contributing Projects:
Mouse Genome Database (MGD), Gene Expression Database (GXD), Mouse Models of Human Cancer database (MMHCdb) (formerly Mouse Tumor Biology (MTB)), Gene Ontology (GO)
Citing These Resources
Funding Information
Warranty Disclaimer, Privacy Notice, Licensing, & Copyright
Send questions and comments to User Support.
last database update
12/30/2025
MGI 6.24
The Jackson Laboratory