About   Help   FAQ
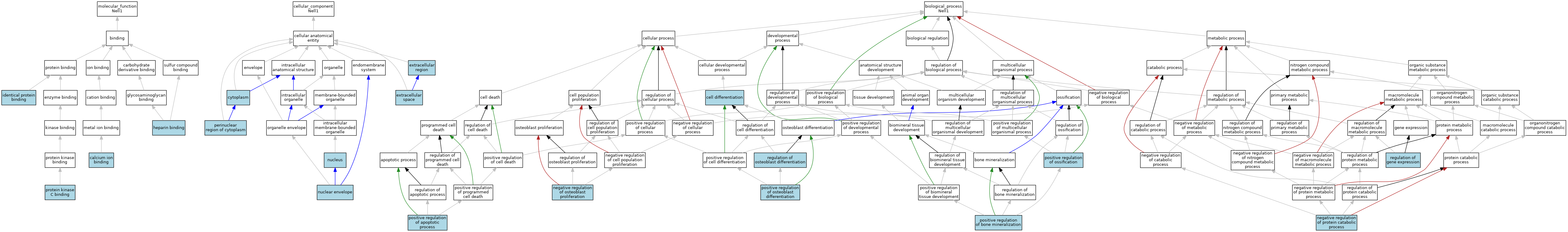
GO Annotations Graph
Symbol
Name
ID
Nell1
NEL-like 1
MGI:2443902

GO annotations  (Text View)    (Tabular View)

A table of the annotations represented in this image is provided below.


Gene Ontology Evidence Code Abbreviations:

Experimental:
EXP
Inferred from experiment
HMP
Inferred from high throughput mutant phenotype
HGI
Inferred from high throughput genetic interaction
HDA
Inferred from high throughput direct assay
HEP
Inferred from high throughput expression pattern
IDA
Inferred from direct assay
IEP
Inferred from expression pattern
IGI
Inferred from genetic interaction
IMP
Inferred from mutant phenotype
IPI
Inferred from physical interaction
Homology:
IAS
Inferred from ancestral sequence
IBA
Inferred from biological aspect of ancestor
IBD
Inferred from biological aspect of descendant
IKR
Inferred from key residues
IMR
Inferred from missing residues
IRD
Inferred from rapid divergence
ISA
Inferred from sequence alignment
ISM
Inferred from sequence model
ISO
Inferred from sequence orthology
ISS
Inferred from sequence or structural similarity
Automated:
IEA
Inferred from electronic annotation
RCA
Reviewed computational analysis
Other:
IC
Inferred by curator
NAS
Non-traceable author statement
ND
No biological data available
TAS
Traceable author statement

CategoryGO IDClassification TermEvidenceReference
Molecular FunctionGO:0005509calcium ion bindingIEAJ:72247
Molecular FunctionGO:0008201heparin bindingISOJ:155856
Molecular FunctionGO:0008201heparin bindingIBAJ:265628
Molecular FunctionGO:0042802identical protein bindingISOJ:155856
Molecular FunctionGO:0005080protein kinase C bindingISOJ:155856
Cellular ComponentGO:0005737cytoplasmISOJ:155856
Cellular ComponentGO:0005737cytoplasmISOJ:164563
Cellular ComponentGO:0005576extracellular regionIEAJ:60000
Cellular ComponentGO:0005615extracellular spaceISOJ:155856
Cellular ComponentGO:0005615extracellular spaceIBAJ:265628
Cellular ComponentGO:0005635nuclear envelopeISOJ:164563
Cellular ComponentGO:0005634nucleusIEAJ:60000
Cellular ComponentGO:0048471perinuclear region of cytoplasmISOJ:164563
Biological ProcessGO:0030154cell differentiationIEAJ:60000
Biological ProcessGO:0033689negative regulation of osteoblast proliferationISOJ:164563
Biological ProcessGO:0042177negative regulation of protein catabolic processISOJ:164563
Biological ProcessGO:0043065positive regulation of apoptotic processISOJ:155856
Biological ProcessGO:0030501positive regulation of bone mineralizationISOJ:164563
Biological ProcessGO:0045778positive regulation of ossificationISOJ:155856
Biological ProcessGO:0045778positive regulation of ossificationIBAJ:265628
Biological ProcessGO:0045669positive regulation of osteoblast differentiationISOJ:164563
Biological ProcessGO:0010468regulation of gene expressionISOJ:164563
Biological ProcessGO:0045667regulation of osteoblast differentiationISOJ:155856
Biological ProcessGO:0045667regulation of osteoblast differentiationIBAJ:265628

Contributing Projects:
Mouse Genome Database (MGD), Gene Expression Database (GXD), Mouse Models of Human Cancer database (MMHCdb) (formerly Mouse Tumor Biology (MTB)), Gene Ontology (GO)
Citing These Resources
Funding Information
Warranty Disclaimer, Privacy Notice, Licensing, & Copyright
Send questions and comments to User Support.
last database update
12/30/2025
MGI 6.24
The Jackson Laboratory