About   Help   FAQ
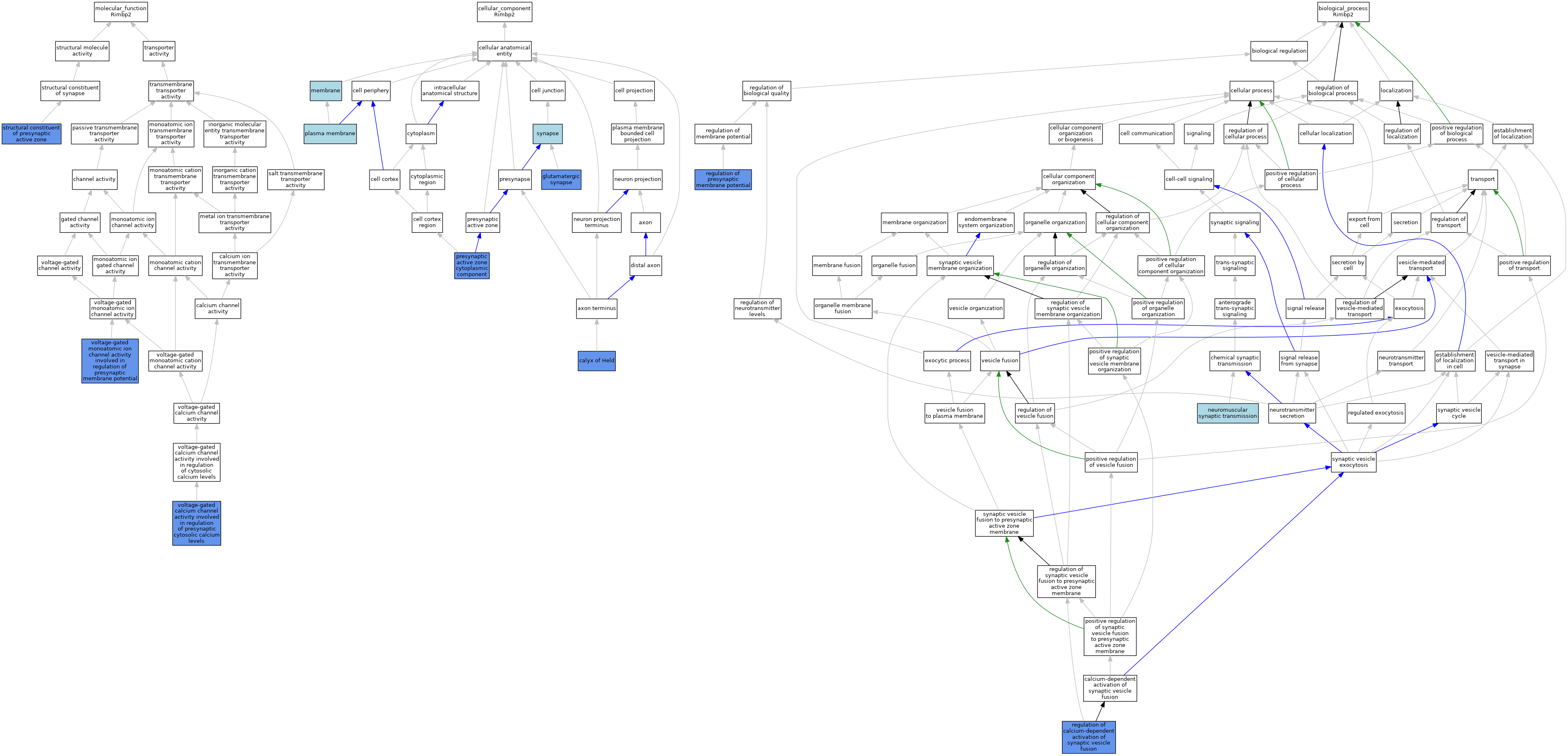
GO Annotations Graph
Symbol
Name
ID
Rimbp2
RIMS binding protein 2
MGI:2443235

GO annotations  (Text View)    (Tabular View)

A table of the annotations represented in this image is provided below.


Gene Ontology Evidence Code Abbreviations:

Experimental:
EXP
Inferred from experiment
HMP
Inferred from high throughput mutant phenotype
HGI
Inferred from high throughput genetic interaction
HDA
Inferred from high throughput direct assay
HEP
Inferred from high throughput expression pattern
IDA
Inferred from direct assay
IEP
Inferred from expression pattern
IGI
Inferred from genetic interaction
IMP
Inferred from mutant phenotype
IPI
Inferred from physical interaction
Homology:
IAS
Inferred from ancestral sequence
IBA
Inferred from biological aspect of ancestor
IBD
Inferred from biological aspect of descendant
IKR
Inferred from key residues
IMR
Inferred from missing residues
IRD
Inferred from rapid divergence
ISA
Inferred from sequence alignment
ISM
Inferred from sequence model
ISO
Inferred from sequence orthology
ISS
Inferred from sequence or structural similarity
Automated:
IEA
Inferred from electronic annotation
RCA
Reviewed computational analysis
Other:
IC
Inferred by curator
NAS
Non-traceable author statement
ND
No biological data available
TAS
Traceable author statement

CategoryGO IDClassification TermEvidenceReference
Molecular FunctionGO:0098882structural constituent of presynaptic active zoneIDAJ:238503
Molecular FunctionGO:0098882structural constituent of presynaptic active zoneIMPJ:238503
Molecular FunctionGO:0098882structural constituent of presynaptic active zoneIDAJ:238503
Molecular FunctionGO:0098882structural constituent of presynaptic active zoneIDAJ:238503
Molecular FunctionGO:0098882structural constituent of presynaptic active zoneIDAJ:238503
Molecular FunctionGO:0099626voltage-gated calcium channel activity involved in regulation of presynaptic cytosolic calcium levelsIDAJ:227659
Molecular FunctionGO:0099626voltage-gated calcium channel activity involved in regulation of presynaptic cytosolic calcium levelsIMPJ:227659
Molecular FunctionGO:0099626voltage-gated calcium channel activity involved in regulation of presynaptic cytosolic calcium levelsIMPJ:227659
Molecular FunctionGO:0099626voltage-gated calcium channel activity involved in regulation of presynaptic cytosolic calcium levelsIDAJ:227659
Molecular FunctionGO:0099626voltage-gated calcium channel activity involved in regulation of presynaptic cytosolic calcium levelsIDAJ:227659
Molecular FunctionGO:0099626voltage-gated calcium channel activity involved in regulation of presynaptic cytosolic calcium levelsIMPJ:227659
Molecular FunctionGO:0099626voltage-gated calcium channel activity involved in regulation of presynaptic cytosolic calcium levelsIDAJ:227659
Molecular FunctionGO:0099626voltage-gated calcium channel activity involved in regulation of presynaptic cytosolic calcium levelsIDAJ:227659
Molecular FunctionGO:0099626voltage-gated calcium channel activity involved in regulation of presynaptic cytosolic calcium levelsIDAJ:227659
Molecular FunctionGO:0099508voltage-gated monoatomic ion channel activity involved in regulation of presynaptic membrane potentialIPIJ:323964
Molecular FunctionGO:0099508voltage-gated monoatomic ion channel activity involved in regulation of presynaptic membrane potentialIDAJ:323964
Molecular FunctionGO:0099508voltage-gated monoatomic ion channel activity involved in regulation of presynaptic membrane potentialIDAJ:323964
Molecular FunctionGO:0099508voltage-gated monoatomic ion channel activity involved in regulation of presynaptic membrane potentialIDAJ:323964
Molecular FunctionGO:0099508voltage-gated monoatomic ion channel activity involved in regulation of presynaptic membrane potentialIPIJ:323964
Molecular FunctionGO:0099508voltage-gated monoatomic ion channel activity involved in regulation of presynaptic membrane potentialIPIJ:323964
Molecular FunctionGO:0099508voltage-gated monoatomic ion channel activity involved in regulation of presynaptic membrane potentialIMPJ:323964
Cellular ComponentGO:0044305calyx of HeldIDAJ:227659
Cellular ComponentGO:0044305calyx of HeldIMPJ:227659
Cellular ComponentGO:0044305calyx of HeldIDAJ:227659
Cellular ComponentGO:0044305calyx of HeldIDAJ:323964
Cellular ComponentGO:0044305calyx of HeldIPIJ:323964
Cellular ComponentGO:0044305calyx of HeldIDAJ:323964
Cellular ComponentGO:0044305calyx of HeldIMPJ:323964
Cellular ComponentGO:0044305calyx of HeldIPIJ:323964
Cellular ComponentGO:0044305calyx of HeldIDAJ:323964
Cellular ComponentGO:0044305calyx of HeldIPIJ:323964
Cellular ComponentGO:0044305calyx of HeldIDAJ:323964
Cellular ComponentGO:0044305calyx of HeldIMPJ:323964
Cellular ComponentGO:0044305calyx of HeldIDAJ:323964
Cellular ComponentGO:0098978glutamatergic synapseIDAJ:238503
Cellular ComponentGO:0098978glutamatergic synapseIDAJ:238503
Cellular ComponentGO:0098978glutamatergic synapseIMPJ:238503
Cellular ComponentGO:0098978glutamatergic synapseIDAJ:238503
Cellular ComponentGO:0098978glutamatergic synapseIDAJ:238503
Cellular ComponentGO:0098978glutamatergic synapseIDAJ:238503
Cellular ComponentGO:0098978glutamatergic synapseIDAJ:238503
Cellular ComponentGO:0098978glutamatergic synapseIMPJ:238503
Cellular ComponentGO:0098978glutamatergic synapseIDAJ:238503
Cellular ComponentGO:0098978glutamatergic synapseIDAJ:238503
Cellular ComponentGO:0098978glutamatergic synapseIDAJ:227659
Cellular ComponentGO:0098978glutamatergic synapseIMPJ:227659
Cellular ComponentGO:0098978glutamatergic synapseIMPJ:227659
Cellular ComponentGO:0098978glutamatergic synapseIDAJ:227659
Cellular ComponentGO:0098978glutamatergic synapseIDAJ:227659
Cellular ComponentGO:0098978glutamatergic synapseIDAJ:227659
Cellular ComponentGO:0016020membraneIEAJ:60000
Cellular ComponentGO:0005886plasma membraneIEAJ:60000
Cellular ComponentGO:0098831presynaptic active zone cytoplasmic componentIDAJ:238503
Cellular ComponentGO:0098831presynaptic active zone cytoplasmic componentIDAJ:238503
Cellular ComponentGO:0098831presynaptic active zone cytoplasmic componentIDAJ:238503
Cellular ComponentGO:0098831presynaptic active zone cytoplasmic componentIDAJ:238503
Cellular ComponentGO:0045202synapseIEAJ:60000
Biological ProcessGO:0007274neuromuscular synaptic transmissionIBAJ:265628
Biological ProcessGO:0150037regulation of calcium-dependent activation of synaptic vesicle fusionIDAJ:238503
Biological ProcessGO:0150037regulation of calcium-dependent activation of synaptic vesicle fusionIDAJ:238503
Biological ProcessGO:0150037regulation of calcium-dependent activation of synaptic vesicle fusionIDAJ:238503
Biological ProcessGO:0150037regulation of calcium-dependent activation of synaptic vesicle fusionIMPJ:238503
Biological ProcessGO:0150037regulation of calcium-dependent activation of synaptic vesicle fusionIDAJ:238503
Biological ProcessGO:0099505regulation of presynaptic membrane potentialIDAJ:323964
Biological ProcessGO:0099505regulation of presynaptic membrane potentialIDAJ:323964
Biological ProcessGO:0099505regulation of presynaptic membrane potentialIMPJ:323964

Contributing Projects:
Mouse Genome Database (MGD), Gene Expression Database (GXD), Mouse Models of Human Cancer database (MMHCdb) (formerly Mouse Tumor Biology (MTB)), Gene Ontology (GO)
Citing These Resources
Funding Information
Warranty Disclaimer, Privacy Notice, Licensing, & Copyright
Send questions and comments to User Support.
last database update
12/30/2025
MGI 6.24
The Jackson Laboratory