About   Help   FAQ
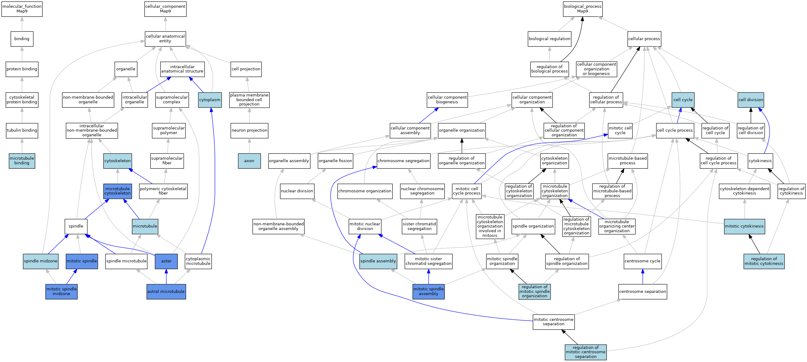
GO Annotations Graph
Symbol
Name
ID
Map9
microtubule-associated protein 9
MGI:2442208

GO annotations  (Text View)    (Tabular View)

A table of the annotations represented in this image is provided below.


Gene Ontology Evidence Code Abbreviations:

Experimental:
EXP
Inferred from experiment
HMP
Inferred from high throughput mutant phenotype
HGI
Inferred from high throughput genetic interaction
HDA
Inferred from high throughput direct assay
HEP
Inferred from high throughput expression pattern
IDA
Inferred from direct assay
IEP
Inferred from expression pattern
IGI
Inferred from genetic interaction
IMP
Inferred from mutant phenotype
IPI
Inferred from physical interaction
Homology:
IAS
Inferred from ancestral sequence
IBA
Inferred from biological aspect of ancestor
IBD
Inferred from biological aspect of descendant
IKR
Inferred from key residues
IMR
Inferred from missing residues
IRD
Inferred from rapid divergence
ISA
Inferred from sequence alignment
ISM
Inferred from sequence model
ISO
Inferred from sequence orthology
ISS
Inferred from sequence or structural similarity
Automated:
IEA
Inferred from electronic annotation
RCA
Reviewed computational analysis
Other:
IC
Inferred by curator
NAS
Non-traceable author statement
ND
No biological data available
TAS
Traceable author statement

CategoryGO IDClassification TermEvidenceReference
Molecular FunctionGO:0008017microtubule bindingISOJ:164563
Molecular FunctionGO:0008017microtubule bindingIBAJ:265628
Cellular ComponentGO:0005818asterIDAJ:141271
Cellular ComponentGO:0005818asterIDAJ:141271
Cellular ComponentGO:0000235astral microtubuleISOJ:164563
Cellular ComponentGO:0000235astral microtubuleIBAJ:265628
Cellular ComponentGO:0000235astral microtubuleIDAJ:141271
Cellular ComponentGO:0000235astral microtubuleIDAJ:141271
Cellular ComponentGO:0030424axonISOJ:155856
Cellular ComponentGO:0005737cytoplasmISOJ:164563
Cellular ComponentGO:0005856cytoskeletonIEAJ:60000
Cellular ComponentGO:0005874microtubuleIEAJ:60000
Cellular ComponentGO:0015630microtubule cytoskeletonIDAJ:141271
Cellular ComponentGO:0072686mitotic spindleISOJ:164563
Cellular ComponentGO:0072686mitotic spindleIDAJ:141271
Cellular ComponentGO:0072686mitotic spindleIDAJ:141271
Cellular ComponentGO:1990023mitotic spindle midzoneIDAJ:141271
Cellular ComponentGO:1990023mitotic spindle midzoneIDAJ:141271
Cellular ComponentGO:1990023mitotic spindle midzoneIDAJ:141271
Cellular ComponentGO:0051233spindle midzoneISOJ:164563
Biological ProcessGO:0007049cell cycleIEAJ:60000
Biological ProcessGO:0051301cell divisionIEAJ:60000
Biological ProcessGO:0000281mitotic cytokinesisIEAJ:72247
Biological ProcessGO:0090307mitotic spindle assemblyISOJ:164563
Biological ProcessGO:0090307mitotic spindle assemblyIBAJ:265628
Biological ProcessGO:0090307mitotic spindle assemblyIDAJ:141271
Biological ProcessGO:0046602regulation of mitotic centrosome separationISOJ:164563
Biological ProcessGO:1902412regulation of mitotic cytokinesisISOJ:164563
Biological ProcessGO:1902412regulation of mitotic cytokinesisIBAJ:265628
Biological ProcessGO:0060236regulation of mitotic spindle organizationISOJ:164563
Biological ProcessGO:0051225spindle assemblyIEAJ:72247

Contributing Projects:
Mouse Genome Database (MGD), Gene Expression Database (GXD), Mouse Models of Human Cancer database (MMHCdb) (formerly Mouse Tumor Biology (MTB)), Gene Ontology (GO)
Citing These Resources
Funding Information
Warranty Disclaimer, Privacy Notice, Licensing, & Copyright
Send questions and comments to User Support.
last database update
12/30/2025
MGI 6.24
The Jackson Laboratory