About   Help   FAQ
GO Annotations Graph
Symbol
Name
ID
Itga11
integrin alpha 11
MGI:2442114

GO annotations  (Text View)    (Tabular View)

A table of the annotations represented in this image is provided below.


Gene Ontology Evidence Code Abbreviations:

Experimental:
EXP
Inferred from experiment
HMP
Inferred from high throughput mutant phenotype
HGI
Inferred from high throughput genetic interaction
HDA
Inferred from high throughput direct assay
HEP
Inferred from high throughput expression pattern
IDA
Inferred from direct assay
IEP
Inferred from expression pattern
IGI
Inferred from genetic interaction
IMP
Inferred from mutant phenotype
IPI
Inferred from physical interaction
Homology:
IAS
Inferred from ancestral sequence
IBA
Inferred from biological aspect of ancestor
IBD
Inferred from biological aspect of descendant
IKR
Inferred from key residues
IMR
Inferred from missing residues
IRD
Inferred from rapid divergence
ISA
Inferred from sequence alignment
ISM
Inferred from sequence model
ISO
Inferred from sequence orthology
ISS
Inferred from sequence or structural similarity
Automated:
IEA
Inferred from electronic annotation
RCA
Reviewed computational analysis
Other:
IC
Inferred by curator
NAS
Non-traceable author statement
ND
No biological data available
TAS
Traceable author statement

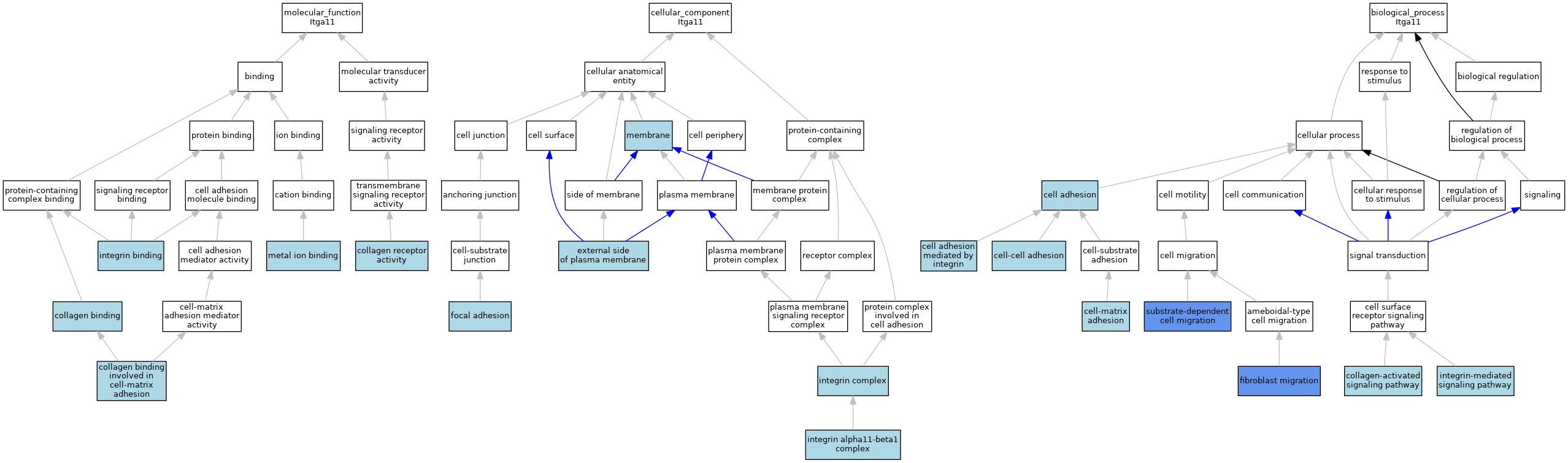
CategoryGO IDClassification TermEvidenceReference
Molecular FunctionGO:0005518collagen bindingISOJ:164563
Molecular FunctionGO:0098639collagen binding involved in cell-matrix adhesionISOJ:164563
Molecular FunctionGO:0038064collagen receptor activityISOJ:164563
Molecular FunctionGO:0005178integrin bindingIBAJ:265628
Molecular FunctionGO:0046872metal ion bindingIEAJ:60000
Cellular ComponentGO:0009897external side of plasma membraneIBAJ:265628
Cellular ComponentGO:0005925focal adhesionISOJ:164563
Cellular ComponentGO:0034681integrin alpha11-beta1 complexISOJ:164563
Cellular ComponentGO:0008305integrin complexIBAJ:265628
Cellular ComponentGO:0016020membraneIEAJ:60000
Biological ProcessGO:0007155cell adhesionIEAJ:72247
Biological ProcessGO:0007155cell adhesionIEAJ:60000
Biological ProcessGO:0033627cell adhesion mediated by integrinISOJ:164563
Biological ProcessGO:0033627cell adhesion mediated by integrinIBAJ:265628
Biological ProcessGO:0098609cell-cell adhesionIBAJ:265628
Biological ProcessGO:0007160cell-matrix adhesionISOJ:164563
Biological ProcessGO:0007160cell-matrix adhesionIBAJ:265628
Biological ProcessGO:0038065collagen-activated signaling pathwayISOJ:164563
Biological ProcessGO:0010761fibroblast migrationICJ:92200
Biological ProcessGO:0010761fibroblast migrationIMPJ:92200
Biological ProcessGO:0007229integrin-mediated signaling pathwayISOJ:164563
Biological ProcessGO:0007229integrin-mediated signaling pathwayIBAJ:265628
Biological ProcessGO:0006929substrate-dependent cell migrationISOJ:164563
Biological ProcessGO:0006929substrate-dependent cell migrationIMPJ:92200

Contributing Projects:
Mouse Genome Database (MGD), Gene Expression Database (GXD), Mouse Models of Human Cancer database (MMHCdb) (formerly Mouse Tumor Biology (MTB)), Gene Ontology (GO)
Citing These Resources
Funding Information
Warranty Disclaimer, Privacy Notice, Licensing, & Copyright
Send questions and comments to User Support.
last database update
12/30/2025
MGI 6.24
The Jackson Laboratory