About   Help   FAQ
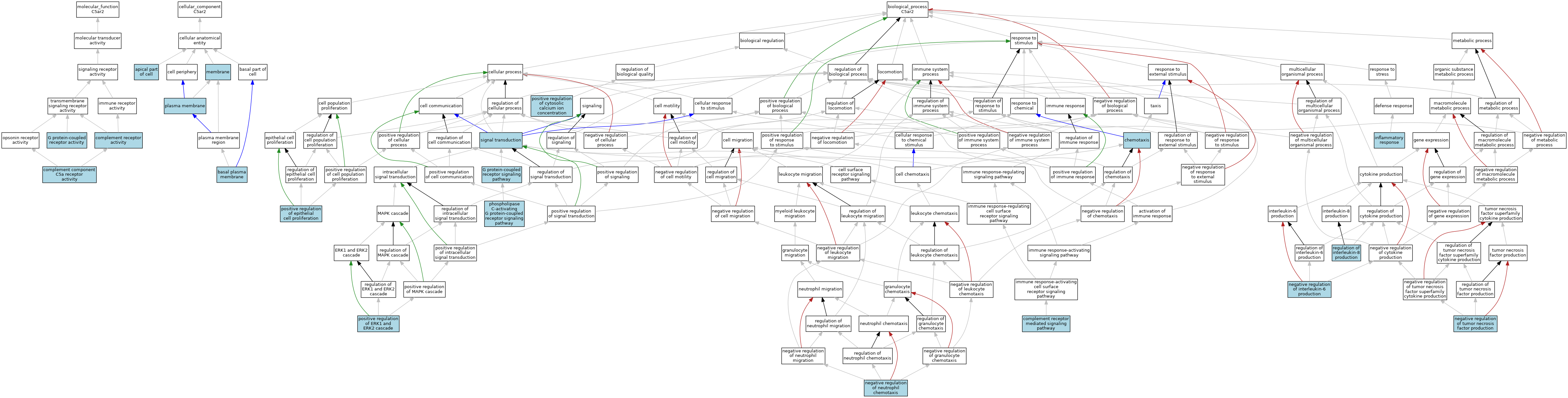
GO Annotations Graph
Symbol
Name
ID
C5ar2
complement component 5a receptor 2
MGI:2442013

GO annotations  (Text View)    (Tabular View)

A table of the annotations represented in this image is provided below.


Gene Ontology Evidence Code Abbreviations:

Experimental:
EXP
Inferred from experiment
HMP
Inferred from high throughput mutant phenotype
HGI
Inferred from high throughput genetic interaction
HDA
Inferred from high throughput direct assay
HEP
Inferred from high throughput expression pattern
IDA
Inferred from direct assay
IEP
Inferred from expression pattern
IGI
Inferred from genetic interaction
IMP
Inferred from mutant phenotype
IPI
Inferred from physical interaction
Homology:
IAS
Inferred from ancestral sequence
IBA
Inferred from biological aspect of ancestor
IBD
Inferred from biological aspect of descendant
IKR
Inferred from key residues
IMR
Inferred from missing residues
IRD
Inferred from rapid divergence
ISA
Inferred from sequence alignment
ISM
Inferred from sequence model
ISO
Inferred from sequence orthology
ISS
Inferred from sequence or structural similarity
Automated:
IEA
Inferred from electronic annotation
RCA
Reviewed computational analysis
Other:
IC
Inferred by curator
NAS
Non-traceable author statement
ND
No biological data available
TAS
Traceable author statement

CategoryGO IDClassification TermEvidenceReference
Molecular FunctionGO:0004878complement component C5a receptor activityIBAJ:265628
Molecular FunctionGO:0004875complement receptor activityIEAJ:72247
Molecular FunctionGO:0004930G protein-coupled receptor activityIBAJ:265628
Cellular ComponentGO:0045177apical part of cellISOJ:164563
Cellular ComponentGO:0009925basal plasma membraneISOJ:164563
Cellular ComponentGO:0016020membraneIEAJ:72247
Cellular ComponentGO:0016020membraneIEAJ:60000
Cellular ComponentGO:0005886plasma membraneIBAJ:265628
Biological ProcessGO:0006935chemotaxisIEAJ:72247
Biological ProcessGO:0002430complement receptor mediated signaling pathwayIBAJ:265628
Biological ProcessGO:0007186G protein-coupled receptor signaling pathwayIEAJ:72247
Biological ProcessGO:0007186G protein-coupled receptor signaling pathwayIEAJ:60000
Biological ProcessGO:0006954inflammatory responseIBAJ:265628
Biological ProcessGO:0032715negative regulation of interleukin-6 productionISOJ:164563
Biological ProcessGO:0090024negative regulation of neutrophil chemotaxisISOJ:164563
Biological ProcessGO:0032720negative regulation of tumor necrosis factor productionISOJ:164563
Biological ProcessGO:0007200phospholipase C-activating G protein-coupled receptor signaling pathwayIBAJ:265628
Biological ProcessGO:0007204positive regulation of cytosolic calcium ion concentrationIBAJ:265628
Biological ProcessGO:0050679positive regulation of epithelial cell proliferationIEAJ:72247
Biological ProcessGO:0070374positive regulation of ERK1 and ERK2 cascadeIEAJ:72247
Biological ProcessGO:0032677regulation of interleukin-8 productionISOJ:164563
Biological ProcessGO:0007165signal transductionIEAJ:60000

Contributing Projects:
Mouse Genome Database (MGD), Gene Expression Database (GXD), Mouse Models of Human Cancer database (MMHCdb) (formerly Mouse Tumor Biology (MTB)), Gene Ontology (GO)
Citing These Resources
Funding Information
Warranty Disclaimer, Privacy Notice, Licensing, & Copyright
Send questions and comments to User Support.
last database update
10/07/2025
MGI 6.24
The Jackson Laboratory