About   Help   FAQ
GO Annotations Graph
Symbol
Name
ID
Otop1
otopetrin 1
MGI:2388363

GO annotations  (Text View)    (Tabular View)

A table of the annotations represented in this image is provided below.


Gene Ontology Evidence Code Abbreviations:

Experimental:
EXP
Inferred from experiment
HMP
Inferred from high throughput mutant phenotype
HGI
Inferred from high throughput genetic interaction
HDA
Inferred from high throughput direct assay
HEP
Inferred from high throughput expression pattern
IDA
Inferred from direct assay
IEP
Inferred from expression pattern
IGI
Inferred from genetic interaction
IMP
Inferred from mutant phenotype
IPI
Inferred from physical interaction
Homology:
IAS
Inferred from ancestral sequence
IBA
Inferred from biological aspect of ancestor
IBD
Inferred from biological aspect of descendant
IKR
Inferred from key residues
IMR
Inferred from missing residues
IRD
Inferred from rapid divergence
ISA
Inferred from sequence alignment
ISM
Inferred from sequence model
ISO
Inferred from sequence orthology
ISS
Inferred from sequence or structural similarity
Automated:
IEA
Inferred from electronic annotation
RCA
Reviewed computational analysis
Other:
IC
Inferred by curator
NAS
Non-traceable author statement
ND
No biological data available
TAS
Traceable author statement

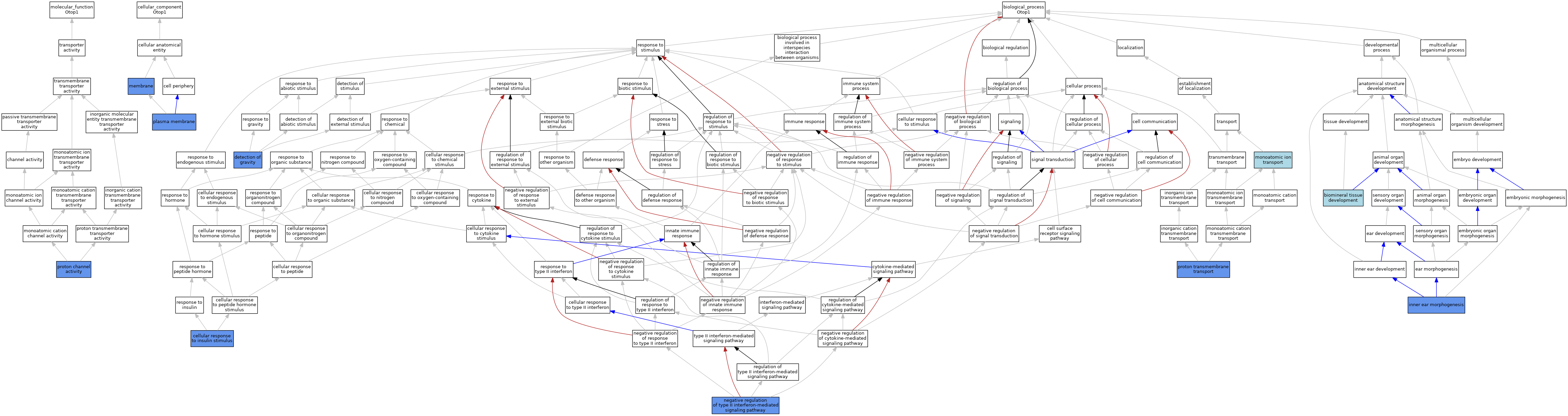
CategoryGO IDClassification TermEvidenceReference
Molecular FunctionGO:0015252proton channel activityIDAJ:259123
Molecular FunctionGO:0015252proton channel activityISOJ:164563
Molecular FunctionGO:0015252proton channel activityTASReactome:R-MMU-9729538
Molecular FunctionGO:0015252proton channel activityIBAJ:265628
Cellular ComponentGO:0016020membraneIDAJ:82639
Cellular ComponentGO:0005886plasma membraneIDAJ:259123
Cellular ComponentGO:0005886plasma membraneTASReactome:R-MMU-9729538
Biological ProcessGO:0031214biomineral tissue developmentIEAJ:60000
Biological ProcessGO:0032869cellular response to insulin stimulusIMPJ:229138
Biological ProcessGO:0009590detection of gravityIMPJ:82639
Biological ProcessGO:0009590detection of gravityIMPJ:82639
Biological ProcessGO:0042472inner ear morphogenesisIBAJ:265628
Biological ProcessGO:0042472inner ear morphogenesisIMPJ:82639
Biological ProcessGO:0042472inner ear morphogenesisIMPJ:82639
Biological ProcessGO:0006811monoatomic ion transportIEAJ:60000
Biological ProcessGO:0060336negative regulation of type II interferon-mediated signaling pathwayIMPJ:229138
Biological ProcessGO:1902600proton transmembrane transportIDAJ:259123
Biological ProcessGO:1902600proton transmembrane transportISOJ:164563
Biological ProcessGO:1902600proton transmembrane transportIBAJ:265628

Contributing Projects:
Mouse Genome Database (MGD), Gene Expression Database (GXD), Mouse Models of Human Cancer database (MMHCdb) (formerly Mouse Tumor Biology (MTB)), Gene Ontology (GO)
Citing These Resources
Funding Information
Warranty Disclaimer, Privacy Notice, Licensing, & Copyright
Send questions and comments to User Support.
last database update
12/30/2025
MGI 6.24
The Jackson Laboratory