About   Help   FAQ
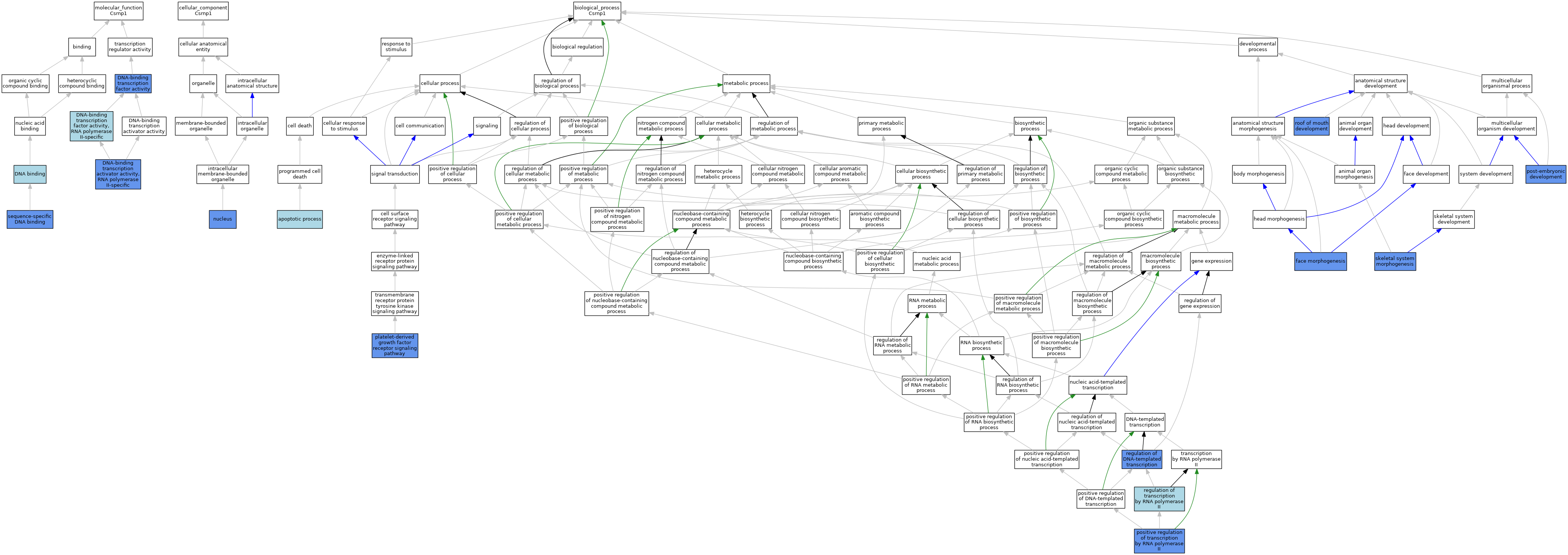
GO Annotations Graph
Symbol
Name
ID
Csrnp1
cysteine-serine-rich nuclear protein 1
MGI:2387989

GO annotations  (Text View)    (Tabular View)

A table of the annotations represented in this image is provided below.


Gene Ontology Evidence Code Abbreviations:

Experimental:
EXP
Inferred from experiment
HMP
Inferred from high throughput mutant phenotype
HGI
Inferred from high throughput genetic interaction
HDA
Inferred from high throughput direct assay
HEP
Inferred from high throughput expression pattern
IDA
Inferred from direct assay
IEP
Inferred from expression pattern
IGI
Inferred from genetic interaction
IMP
Inferred from mutant phenotype
IPI
Inferred from physical interaction
Homology:
IAS
Inferred from ancestral sequence
IBA
Inferred from biological aspect of ancestor
IBD
Inferred from biological aspect of descendant
IKR
Inferred from key residues
IMR
Inferred from missing residues
IRD
Inferred from rapid divergence
ISA
Inferred from sequence alignment
ISM
Inferred from sequence model
ISO
Inferred from sequence orthology
ISS
Inferred from sequence or structural similarity
Automated:
IEA
Inferred from electronic annotation
RCA
Reviewed computational analysis
Other:
IC
Inferred by curator
NAS
Non-traceable author statement
ND
No biological data available
TAS
Traceable author statement

CategoryGO IDClassification TermEvidenceReference
Molecular FunctionGO:0003677DNA bindingIEAJ:60000
Molecular FunctionGO:0001228DNA-binding transcription activator activity, RNA polymerase II-specificIDAJ:129366
Molecular FunctionGO:0003700DNA-binding transcription factor activityIDAJ:129366
Molecular FunctionGO:0000981DNA-binding transcription factor activity, RNA polymerase II-specificIBAJ:265628
Molecular FunctionGO:0043565sequence-specific DNA bindingIDAJ:129366
Molecular FunctionGO:0043565sequence-specific DNA bindingIBAJ:265628
Cellular ComponentGO:0005634nucleusIDAJ:129366
Cellular ComponentGO:0005634nucleusIBAJ:265628
Biological ProcessGO:0006915apoptotic processIEAJ:60000
Biological ProcessGO:0060325face morphogenesisIMPJ:117491
Biological ProcessGO:0048008platelet-derived growth factor receptor signaling pathwayIMPJ:117491
Biological ProcessGO:0045944positive regulation of transcription by RNA polymerase IIIDAJ:129366
Biological ProcessGO:0009791post-embryonic developmentIMPJ:117491
Biological ProcessGO:0006355regulation of DNA-templated transcriptionIMPJ:117491
Biological ProcessGO:0006357regulation of transcription by RNA polymerase IIIBAJ:265628
Biological ProcessGO:0060021roof of mouth developmentIMPJ:117491
Biological ProcessGO:0048705skeletal system morphogenesisIMPJ:117491

Contributing Projects:
Mouse Genome Database (MGD), Gene Expression Database (GXD), Mouse Models of Human Cancer database (MMHCdb) (formerly Mouse Tumor Biology (MTB)), Gene Ontology (GO)
Citing These Resources
Funding Information
Warranty Disclaimer, Privacy Notice, Licensing, & Copyright
Send questions and comments to User Support.
last database update
12/30/2025
MGI 6.24
The Jackson Laboratory