About   Help   FAQ
GO Annotations Graph
Symbol
Name
ID
Snx17
sorting nexin 17
MGI:2387801

GO annotations  (Text View)    (Tabular View)

A table of the annotations represented in this image is provided below.


Gene Ontology Evidence Code Abbreviations:

Experimental:
EXP
Inferred from experiment
HMP
Inferred from high throughput mutant phenotype
HGI
Inferred from high throughput genetic interaction
HDA
Inferred from high throughput direct assay
HEP
Inferred from high throughput expression pattern
IDA
Inferred from direct assay
IEP
Inferred from expression pattern
IGI
Inferred from genetic interaction
IMP
Inferred from mutant phenotype
IPI
Inferred from physical interaction
Homology:
IAS
Inferred from ancestral sequence
IBA
Inferred from biological aspect of ancestor
IBD
Inferred from biological aspect of descendant
IKR
Inferred from key residues
IMR
Inferred from missing residues
IRD
Inferred from rapid divergence
ISA
Inferred from sequence alignment
ISM
Inferred from sequence model
ISO
Inferred from sequence orthology
ISS
Inferred from sequence or structural similarity
Automated:
IEA
Inferred from electronic annotation
RCA
Reviewed computational analysis
Other:
IC
Inferred by curator
NAS
Non-traceable author statement
ND
No biological data available
TAS
Traceable author statement

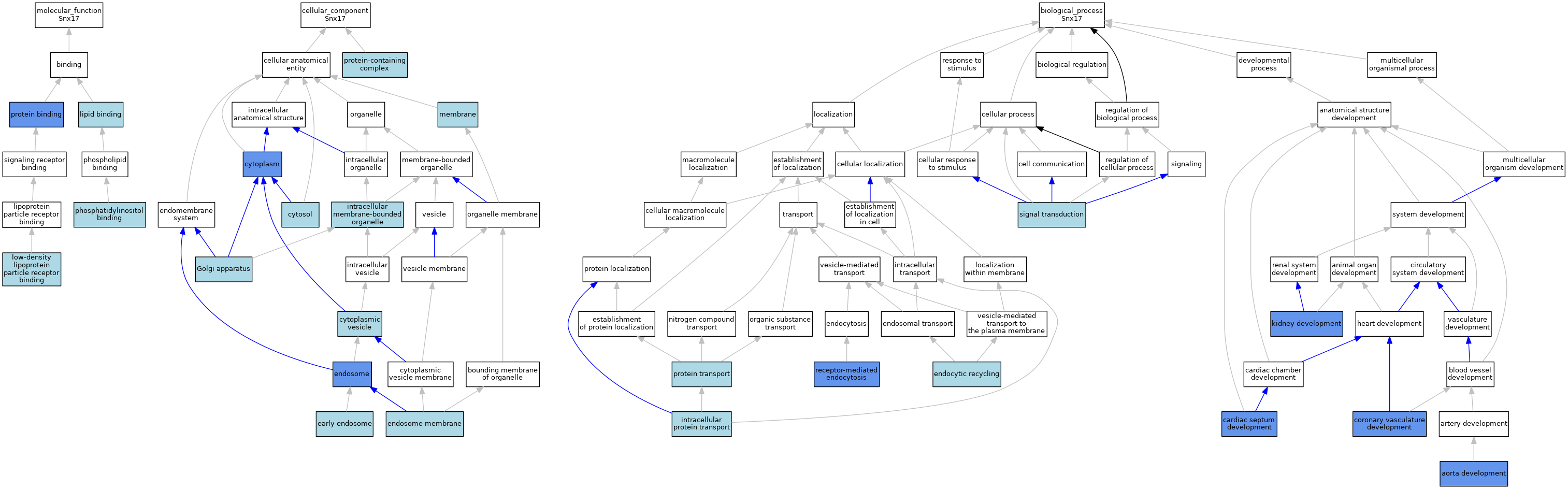
CategoryGO IDClassification TermEvidenceReference
Molecular FunctionGO:0008289lipid bindingIEAJ:60000
Molecular FunctionGO:0050750low-density lipoprotein particle receptor bindingISOJ:164563
Molecular FunctionGO:0035091phosphatidylinositol bindingISOJ:164563
Molecular FunctionGO:0035091phosphatidylinositol bindingIBAJ:265628
Molecular FunctionGO:0005515protein bindingIPIJ:78545
Molecular FunctionGO:0005515protein bindingIPIJ:78545
Cellular ComponentGO:0005737cytoplasmIDAJ:78545
Cellular ComponentGO:0031410cytoplasmic vesicleISOJ:164563
Cellular ComponentGO:0005829cytosolISOJ:164563
Cellular ComponentGO:0005769early endosomeISOJ:164563
Cellular ComponentGO:0005769early endosomeIBAJ:265628
Cellular ComponentGO:0005768endosomeISOJ:164563
Cellular ComponentGO:0005768endosomeIPIJ:78545
Cellular ComponentGO:0005768endosomeISOJ:194542
Cellular ComponentGO:0010008endosome membraneISOJ:194542
Cellular ComponentGO:0005794Golgi apparatusISOJ:164563
Cellular ComponentGO:0043231intracellular membrane-bounded organelleISOJ:164563
Cellular ComponentGO:0016020membraneIEAJ:60000
Cellular ComponentGO:0032991protein-containing complexISOJ:194542
Biological ProcessGO:0035904aorta developmentIMPJ:222159
Biological ProcessGO:0003279cardiac septum developmentIMPJ:222159
Biological ProcessGO:0060976coronary vasculature developmentIMPJ:222159
Biological ProcessGO:0032456endocytic recyclingISOJ:164563
Biological ProcessGO:0006886intracellular protein transportIBAJ:265628
Biological ProcessGO:0001822kidney developmentIMPJ:231949
Biological ProcessGO:0015031protein transportIEAJ:60000
Biological ProcessGO:0006898receptor-mediated endocytosisIDAJ:78545
Biological ProcessGO:0007165signal transductionIEAJ:72247

Contributing Projects:
Mouse Genome Database (MGD), Gene Expression Database (GXD), Mouse Models of Human Cancer database (MMHCdb) (formerly Mouse Tumor Biology (MTB)), Gene Ontology (GO)
Citing These Resources
Funding Information
Warranty Disclaimer, Privacy Notice, Licensing, & Copyright
Send questions and comments to User Support.
last database update
12/30/2025
MGI 6.24
The Jackson Laboratory