|
Symbol Name ID |
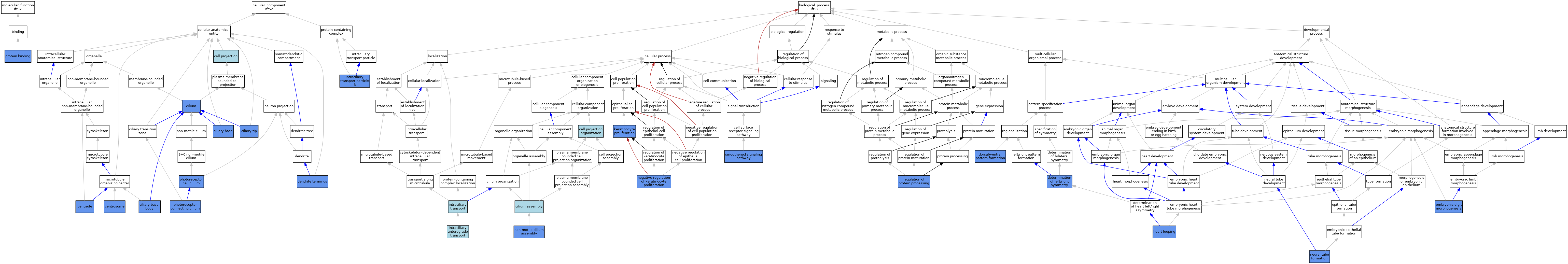
Ift52
intraflagellar transport 52 MGI:2387217 |
| Category | GO ID | Classification Term | Evidence | Reference | |||||||||
|---|---|---|---|---|---|---|---|---|---|---|---|---|---|
| Molecular Function | GO:0005515 | protein binding | IPI | J:200495 | |||||||||
| Cellular Component | GO:0042995 | cell projection | IEA | J:60000 | |||||||||
| Cellular Component | GO:0005814 | centriole | IBA | J:265628 | |||||||||
| Cellular Component | GO:0005814 | centriole | IDA | J:206657 | |||||||||
| Cellular Component | GO:0005813 | centrosome | IDA | J:154656 | |||||||||
| Cellular Component | GO:0036064 | ciliary basal body | IDA | J:264617 | |||||||||
| Cellular Component | GO:0036064 | ciliary basal body | ISO | J:193954 | |||||||||
| Cellular Component | GO:0097546 | ciliary base | ISO | J:164563 | |||||||||
| Cellular Component | GO:0097546 | ciliary base | IDA | J:114585 | |||||||||
| Cellular Component | GO:0097542 | ciliary tip | IDA | J:114585 | |||||||||
| Cellular Component | GO:0005929 | cilium | NAS | J:234200 | |||||||||
| Cellular Component | GO:0005929 | cilium | TAS | Reactome:R-MMU-5617824 | |||||||||
| Cellular Component | GO:0005929 | cilium | IBA | J:265628 | |||||||||
| Cellular Component | GO:0005929 | cilium | IDA | J:206657 | |||||||||
| Cellular Component | GO:0005929 | cilium | IDA | J:154656 | |||||||||
| Cellular Component | GO:0044292 | dendrite terminus | IDA | J:161660 | |||||||||
| Cellular Component | GO:0044292 | dendrite terminus | IDA | J:161660 | |||||||||
| Cellular Component | GO:0030992 | intraciliary transport particle B | IDA | J:215956 | |||||||||
| Cellular Component | GO:0030992 | intraciliary transport particle B | ISO | J:164563 | |||||||||
| Cellular Component | GO:0030992 | intraciliary transport particle B | IDA | J:217382 | |||||||||
| Cellular Component | GO:0030992 | intraciliary transport particle B | IBA | J:265628 | |||||||||
| Cellular Component | GO:0030992 | intraciliary transport particle B | IDA | J:154656 | |||||||||
| Cellular Component | GO:0030992 | intraciliary transport particle B | IDA | J:203626 | |||||||||
| Cellular Component | GO:0030992 | intraciliary transport particle B | IDA | J:86875 | |||||||||
| Cellular Component | GO:0030992 | intraciliary transport particle B | IDA | J:86875 | |||||||||
| Cellular Component | GO:0030992 | intraciliary transport particle B | IDA | J:86875 | |||||||||
| Cellular Component | GO:0097733 | photoreceptor cell cilium | IDA | J:264617 | |||||||||
| Cellular Component | GO:0032391 | photoreceptor connecting cilium | ISO | J:164563 | |||||||||
| Cellular Component | GO:0032391 | photoreceptor connecting cilium | IDA | J:161660 | |||||||||
| Biological Process | GO:0030030 | cell projection organization | IEA | J:60000 | |||||||||
| Biological Process | GO:0060271 | cilium assembly | ISO | J:164563 | |||||||||
| Biological Process | GO:0060271 | cilium assembly | NAS | J:234200 | |||||||||
| Biological Process | GO:0060271 | cilium assembly | IBA | J:265628 | |||||||||
| Biological Process | GO:0007368 | determination of left/right symmetry | IMP | J:98800 | |||||||||
| Biological Process | GO:0009953 | dorsal/ventral pattern formation | IMP | J:98800 | |||||||||
| Biological Process | GO:0042733 | embryonic digit morphogenesis | IMP | J:98800 | |||||||||
| Biological Process | GO:0001947 | heart looping | IMP | J:98800 | |||||||||
| Biological Process | GO:0035720 | intraciliary anterograde transport | NAS | J:234200 | |||||||||
| Biological Process | GO:0035720 | intraciliary anterograde transport | ISO | J:164563 | |||||||||
| Biological Process | GO:0042073 | intraciliary transport | IBA | J:265628 | |||||||||
| Biological Process | GO:0042073 | intraciliary transport | IC | J:154656 | |||||||||
| Biological Process | GO:0043616 | keratinocyte proliferation | IMP | J:173367 | |||||||||
| Biological Process | GO:0010839 | negative regulation of keratinocyte proliferation | IMP | J:173367 | |||||||||
| Biological Process | GO:0001841 | neural tube formation | IMP | J:98800 | |||||||||
| Biological Process | GO:1905515 | non-motile cilium assembly | IMP | J:173367 | |||||||||
| Biological Process | GO:0070613 | regulation of protein processing | IMP | J:98800 | |||||||||
| Biological Process | GO:0007224 | smoothened signaling pathway | IMP | J:98800 | |||||||||
Mouse Genome Database (MGD), Gene Expression Database (GXD), Mouse Models of Human Cancer database (MMHCdb) (formerly Mouse Tumor Biology (MTB)), Gene Ontology (GO) |
||
|
Citing These Resources Funding Information Warranty Disclaimer, Privacy Notice, Licensing, & Copyright Send questions and comments to User Support. |
last database update 12/30/2025 MGI 6.24 |
|
|
|
||