About   Help   FAQ
GO Annotations Graph
Symbol
Name
ID
Slc26a7
solute carrier family 26, member 7
MGI:2384791

GO annotations  (Text View)    (Tabular View)

A table of the annotations represented in this image is provided below.


Gene Ontology Evidence Code Abbreviations:

Experimental:
EXP
Inferred from experiment
HMP
Inferred from high throughput mutant phenotype
HGI
Inferred from high throughput genetic interaction
HDA
Inferred from high throughput direct assay
HEP
Inferred from high throughput expression pattern
IDA
Inferred from direct assay
IEP
Inferred from expression pattern
IGI
Inferred from genetic interaction
IMP
Inferred from mutant phenotype
IPI
Inferred from physical interaction
Homology:
IAS
Inferred from ancestral sequence
IBA
Inferred from biological aspect of ancestor
IBD
Inferred from biological aspect of descendant
IKR
Inferred from key residues
IMR
Inferred from missing residues
IRD
Inferred from rapid divergence
ISA
Inferred from sequence alignment
ISM
Inferred from sequence model
ISO
Inferred from sequence orthology
ISS
Inferred from sequence or structural similarity
Automated:
IEA
Inferred from electronic annotation
RCA
Reviewed computational analysis
Other:
IC
Inferred by curator
NAS
Non-traceable author statement
ND
No biological data available
TAS
Traceable author statement

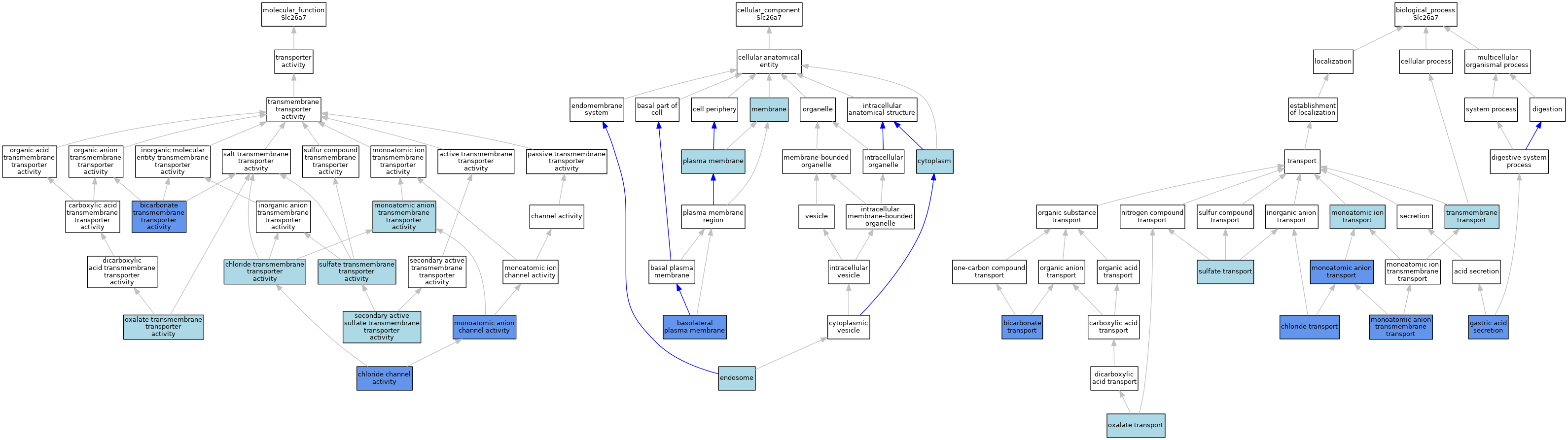
CategoryGO IDClassification TermEvidenceReference
Molecular FunctionGO:0015106bicarbonate transmembrane transporter activityIMPJ:131477
Molecular FunctionGO:0015106bicarbonate transmembrane transporter activityIBAJ:265628
Molecular FunctionGO:0005254chloride channel activityISOJ:164563
Molecular FunctionGO:0005254chloride channel activityIDAJ:97085
Molecular FunctionGO:0015108chloride transmembrane transporter activityIBAJ:265628
Molecular FunctionGO:0005253monoatomic anion channel activityIMPJ:97085
Molecular FunctionGO:0008509monoatomic anion transmembrane transporter activityIEAJ:72247
Molecular FunctionGO:0019531oxalate transmembrane transporter activityISOJ:164563
Molecular FunctionGO:0019531oxalate transmembrane transporter activityIBAJ:265628
Molecular FunctionGO:0008271secondary active sulfate transmembrane transporter activityIEAJ:72247
Molecular FunctionGO:0015116sulfate transmembrane transporter activityISOJ:164563
Molecular FunctionGO:0015116sulfate transmembrane transporter activityIBAJ:265628
Cellular ComponentGO:0016323basolateral plasma membraneISOJ:155856
Cellular ComponentGO:0016323basolateral plasma membraneISOJ:164563
Cellular ComponentGO:0016323basolateral plasma membraneIDAJ:131477
Cellular ComponentGO:0016323basolateral plasma membraneIBAJ:265628
Cellular ComponentGO:0005737cytoplasmISOJ:164563
Cellular ComponentGO:0005768endosomeISOJ:164563
Cellular ComponentGO:0016020membraneICJ:97085
Cellular ComponentGO:0005886plasma membraneIEAJ:60000
Biological ProcessGO:0015701bicarbonate transportIMPJ:131477
Biological ProcessGO:0006821chloride transportISOJ:164563
Biological ProcessGO:0006821chloride transportIDAJ:97085
Biological ProcessGO:0001696gastric acid secretionIDAJ:131477
Biological ProcessGO:0098656monoatomic anion transmembrane transportIMPJ:97085
Biological ProcessGO:0006820monoatomic anion transportISOJ:164563
Biological ProcessGO:0006820monoatomic anion transportIMPJ:97085
Biological ProcessGO:0006811monoatomic ion transportIEAJ:60000
Biological ProcessGO:0019532oxalate transportISOJ:164563
Biological ProcessGO:0008272sulfate transportISOJ:164563
Biological ProcessGO:0055085transmembrane transportIEAJ:72247

Contributing Projects:
Mouse Genome Database (MGD), Gene Expression Database (GXD), Mouse Models of Human Cancer database (MMHCdb) (formerly Mouse Tumor Biology (MTB)), Gene Ontology (GO)
Citing These Resources
Funding Information
Warranty Disclaimer, Privacy Notice, Licensing, & Copyright
Send questions and comments to User Support.
last database update
10/07/2025
MGI 6.24
The Jackson Laboratory