About   Help   FAQ
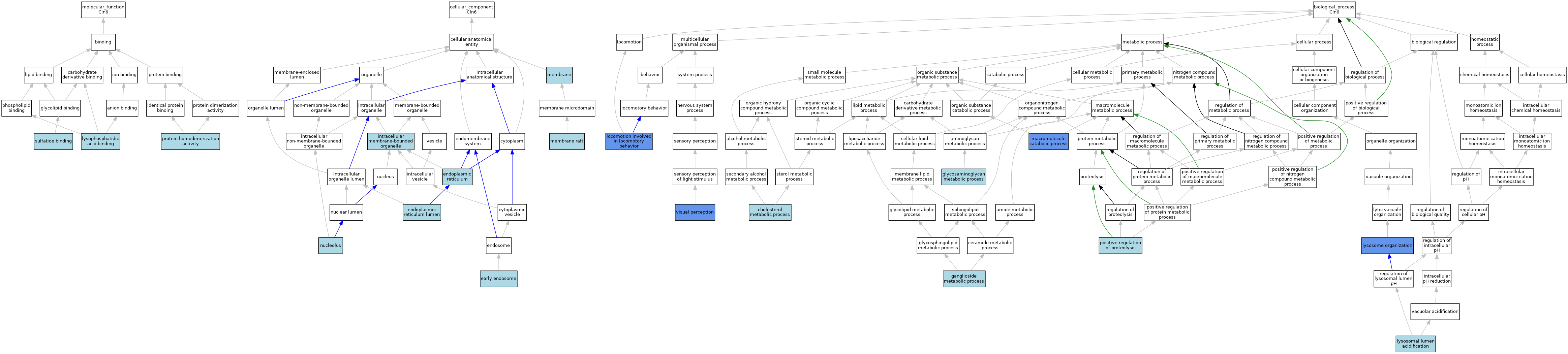
GO Annotations Graph
Symbol
Name
ID
Cln6
ceroid-lipofuscinosis, neuronal 6
MGI:2159324

GO annotations  (Text View)    (Tabular View)

A table of the annotations represented in this image is provided below.


Gene Ontology Evidence Code Abbreviations:

Experimental:
EXP
Inferred from experiment
HMP
Inferred from high throughput mutant phenotype
HGI
Inferred from high throughput genetic interaction
HDA
Inferred from high throughput direct assay
HEP
Inferred from high throughput expression pattern
IDA
Inferred from direct assay
IEP
Inferred from expression pattern
IGI
Inferred from genetic interaction
IMP
Inferred from mutant phenotype
IPI
Inferred from physical interaction
Homology:
IAS
Inferred from ancestral sequence
IBA
Inferred from biological aspect of ancestor
IBD
Inferred from biological aspect of descendant
IKR
Inferred from key residues
IMR
Inferred from missing residues
IRD
Inferred from rapid divergence
ISA
Inferred from sequence alignment
ISM
Inferred from sequence model
ISO
Inferred from sequence orthology
ISS
Inferred from sequence or structural similarity
Automated:
IEA
Inferred from electronic annotation
RCA
Reviewed computational analysis
Other:
IC
Inferred by curator
NAS
Non-traceable author statement
ND
No biological data available
TAS
Traceable author statement

CategoryGO IDClassification TermEvidenceReference
Molecular FunctionGO:0035727lysophosphatidic acid bindingISOJ:164563
Molecular FunctionGO:0042803protein homodimerization activityISOJ:164563
Molecular FunctionGO:0042803protein homodimerization activityISSJ:73921
Molecular FunctionGO:0120146sulfatide bindingISOJ:164563
Cellular ComponentGO:0005769early endosomeISOJ:164563
Cellular ComponentGO:0005783endoplasmic reticulumISOJ:164563
Cellular ComponentGO:0005783endoplasmic reticulumISSJ:73921
Cellular ComponentGO:0005783endoplasmic reticulumIBAJ:265628
Cellular ComponentGO:0005788endoplasmic reticulum lumenISOJ:164563
Cellular ComponentGO:0005788endoplasmic reticulum lumenISSJ:73921
Cellular ComponentGO:0043231intracellular membrane-bounded organelleISOJ:164563
Cellular ComponentGO:0016020membraneIBAJ:265628
Cellular ComponentGO:0045121membrane raftISOJ:164563
Cellular ComponentGO:0005730nucleolusISOJ:164563
Biological ProcessGO:0008203cholesterol metabolic processISSJ:73921
Biological ProcessGO:0008203cholesterol metabolic processISOJ:164563
Biological ProcessGO:0001573ganglioside metabolic processISSJ:73921
Biological ProcessGO:0001573ganglioside metabolic processISOJ:164563
Biological ProcessGO:0030203glycosaminoglycan metabolic processISOJ:164563
Biological ProcessGO:0030203glycosaminoglycan metabolic processISSJ:73921
Biological ProcessGO:0031987locomotion involved in locomotory behaviorIMPJ:47292
Biological ProcessGO:0007042lysosomal lumen acidificationISOJ:164563
Biological ProcessGO:0007042lysosomal lumen acidificationISSJ:73921
Biological ProcessGO:0007040lysosome organizationIMPJ:229309
Biological ProcessGO:0007040lysosome organizationIMPJ:47292
Biological ProcessGO:0009057macromolecule catabolic processIMPJ:112499
Biological ProcessGO:0045862positive regulation of proteolysisISOJ:164563
Biological ProcessGO:0045862positive regulation of proteolysisISSJ:73921
Biological ProcessGO:0007601visual perceptionIMPJ:47292

Contributing Projects:
Mouse Genome Database (MGD), Gene Expression Database (GXD), Mouse Models of Human Cancer database (MMHCdb) (formerly Mouse Tumor Biology (MTB)), Gene Ontology (GO)
Citing These Resources
Funding Information
Warranty Disclaimer, Privacy Notice, Licensing, & Copyright
Send questions and comments to User Support.
last database update
12/30/2025
MGI 6.24
The Jackson Laboratory