About   Help   FAQ
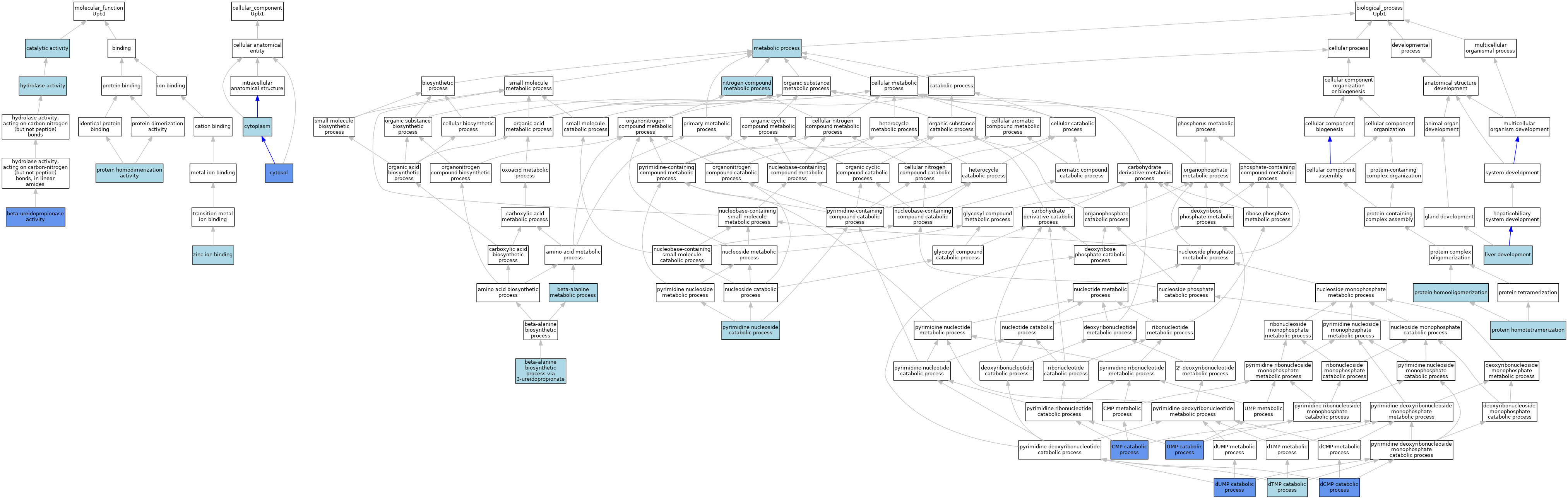
GO Annotations Graph
Symbol
Name
ID
Upb1
ureidopropionase, beta
MGI:2143535

GO annotations  (Text View)    (Tabular View)

A table of the annotations represented in this image is provided below.


Gene Ontology Evidence Code Abbreviations:

Experimental:
EXP
Inferred from experiment
HMP
Inferred from high throughput mutant phenotype
HGI
Inferred from high throughput genetic interaction
HDA
Inferred from high throughput direct assay
HEP
Inferred from high throughput expression pattern
IDA
Inferred from direct assay
IEP
Inferred from expression pattern
IGI
Inferred from genetic interaction
IMP
Inferred from mutant phenotype
IPI
Inferred from physical interaction
Homology:
IAS
Inferred from ancestral sequence
IBA
Inferred from biological aspect of ancestor
IBD
Inferred from biological aspect of descendant
IKR
Inferred from key residues
IMR
Inferred from missing residues
IRD
Inferred from rapid divergence
ISA
Inferred from sequence alignment
ISM
Inferred from sequence model
ISO
Inferred from sequence orthology
ISS
Inferred from sequence or structural similarity
Automated:
IEA
Inferred from electronic annotation
RCA
Reviewed computational analysis
Other:
IC
Inferred by curator
NAS
Non-traceable author statement
ND
No biological data available
TAS
Traceable author statement

CategoryGO IDClassification TermEvidenceReference
Molecular FunctionGO:0003837beta-ureidopropionase activityISOJ:155856
Molecular FunctionGO:0003837beta-ureidopropionase activityISOJ:164563
Molecular FunctionGO:0003837beta-ureidopropionase activityIBAJ:265628
Molecular FunctionGO:0003837beta-ureidopropionase activityIDAJ:5178
Molecular FunctionGO:0003837beta-ureidopropionase activityIDAJ:5178
Molecular FunctionGO:0003837beta-ureidopropionase activityISOJ:328574
Molecular FunctionGO:0003837beta-ureidopropionase activityIDAJ:5178
Molecular FunctionGO:0003837beta-ureidopropionase activityIDAJ:5178
Molecular FunctionGO:0003824catalytic activityIEAJ:60000
Molecular FunctionGO:0016787hydrolase activityIEAJ:60000
Molecular FunctionGO:0042803protein homodimerization activityISOJ:164563
Molecular FunctionGO:0008270zinc ion bindingISOJ:155856
Cellular ComponentGO:0005737cytoplasmIEAJ:60000
Cellular ComponentGO:0005829cytosolIDAJ:5178
Cellular ComponentGO:0005829cytosolIDAJ:5178
Biological ProcessGO:0033396beta-alanine biosynthetic process via 3-ureidopropionateISOJ:164563
Biological ProcessGO:0033396beta-alanine biosynthetic process via 3-ureidopropionateIBAJ:265628
Biological ProcessGO:0019482beta-alanine metabolic processISOJ:155856
Biological ProcessGO:0006248CMP catabolic processIDAJ:5178
Biological ProcessGO:0006249dCMP catabolic processIDAJ:5178
Biological ProcessGO:0046074dTMP catabolic processISOJ:328572
Biological ProcessGO:0046079dUMP catabolic processIDAJ:5178
Biological ProcessGO:0001889liver developmentISOJ:155856
Biological ProcessGO:0008152metabolic processIEAJ:60000
Biological ProcessGO:0006807nitrogen compound metabolic processIEAJ:72247
Biological ProcessGO:0051260protein homooligomerizationISOJ:164563
Biological ProcessGO:0051289protein homotetramerizationISOJ:164563
Biological ProcessGO:0046135pyrimidine nucleoside catabolic processISOJ:164563
Biological ProcessGO:0046050UMP catabolic processIDAJ:5178

Contributing Projects:
Mouse Genome Database (MGD), Gene Expression Database (GXD), Mouse Models of Human Cancer database (MMHCdb) (formerly Mouse Tumor Biology (MTB)), Gene Ontology (GO)
Citing These Resources
Funding Information
Warranty Disclaimer, Privacy Notice, Licensing, & Copyright
Send questions and comments to User Support.
last database update
12/30/2025
MGI 6.24
The Jackson Laboratory