About   Help   FAQ
GO Annotations Graph
Symbol
Name
ID
Slc6a20a
solute carrier family 6 (neurotransmitter transporter), member 20A
MGI:2143217

GO annotations  (Text View)    (Tabular View)

A table of the annotations represented in this image is provided below.


Gene Ontology Evidence Code Abbreviations:

Experimental:
EXP
Inferred from experiment
HMP
Inferred from high throughput mutant phenotype
HGI
Inferred from high throughput genetic interaction
HDA
Inferred from high throughput direct assay
HEP
Inferred from high throughput expression pattern
IDA
Inferred from direct assay
IEP
Inferred from expression pattern
IGI
Inferred from genetic interaction
IMP
Inferred from mutant phenotype
IPI
Inferred from physical interaction
Homology:
IAS
Inferred from ancestral sequence
IBA
Inferred from biological aspect of ancestor
IBD
Inferred from biological aspect of descendant
IKR
Inferred from key residues
IMR
Inferred from missing residues
IRD
Inferred from rapid divergence
ISA
Inferred from sequence alignment
ISM
Inferred from sequence model
ISO
Inferred from sequence orthology
ISS
Inferred from sequence or structural similarity
Automated:
IEA
Inferred from electronic annotation
RCA
Reviewed computational analysis
Other:
IC
Inferred by curator
NAS
Non-traceable author statement
ND
No biological data available
TAS
Traceable author statement

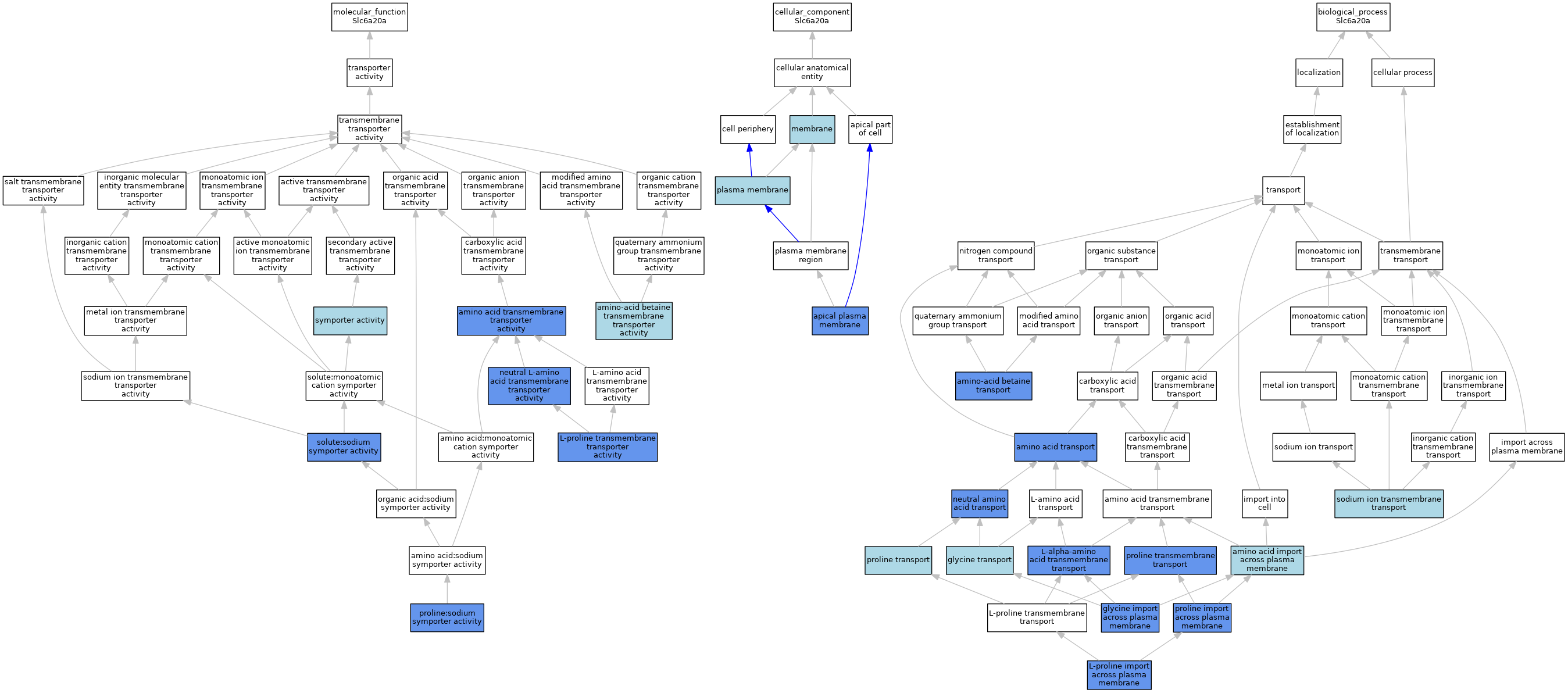
CategoryGO IDClassification TermEvidenceReference
Molecular FunctionGO:0015171amino acid transmembrane transporter activityIDAJ:117529
Molecular FunctionGO:0015171amino acid transmembrane transporter activityISOJ:155856
Molecular FunctionGO:0015171amino acid transmembrane transporter activityISOJ:164563
Molecular FunctionGO:0015199amino-acid betaine transmembrane transporter activityISOJ:155856
Molecular FunctionGO:0015193L-proline transmembrane transporter activityISOJ:155856
Molecular FunctionGO:0015193L-proline transmembrane transporter activityISOJ:164563
Molecular FunctionGO:0015193L-proline transmembrane transporter activityIBAJ:265628
Molecular FunctionGO:0015193L-proline transmembrane transporter activityIDAJ:142187
Molecular FunctionGO:0015175neutral L-amino acid transmembrane transporter activityISOJ:164563
Molecular FunctionGO:0015175neutral L-amino acid transmembrane transporter activityIDAJ:117529
Molecular FunctionGO:0005298proline:sodium symporter activityISOJ:155856
Molecular FunctionGO:0005298proline:sodium symporter activityIDAJ:302156
Molecular FunctionGO:0005298proline:sodium symporter activityISOJ:164563
Molecular FunctionGO:0015370solute:sodium symporter activityIDAJ:302156
Molecular FunctionGO:0015370solute:sodium symporter activityISOJ:164563
Molecular FunctionGO:0015293symporter activityIEAJ:60000
Cellular ComponentGO:0016324apical plasma membraneIDAJ:104673
Cellular ComponentGO:0016324apical plasma membraneISOJ:164563
Cellular ComponentGO:0016020membraneIEAJ:72247
Cellular ComponentGO:0016020membraneIEAJ:60000
Cellular ComponentGO:0005886plasma membraneIEAJ:60000
Cellular ComponentGO:0005886plasma membraneIEAJ:72247
Biological ProcessGO:0089718amino acid import across plasma membraneISOJ:155856
Biological ProcessGO:0006865amino acid transportIDAJ:117529
Biological ProcessGO:0006865amino acid transportISOJ:155856
Biological ProcessGO:0006865amino acid transportISOJ:164563
Biological ProcessGO:0015838amino-acid betaine transportISOJ:155856
Biological ProcessGO:0015838amino-acid betaine transportIDAJ:142187
Biological ProcessGO:1903804glycine import across plasma membraneISOJ:164563
Biological ProcessGO:1903804glycine import across plasma membraneIDAJ:302156
Biological ProcessGO:0015816glycine transportISOJ:164563
Biological ProcessGO:1902475L-alpha-amino acid transmembrane transportIDAJ:142187
Biological ProcessGO:1904271L-proline import across plasma membraneIDAJ:302156
Biological ProcessGO:1904271L-proline import across plasma membraneISOJ:164563
Biological ProcessGO:1904271L-proline import across plasma membraneISOJ:155856
Biological ProcessGO:0015804neutral amino acid transportIDAJ:142187
Biological ProcessGO:1905647proline import across plasma membraneIDAJ:117529
Biological ProcessGO:1905647proline import across plasma membraneISOJ:164563
Biological ProcessGO:0035524proline transmembrane transportIDAJ:142187
Biological ProcessGO:0015824proline transportISOJ:164563
Biological ProcessGO:0035725sodium ion transmembrane transportIBAJ:265628

Contributing Projects:
Mouse Genome Database (MGD), Gene Expression Database (GXD), Mouse Models of Human Cancer database (MMHCdb) (formerly Mouse Tumor Biology (MTB)), Gene Ontology (GO)
Citing These Resources
Funding Information
Warranty Disclaimer, Privacy Notice, Licensing, & Copyright
Send questions and comments to User Support.
last database update
07/29/2025
MGI 6.24
The Jackson Laboratory