About   Help   FAQ
GO Annotations Graph
Symbol
Name
ID
C2cd3
C2 calcium-dependent domain containing 3
MGI:2142166

GO annotations  (Text View)    (Tabular View)

A table of the annotations represented in this image is provided below.


Gene Ontology Evidence Code Abbreviations:

Experimental:
EXP
Inferred from experiment
HMP
Inferred from high throughput mutant phenotype
HGI
Inferred from high throughput genetic interaction
HDA
Inferred from high throughput direct assay
HEP
Inferred from high throughput expression pattern
IDA
Inferred from direct assay
IEP
Inferred from expression pattern
IGI
Inferred from genetic interaction
IMP
Inferred from mutant phenotype
IPI
Inferred from physical interaction
Homology:
IAS
Inferred from ancestral sequence
IBA
Inferred from biological aspect of ancestor
IBD
Inferred from biological aspect of descendant
IKR
Inferred from key residues
IMR
Inferred from missing residues
IRD
Inferred from rapid divergence
ISA
Inferred from sequence alignment
ISM
Inferred from sequence model
ISO
Inferred from sequence orthology
ISS
Inferred from sequence or structural similarity
Automated:
IEA
Inferred from electronic annotation
RCA
Reviewed computational analysis
Other:
IC
Inferred by curator
NAS
Non-traceable author statement
ND
No biological data available
TAS
Traceable author statement

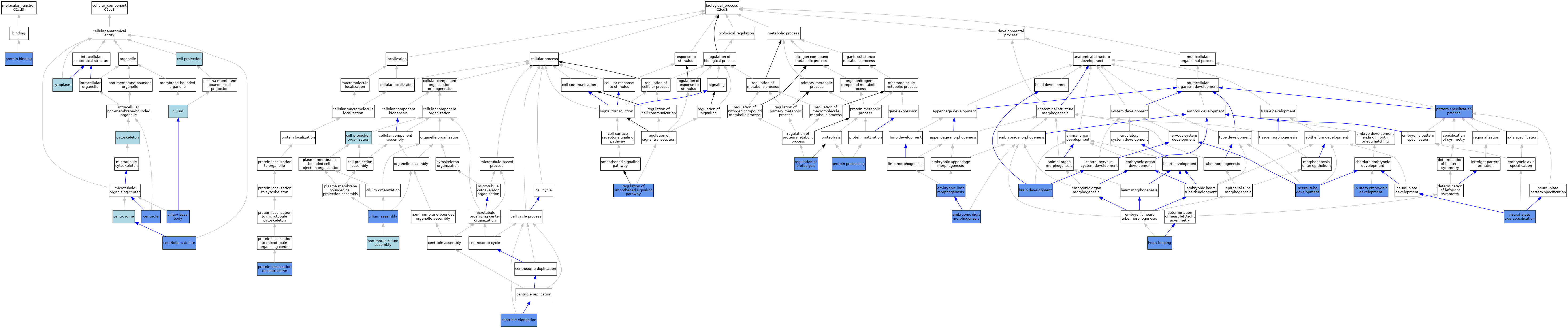
CategoryGO IDClassification TermEvidenceReference
Molecular FunctionGO:0005515protein bindingIPIJ:206657
Molecular FunctionGO:0005515protein bindingIPIJ:206657
Molecular FunctionGO:0005515protein bindingIPIJ:206657
Cellular ComponentGO:0042995cell projectionIEAJ:60000
Cellular ComponentGO:0034451centriolar satelliteISOJ:164563
Cellular ComponentGO:0034451centriolar satelliteIBAJ:265628
Cellular ComponentGO:0034451centriolar satelliteIDAJ:206657
Cellular ComponentGO:0005814centrioleISOJ:164563
Cellular ComponentGO:0005814centrioleIBAJ:265628
Cellular ComponentGO:0005814centrioleIDAJ:206657
Cellular ComponentGO:0005813centrosomeISOJ:164563
Cellular ComponentGO:0036064ciliary basal bodyIDAJ:142506
Cellular ComponentGO:0005929ciliumIEAJ:60000
Cellular ComponentGO:0005737cytoplasmIEAJ:60000
Cellular ComponentGO:0005856cytoskeletonIEAJ:60000
Biological ProcessGO:0007420brain developmentIMPJ:142506
Biological ProcessGO:0030030cell projection organizationIEAJ:60000
Biological ProcessGO:0061511centriole elongationIDAJ:213635
Biological ProcessGO:0061511centriole elongationISOJ:164563
Biological ProcessGO:0061511centriole elongationIBAJ:265628
Biological ProcessGO:0060271cilium assemblyIBAJ:265628
Biological ProcessGO:0060271cilium assemblyIMPJ:142506
Biological ProcessGO:0042733embryonic digit morphogenesisIMPJ:142506
Biological ProcessGO:0030326embryonic limb morphogenesisIMPJ:142506
Biological ProcessGO:0001947heart loopingIMPJ:142506
Biological ProcessGO:0001701in utero embryonic developmentIMPJ:142506
Biological ProcessGO:0021997neural plate axis specificationIMPJ:142506
Biological ProcessGO:0021915neural tube developmentIMPJ:142506
Biological ProcessGO:1905515non-motile cilium assemblyISOJ:164563
Biological ProcessGO:0007389pattern specification processIMPJ:142506
Biological ProcessGO:0071539protein localization to centrosomeISOJ:164563
Biological ProcessGO:0071539protein localization to centrosomeIMPJ:206657
Biological ProcessGO:0016485protein processingIMPJ:142506
Biological ProcessGO:0030162regulation of proteolysisIDAJ:142506
Biological ProcessGO:0008589regulation of smoothened signaling pathwayIGIJ:142506
Biological ProcessGO:0008589regulation of smoothened signaling pathwayIGIJ:142506
Biological ProcessGO:0008589regulation of smoothened signaling pathwayIMPJ:142506

Contributing Projects:
Mouse Genome Database (MGD), Gene Expression Database (GXD), Mouse Models of Human Cancer database (MMHCdb) (formerly Mouse Tumor Biology (MTB)), Gene Ontology (GO)
Citing These Resources
Funding Information
Warranty Disclaimer, Privacy Notice, Licensing, & Copyright
Send questions and comments to User Support.
last database update
12/30/2025
MGI 6.24
The Jackson Laboratory