About   Help   FAQ
GO Annotations Graph
Symbol
Name
ID
Lias
lipoic acid synthetase
MGI:1934604

GO annotations  (Text View)    (Tabular View)

A table of the annotations represented in this image is provided below.


Gene Ontology Evidence Code Abbreviations:

Experimental:
EXP
Inferred from experiment
HMP
Inferred from high throughput mutant phenotype
HGI
Inferred from high throughput genetic interaction
HDA
Inferred from high throughput direct assay
HEP
Inferred from high throughput expression pattern
IDA
Inferred from direct assay
IEP
Inferred from expression pattern
IGI
Inferred from genetic interaction
IMP
Inferred from mutant phenotype
IPI
Inferred from physical interaction
Homology:
IAS
Inferred from ancestral sequence
IBA
Inferred from biological aspect of ancestor
IBD
Inferred from biological aspect of descendant
IKR
Inferred from key residues
IMR
Inferred from missing residues
IRD
Inferred from rapid divergence
ISA
Inferred from sequence alignment
ISM
Inferred from sequence model
ISO
Inferred from sequence orthology
ISS
Inferred from sequence or structural similarity
Automated:
IEA
Inferred from electronic annotation
RCA
Reviewed computational analysis
Other:
IC
Inferred by curator
NAS
Non-traceable author statement
ND
No biological data available
TAS
Traceable author statement

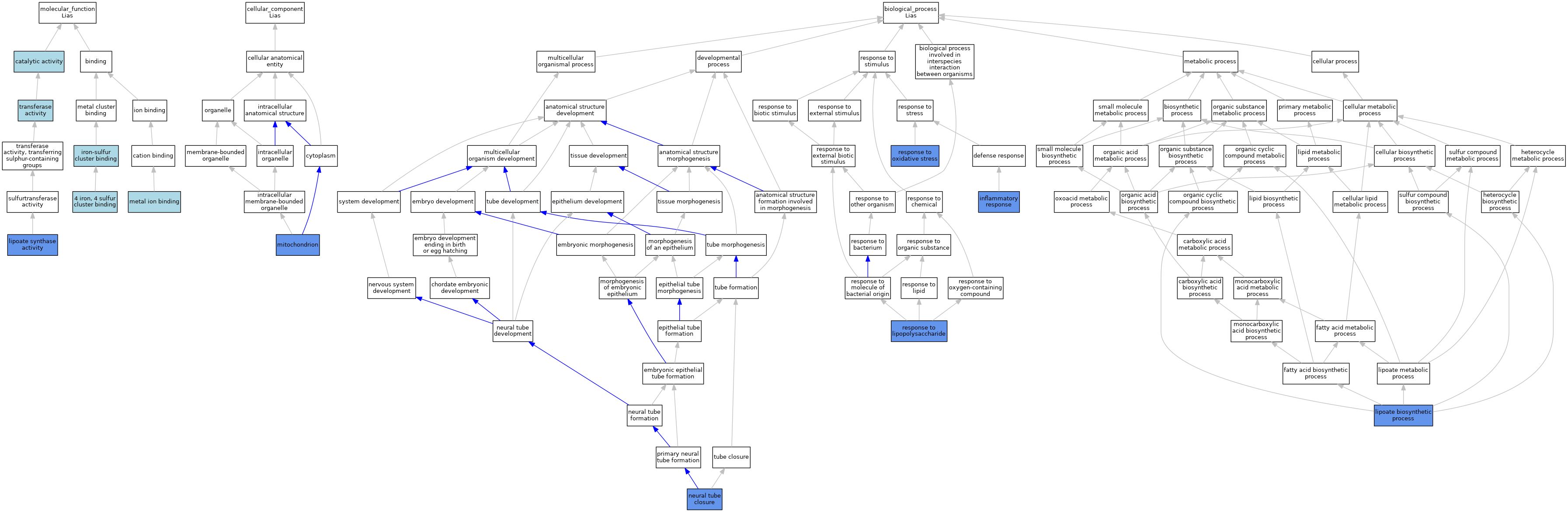
CategoryGO IDClassification TermEvidenceReference
Molecular FunctionGO:00515394 iron, 4 sulfur cluster bindingIEAJ:60000
Molecular FunctionGO:00515394 iron, 4 sulfur cluster bindingIEAJ:72247
Molecular FunctionGO:0003824catalytic activityIEAJ:72247
Molecular FunctionGO:0051536iron-sulfur cluster bindingIEAJ:60000
Molecular FunctionGO:0051536iron-sulfur cluster bindingIEAJ:72247
Molecular FunctionGO:0016992lipoate synthase activityIBAJ:265628
Molecular FunctionGO:0016992lipoate synthase activityIGIJ:69940
Molecular FunctionGO:0046872metal ion bindingIEAJ:60000
Molecular FunctionGO:0016740transferase activityIEAJ:60000
Cellular ComponentGO:0005739mitochondrionIBAJ:265628
Cellular ComponentGO:0005739mitochondrionHDAJ:86816
Cellular ComponentGO:0005739mitochondrionHDAJ:86816
Cellular ComponentGO:0005739mitochondrionHDAJ:151002
Cellular ComponentGO:0005739mitochondrionHDAJ:86816
Cellular ComponentGO:0005739mitochondrionIDAJ:69940
Biological ProcessGO:0006954inflammatory responseIMPJ:143405
Biological ProcessGO:0009107lipoate biosynthetic processIBAJ:265628
Biological ProcessGO:0009107lipoate biosynthetic processIGIJ:69940
Biological ProcessGO:0001843neural tube closureIMPJ:98216
Biological ProcessGO:0032496response to lipopolysaccharideIMPJ:143405
Biological ProcessGO:0006979response to oxidative stressIMPJ:143405

Contributing Projects:
Mouse Genome Database (MGD), Gene Expression Database (GXD), Mouse Models of Human Cancer database (MMHCdb) (formerly Mouse Tumor Biology (MTB)), Gene Ontology (GO)
Citing These Resources
Funding Information
Warranty Disclaimer, Privacy Notice, Licensing, & Copyright
Send questions and comments to User Support.
last database update
12/30/2025
MGI 6.24
The Jackson Laboratory