About   Help   FAQ
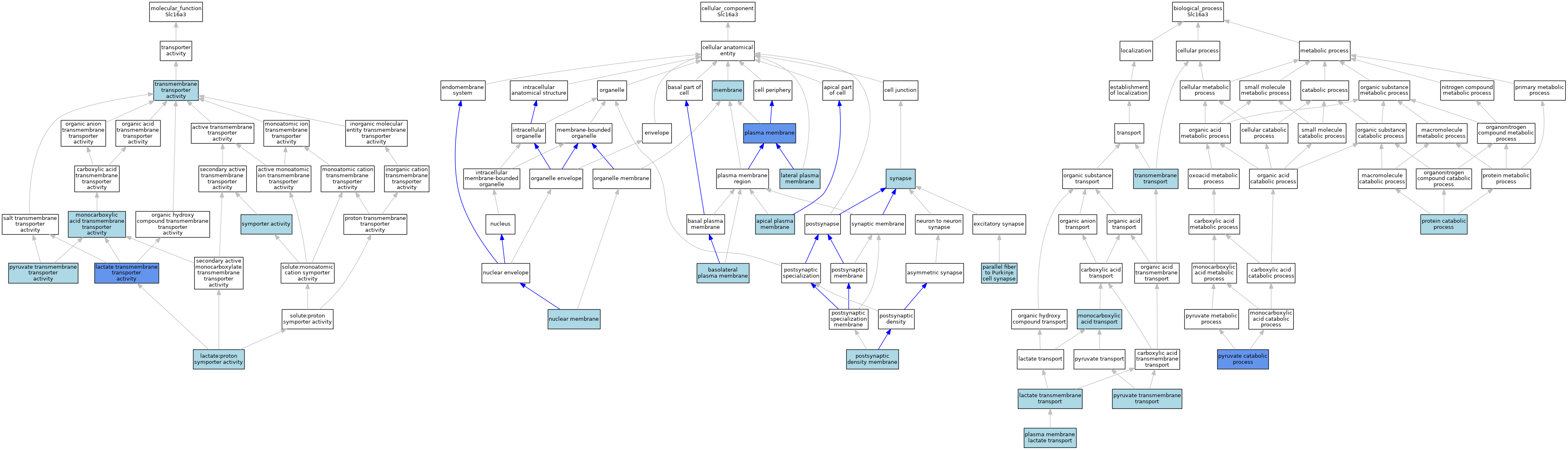
GO Annotations Graph
Symbol
Name
ID
Slc16a3
solute carrier family 16 (monocarboxylic acid transporters), member 3
MGI:1933438

GO annotations  (Text View)    (Tabular View)

A table of the annotations represented in this image is provided below.


Gene Ontology Evidence Code Abbreviations:

Experimental:
EXP
Inferred from experiment
HMP
Inferred from high throughput mutant phenotype
HGI
Inferred from high throughput genetic interaction
HDA
Inferred from high throughput direct assay
HEP
Inferred from high throughput expression pattern
IDA
Inferred from direct assay
IEP
Inferred from expression pattern
IGI
Inferred from genetic interaction
IMP
Inferred from mutant phenotype
IPI
Inferred from physical interaction
Homology:
IAS
Inferred from ancestral sequence
IBA
Inferred from biological aspect of ancestor
IBD
Inferred from biological aspect of descendant
IKR
Inferred from key residues
IMR
Inferred from missing residues
IRD
Inferred from rapid divergence
ISA
Inferred from sequence alignment
ISM
Inferred from sequence model
ISO
Inferred from sequence orthology
ISS
Inferred from sequence or structural similarity
Automated:
IEA
Inferred from electronic annotation
RCA
Reviewed computational analysis
Other:
IC
Inferred by curator
NAS
Non-traceable author statement
ND
No biological data available
TAS
Traceable author statement

CategoryGO IDClassification TermEvidenceReference
Molecular FunctionGO:0015129lactate transmembrane transporter activityIMPJ:288233
Molecular FunctionGO:0015650lactate:proton symporter activityISOJ:155856
Molecular FunctionGO:0015650lactate:proton symporter activityISOJ:164563
Molecular FunctionGO:0008028monocarboxylic acid transmembrane transporter activityIBAJ:265628
Molecular FunctionGO:0050833pyruvate transmembrane transporter activityISOJ:164563
Molecular FunctionGO:0015293symporter activityIEAJ:60000
Molecular FunctionGO:0022857transmembrane transporter activityIEAJ:72247
Cellular ComponentGO:0016324apical plasma membraneISOJ:164563
Cellular ComponentGO:0016323basolateral plasma membraneISOJ:164563
Cellular ComponentGO:0016328lateral plasma membraneISOJ:164563
Cellular ComponentGO:0016020membraneIEAJ:60000
Cellular ComponentGO:0016020membraneIEAJ:72247
Cellular ComponentGO:0031965nuclear membraneISOJ:164563
Cellular ComponentGO:0098688parallel fiber to Purkinje cell synapseISOJ:155856
Cellular ComponentGO:0005886plasma membraneISOJ:164563
Cellular ComponentGO:0005886plasma membraneISOJ:155856
Cellular ComponentGO:0005886plasma membraneIDAJ:140804
Cellular ComponentGO:0005886plasma membraneIDAJ:288233
Cellular ComponentGO:0098839postsynaptic density membraneISOJ:155856
Cellular ComponentGO:0045202synapseISOJ:164563
Biological ProcessGO:0035873lactate transmembrane transportISOJ:164563
Biological ProcessGO:0015718monocarboxylic acid transportIBAJ:265628
Biological ProcessGO:0035879plasma membrane lactate transportISOJ:155856
Biological ProcessGO:0030163protein catabolic processISOJ:164563
Biological ProcessGO:0042867pyruvate catabolic processIMPJ:288233
Biological ProcessGO:1901475pyruvate transmembrane transportISOJ:164563
Biological ProcessGO:0055085transmembrane transportIEAJ:72247

Contributing Projects:
Mouse Genome Database (MGD), Gene Expression Database (GXD), Mouse Models of Human Cancer database (MMHCdb) (formerly Mouse Tumor Biology (MTB)), Gene Ontology (GO)
Citing These Resources
Funding Information
Warranty Disclaimer, Privacy Notice, Licensing, & Copyright
Send questions and comments to User Support.
last database update
12/30/2025
MGI 6.24
The Jackson Laboratory